电脑桌面
添加小米粒文库到电脑桌面
安装后可以在桌面快捷访问

式与方程及综合练习两课时VIP免费

式与方程及综合练习两课时_第1页
1/5
式与方程及综合练习两课时_第2页
2/5
式与方程及综合练习两课时_第3页
3/5
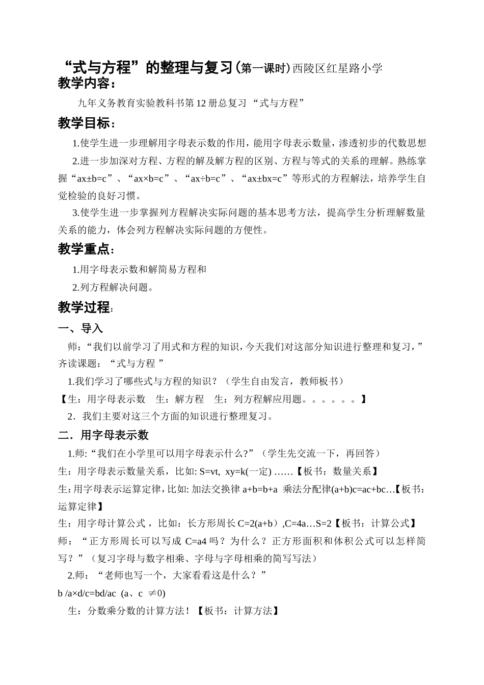
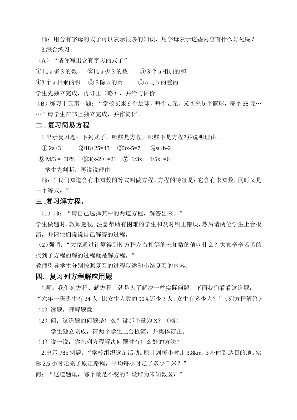
“式与方程”的整理与复习(第一课时)西陵区红星路小学教学内容:九年义务教育实验教科书第12册总复习“式与方程”教学目标:1.使学生进一步理解用字母表示数的作用,能用字母表示数量,渗透初步的代数思想2.进一步加深对方程、方程的解及解方程的区别、方程与等式的关系的理解。熟练掌握“ax±b=c”、“ax×b=c”、“ax÷b=c”、“ax±bx=c”等形式的方程解法,培养学生自觉检验的良好习惯。3.使学生进一步掌握列方程解决实际问题的基本思考方法,提高学生分析理解数量关系的能力,体会列方程解决实际问题的方便性。教学重点:1.用字母表示数和解简易方程和2.列方程解决问题。教学过程:一、导入师:“我们以前学习了用式和方程的知识,今天我们对这部分知识进行整理和复习,”齐读课题:“式与方程”1.我们学习了哪些式与方程的知识?(学生自由发言,教师板书)【生:用字母表示数生:解方程生:列方程解应用题。。。。。。】2.我们主要对这三个方面的知识进行整理复习。二.用字母表示数1.师:“我们在小学里可以用字母表示什么?”(学生先交流一下,再回答)生:用字母表示数量关系,比如:S=vt,xy=k(一定)……【板书:数量关系】生:用字母表示运算定律,比如:加法交换律a+b=b+a乘法分配律(a+b)c=ac+bc…【板书:运算定律】生:用字母计算公式,比如:长方形周长C=2(a+b),C=4a…S=2【板书:计算公式】师:“正方形周长可以写成C=a4吗?为什么?正方形面积和体积公式可以怎样简写?”(复习字母与数字相乘、字母与字母相乘的简写写法)2.师:“老师也写一个,大家看看这是什么?”b/a×d/c=bd/ac(a、c≠0)生:分数乘分数的计算方法!【板书:计算方法】师:用含有字母的式子可以表示很多的知识,用字母表示这些内容有什么好处呢?3.综合练习:(A)“请你写出含有字母的式子”①比a多3的数②比a少3的数③3个a相加的和④3个a相乘的积⑤5除a的商⑥a与b的差的学生先独立完成,再订正(略),并给与评价。(B)练习十五第一题:“学校买来9个足球,每个a元,又买来b个篮球,每个58元……”请学生在书上独立完成,并作简评。二.复习简易方程1.出示复习题:下列式子,哪些是方程,哪些不是方程?并说明理由。①2a+3②18+25=43③3x-5=7④a+b-2⑤M/3=30%⑥3(x-2)=21⑦1/3x—1/5x=6学生先判断,再说说理由师:“我们知道含有未知数的等式叫做方程。方程的特征是:它含有未知数,同时又是—个等式。”三.复习解方程。(1)师:“请自己选择其中的两道方程,解答出来。”学生做题时.教师巡视。注意帮助有困难的学生和及时纠正错误,然后请两位学生上台板演,并请他们说说自己解答的过程。(2)强调:“大家通过计算得到使方程左右相等的未知数的值叫什么?大家辛辛苦苦的找到了方程的解的过程就是解方程。”教师引导学生分别按照复习的过程叙述和小结复习的内容。四.复习列方程解应用题1.师:我们列方程、解方程,就是为了解决一些实际问题,下面我们看看这道题:“六年一班男生有24人,比女生人数的90%还少3人,女生有多少人?”(列方程解答)(1)读题,理解题意(2)问:这道题的问题是什么?设那个量为X?(略)学生独立完成,请两个学生上台板演,并集体订正。(3)说一说:你在列方程解决问题时有什么好的方法?2.出示P85例题:“学校组织远足活动。原计划每小时走3.8km,3小时到达目的地。实际2.5小时走完了原定路程,平均每小时走了多少千米?”问:“这道题里,哪个量是不变的?设谁为未知数X?”学生到带着问题思考,并自己解答。3.小结:列方程解应用题的解答步骤:(1)弄清题意,找出未知数,并用x表示;(2)找出应用题中数量之间的相等关系,列出方程。(3)解方程;(4)检验,写出答案。4,完成P85做一做的练习。五.课堂小结教师质疑:“在今天的这节课中,我们复习很多的式与方程的知识,解决了不少的实际问题,大家还有什么不明白的地方吗?”“式与方程”综合练习设计第二课时西陵区红星路小学数学组教学内容:义务教育课程标准实验教科书数学第十二册“式与方程”综合练习。教学目标:1、通过本节课的练习,使学生进一步理解用字母表示数的作用,能用字母表示数量。2、使...

1、当您付费下载文档后,您只拥有了使用权限,并不意味着购买了版权,文档只能用于自身使用,不得用于其他商业用途(如 [转卖]进行直接盈利或[编辑后售卖]进行间接盈利)。
2、本站所有内容均由合作方或网友上传,本站不对文档的完整性、权威性及其观点立场正确性做任何保证或承诺!文档内容仅供研究参考,付费前请自行鉴别。
3、如文档内容存在违规,或者侵犯商业秘密、侵犯著作权等,请点击“违规举报”。

碎片内容

式与方程及综合练习两课时

您可能关注的文档

确认删除?
VIP
微信客服
  • 扫码咨询
会员Q群
  • 会员专属群点击这里加入QQ群
客服邮箱
回到顶部