电脑桌面
添加小米粒文库到电脑桌面
安装后可以在桌面快捷访问

高中数学实验教材比较研究-必修3《算法初步》VIP免费

高中数学实验教材比较研究-必修3《算法初步》_第1页
1/2
高中数学实验教材比较研究-必修3《算法初步》_第2页
2/2
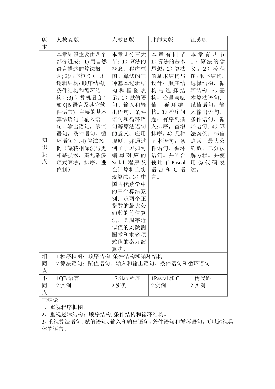
高中数学实验教材比较研究------必修3《算法初步》一、课标要求算法初步(约12课时)(1)算法的含义、程序框图①通过对解决具体问题过程与步骤的分析(如二元一次方程组求解等问题)体会算法的思想,了解算法的含义。②通过模仿、操作、探索,经历通过设计程序框图表达解决问题的过程。在具体问题的解决过程中(如三元一次方程组求解等问题),理解程序框图的三种基本逻辑结构:顺序、条件分支、循环。(2)基本算法语句经历将具体问题的程序框图转化为程序语句的过程,理解几种基本算法语句--输入语句、输出语句、赋值语句、条件语句、循环语句,进一步体会算法的基本思想。(3)通过阅读中国古代数学中的算法案例,体会中国古代数学对世界数学发展的贡献。说明与建议1.算法是高中数学课程中新内容,其思想是非常重要的,但并不神秘。例如,运用消元法解二元一次方程组、求最大公因数等的过程就是算法。本模块中的算法内容是将数学中的算法与计算机技术建立联系,形式化地表示算法,在条件允许的学校,使其能在计算机上实现。为了有条理地、清晰地表达算法,往往需要将解决问题的过程整理成程序框图;为了能在计算机上实现,还需要将自然语言或程序框图翻译成计算机语言。本模块的主要目的是使学生体会算法的思想,提高逻辑思维能力。不要将此部分内容简单处理成程序语言的学习和程序设计。2.算法教学必须通过实例进行,使学生在解决具体问题的过程中学习一些基本逻辑结构和语句。有条件的学校,应鼓励学生尽可能上机尝试。3.算法除作为本模块的内容之外,其思想方法应渗透在高中数学课程其他有关内容中,鼓励学生尽可能地运用算法解决相关问题。二、各版本教材的比较版本人教A版人教B版北师大版江苏版知识要点本章知识主要由四个部分组成:1)用自然语言描述的算法概念;2)程序框图(三种逻辑结构:顺序结构,条件结构和循环结构);3)计算机语言(如QB语言及其它软件语言),主要的基本算法语句(输入语句,输出语句,赋值语句,条件语句,循环语句).4)算法案例(辗转相除法与更相减损术,秦九韶多项式算法,排序,进位制)本章共分三大节:1)算法的概念、程序框图、算法的三种基本逻辑结构和框图表示。2)赋值语句、输入和输出语句、条件语句和循环语句等算法语句的意义、应用规则。并通过例子学习如何编写对应的Scilab程序及在计算机上实现算法。3)中国古代数学中的三个算法案例:求两个正整数的最大公约数的等值算法,圆周率近似值的刘徽割圆术和求多项式值的秦九韶算法。本章有四节1)算法的基本思想。2)算法的基本结构与设计:顺序结构与选择结构,变量与赋值,循环结构。3)排序问题:有序列插入排序,冒泡排序。4)几种基本语句:条件语句,循环语句。并结合使用了Pascal语言和C语言。本章有四节1)算法的含义。2)流程图:顺序结构,选择结构,循环结构。3)基本算法语句:赋值语句,输入输出语句,条件语句,循环语句。4)算法案例:韩信点兵,最大公约数,二分法解方程。并使用伪代码表达。相同点1程序框图:顺序结构,条件结构和循环结构2算法语句:赋值语句、输入和输出语句、条件语句和循环语句不同点1QB语言2实例1Scilab程序2实例1Pascal和C2实例1伪代码2实例三结论1、重视程序框图。2、重视逻辑结构:顺序结构,条件结构和循环结构。3、重视算法语句:赋值语句、输入和输出语句、条件语句和循环语句。可以忽视具体的语言。

1、当您付费下载文档后,您只拥有了使用权限,并不意味着购买了版权,文档只能用于自身使用,不得用于其他商业用途(如 [转卖]进行直接盈利或[编辑后售卖]进行间接盈利)。
2、本站所有内容均由合作方或网友上传,本站不对文档的完整性、权威性及其观点立场正确性做任何保证或承诺!文档内容仅供研究参考,付费前请自行鉴别。
3、如文档内容存在违规,或者侵犯商业秘密、侵犯著作权等,请点击“违规举报”。

碎片内容

高中数学实验教材比较研究-必修3《算法初步》

确认删除?
VIP
微信客服
  • 扫码咨询
会员Q群
  • 会员专属群点击这里加入QQ群
客服邮箱
回到顶部