电脑桌面
添加小米粒文库到电脑桌面
安装后可以在桌面快捷访问

化学高考模拟试题2VIP免费

化学高考模拟试题2_第1页
1/7
化学高考模拟试题2_第2页
2/7
化学高考模拟试题2_第3页
3/7
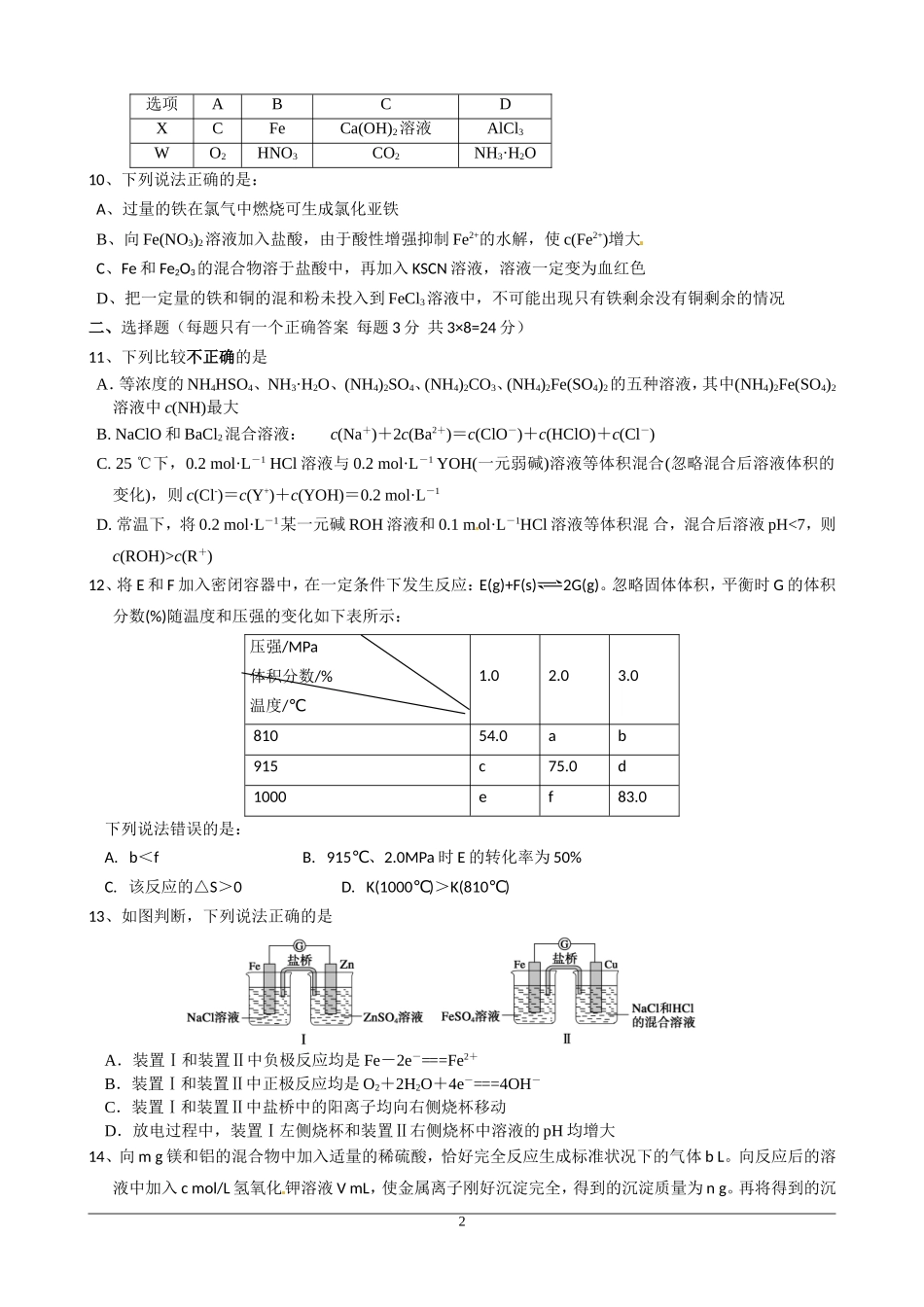
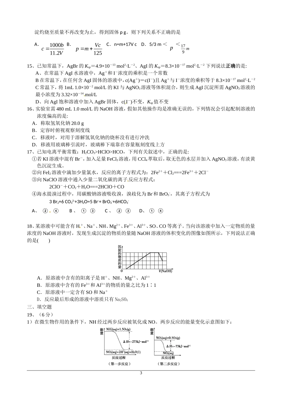
2015届高考化学模拟试题(2)一、选择题(每题只有一个正确答案每题2分共2×10=20分)1、下列说法正确的是:A.需要加热的化学反应都是吸热反应B.水力发电是将化学能转化为电能的过程C.某吸热反应能自发进行,因此该反应是熵增反应D.原电池是将电能转化为化学能的一种装置2、某种飞船以N2H4和N2O4为动力源,发生反应:2N2H4+N2O4===3N2+4H2O,反应温度可达2700℃,对于该反应,下列说法正确的是A.该反应属于置换反应B.N2H4是氧化剂C.N2O4发生氧化反应D.氧化产物与还原产物的质量比为2:13、下列说法不正确的是A.在纯水中加入能水解的盐一定促进水的电离B.NH4F水溶液中含有HF,因此NH4F溶液不能存放于玻璃试剂瓶中C.加热CH3COONa溶液,溶液中的值将减小D.常温下醋酸分子不可能存在于pH>7的碱性溶液中4、美国科学家最近发明了利用眼泪来检测糖尿病的装置,其原理是用氯金酸钠(NaAuCl4)溶液与眼泪中的葡萄糖反应生成纳米金单质颗粒(直径为20nm~60nm)。下列有关说法中错误的是:A.检测时NaAuCl4发生氧化反应B.葡萄糖的结构简式为CH2OH(CHOH)4CHOC.葡萄糖具有还原性D.纳米金颗粒分散在水中所得的分散系能产生丁达尔效应5、下列叙述错误的是:A.CuSO4·5H2O是一种化合物B.分散系一定是混合物C.碱性氧化物不一定是金属氧化物D.氯化银、冰醋酸、酒精、水银分别属于强电解质、弱电解质、非电解质、既不是电解质也不是非电解质6、下列说法正确的是:A、标准状况下,33.6LSO3中含有的氧原子数是4.5NAB、1molOH-和1mol—OH(羟基)中含有的电子数均为9NAC、在加热条件下,100mL18.4mol/L的浓硫酸与足量金属铜反应得到的SO2的分子数为0.92NAD、当0.2molNaO2与足量CO2完全反应后,生成碳酸钠的质量为21.6g7、下列说法正确的是:A、向500mL1mol/LNa2CO3溶液中,滴加600mL1mol/LHCl得到标况下CO2体积为2.24LB、电解精炼铜时,若阴极得到2摩尔电子,则阳极质量减少64克C、将208gBaCl2固体溶解在1L水中,形成的溶液的浓度为1mol·L-1D、可用pH试纸测得氯水的酸性强弱8、下列离子方程式正确的是:A、等体积、等浓度的Ba(OH)2溶液与KAl(SO4)2溶液混合:3Ba2++6OH-+2Al3++3SO42-===3BaSO4↓+2Al(OH)3↓B、向NaAlO2溶液中通入过量CO2:2AlO+CO2+3H2O===2Al(OH)3↓+COC、Fe3O4与稀硝酸反应的离子方程式为:Fe3O4+8H+===Fe2++2Fe3++4H2OD、向NaOH溶液中加入金属铝:Al+2OH-===AlO+2H2O9、已知X、Y、Z、W均为中学化学中常见的单质或化合物,它们之间的转化关系如图所示(部分产物已略去)。则W、X不可能是:1选项ABCDXCFeCa(OH)2溶液AlCl3WO2HNO3CO2NH3·H2O10、下列说法正确的是:A、过量的铁在氯气中燃烧可生成氯化亚铁B、向Fe(NO3)2溶液加入盐酸,由于酸性增强抑制Fe2+的水解,使c(Fe2+)增大C、Fe和Fe2O3的混合物溶于盐酸中,再加入KSCN溶液,溶液一定变为血红色D、把一定量的铁和铜的混和粉未投入到FeCl3溶液中,不可能出现只有铁剩余没有铜剩余的情况二、选择题(每题只有一个正确答案每题3分共3×8=24分)11、下列比较不正确的是A.等浓度的NH4HSO4、NH3·H2O、(NH4)2SO4、(NH4)2CO3、(NH4)2Fe(SO4)2的五种溶液,其中(NH4)2Fe(SO4)2溶液中c(NH)最大B.NaClO和BaCl2混合溶液:c(Na+)+2c(Ba2+)=c(ClO-)+c(HClO)+c(Cl-)C.25℃下,0.2mol·L-1HCl溶液与0.2mol·L-1YOH(一元弱碱)溶液等体积混合(忽略混合后溶液体积的变化),则c(Cl-)=c(Y+)+c(YOH)=0.2mol·L-1D.常温下,将0.2mol·L-1某一元碱ROH溶液和0.1mol·L-1HCl溶液等体积混合,混合后溶液pH<7,则c(ROH)>c(R+)12、将E和F加入密闭容器中,在一定条件下发生反应:E(g)+F(s)2G(g)。忽略固体体积,平衡时G的体积分数(%)随温度和压强的变化如下表所示:压强/MPa体积分数/%温度/℃1.02.03.081054.0ab915c75.0d1000ef83.0下列说法错误的是:A.b<fB.915℃、2.0MPa时E的转化率为50%C.该反应的△S>0D.K(1000)℃>K(810)℃13、如图判断,下列说法正确的是A.装置Ⅰ和装置Ⅱ中负极反应均是Fe-2e-===Fe2+B.装置Ⅰ和装置Ⅱ中正极反应均是O2+2H2O+4e-===4OH-C.装置Ⅰ和装置Ⅱ中盐桥中的阳离子均向右...

1、当您付费下载文档后,您只拥有了使用权限,并不意味着购买了版权,文档只能用于自身使用,不得用于其他商业用途(如 [转卖]进行直接盈利或[编辑后售卖]进行间接盈利)。
2、本站所有内容均由合作方或网友上传,本站不对文档的完整性、权威性及其观点立场正确性做任何保证或承诺!文档内容仅供研究参考,付费前请自行鉴别。
3、如文档内容存在违规,或者侵犯商业秘密、侵犯著作权等,请点击“违规举报”。

碎片内容

化学高考模拟试题2

您可能关注的文档

确认删除?
VIP
微信客服
  • 扫码咨询
会员Q群
  • 会员专属群点击这里加入QQ群
客服邮箱
回到顶部