电脑桌面
添加小米粒文库到电脑桌面
安装后可以在桌面快捷访问

简单机械知识点VIP免费

简单机械知识点_第1页
1/4
简单机械知识点_第2页
2/4
简单机械知识点_第3页
3/4
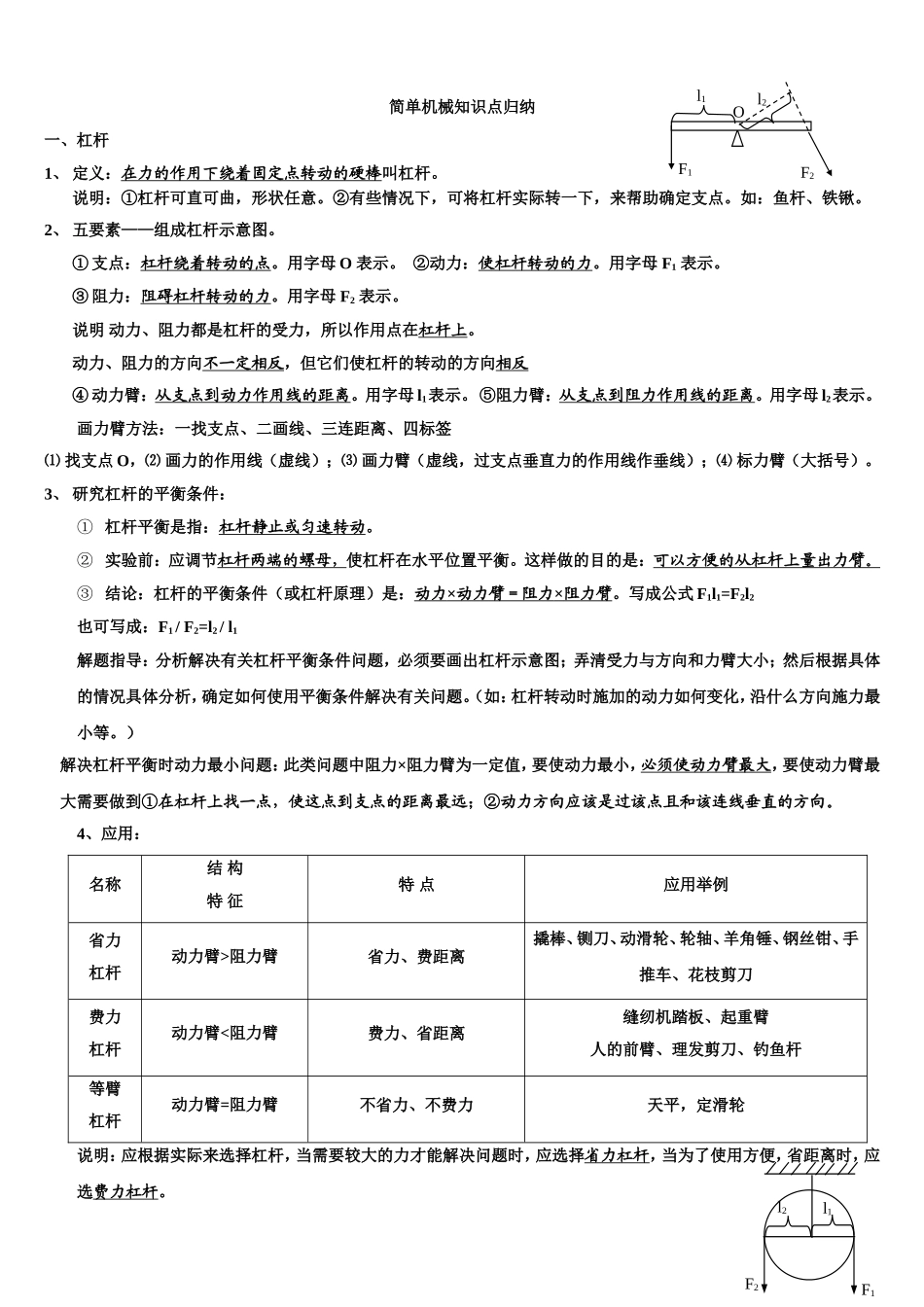
简单机械知识点归纳一、杠杆1、定义:在力的作用下绕着固定点转动的硬棒叫杠杆。说明:①杠杆可直可曲,形状任意。②有些情况下,可将杠杆实际转一下,来帮助确定支点。如:鱼杆、铁锹。2、五要素——组成杠杆示意图。①支点:杠杆绕着转动的点。用字母O表示。②动力:使杠杆转动的力。用字母F1表示。③阻力:阻碍杠杆转动的力。用字母F2表示。说明动力、阻力都是杠杆的受力,所以作用点在杠杆上。动力、阻力的方向不一定相反,但它们使杠杆的转动的方向相反④动力臂:从支点到动力作用线的距离。用字母l1表示。⑤阻力臂:从支点到阻力作用线的距离。用字母l2表示。画力臂方法:一找支点、二画线、三连距离、四标签⑴找支点O,⑵画力的作用线(虚线);⑶画力臂(虚线,过支点垂直力的作用线作垂线);⑷标力臂(大括号)。3、研究杠杆的平衡条件:①杠杆平衡是指:杠杆静止或匀速转动。②实验前:应调节杠杆两端的螺母,使杠杆在水平位置平衡。这样做的目的是:可以方便的从杠杆上量出力臂。③结论:杠杆的平衡条件(或杠杆原理)是:动力×动力臂=阻力×阻力臂。写成公式F1l1=F2l2也可写成:F1/F2=l2/l1解题指导:分析解决有关杠杆平衡条件问题,必须要画出杠杆示意图;弄清受力与方向和力臂大小;然后根据具体的情况具体分析,确定如何使用平衡条件解决有关问题。(如:杠杆转动时施加的动力如何变化,沿什么方向施力最小等。)解决杠杆平衡时动力最小问题:此类问题中阻力×阻力臂为一定值,要使动力最小,必须使动力臂最大,要使动力臂最大需要做到①在杠杆上找一点,使这点到支点的距离最远;②动力方向应该是过该点且和该连线垂直的方向。4、应用:名称结构特征特点应用举例省力杠杆动力臂>阻力臂省力、费距离撬棒、铡刀、动滑轮、轮轴、羊角锤、钢丝钳、手推车、花枝剪刀费力杠杆动力臂<阻力臂费力、省距离缝纫机踏板、起重臂人的前臂、理发剪刀、钓鱼杆等臂杠杆动力臂=阻力臂不省力、不费力天平,定滑轮说明:应根据实际来选择杠杆,当需要较大的力才能解决问题时,应选择省力杠杆,当为了使用方便,省距离时,应选费力杠杆。OF1l1l2F2l1l2F2F1二、滑轮1、定滑轮:①定义:中间的轴固定不动的滑轮。②实质:定滑轮的实质是:等臂杠杆③特点:使用定滑轮不能省力但是能改变动力的方向。④对理想的定滑轮(不计轮轴间摩擦)F=G绳子自由端移动距离SF(或速度vF)=重物移动的距离SG(或速度vG)2、动滑轮:①定义:和重物一起移动的滑轮。(可上下移动,也可左右移动)②实质:动滑轮的实质是:动力臂为阻力臂2倍的省力杠杆。③特点:使用动滑轮能省一半的力,但不能改变动力的方向。④理想的动滑轮(不计轴间摩擦和动滑轮重力)则:F=12G只忽略轮轴间的摩擦则拉力F=12(G物+G动)绳子自由端移动距离SF(或vF)=2倍的重物移动的距离SG(或vG)3、滑轮组①定义:定滑轮、动滑轮组合成滑轮组。②特点:使用滑轮组既能省力又能改变动力的方向③理想的滑轮组(不计轮轴间的摩擦和动滑轮的重力)拉力F=1nG。只忽略轮轴间的摩擦,则拉力F=1n(G物+G动)绳子自由端移动距离SF(或vF)=n倍的重物移动的距离SG(或vG)④装滑轮组方法:首先根据公式n=(G物+G动)/F求出绳子的股数。然后根据“奇动偶定”的原则。结合题目的具体要求组装滑轮。三、机械效率1、有用功:对人们有用的功。公式:W有用=Gh(提升重物)=W总-W额=ηW总2、额外功:并非我们需要但又不得不做的功公式:W额=W总-W有用=G动h(忽略轮轴摩擦的动滑轮、滑轮组)3、总功:有用功加额外功或动力所做的功公式:W总=W有用+W额=FS=W有用/η4、机械效率:有用功跟总功的比值。(1)公式:(2)有用功总小于总功,所以机械效率总小于1,通常用百分数表示。例如:某滑轮机械效率为60%表示有用功占总功的60%。(3)提高机械效率的方法:减小机械自重、减小机件间的摩擦。5、机械效率的测①原理:②应测物理量:钩码重力G、钩码提升的高度h、拉力F、绳的自由端移动的距离S③器材:除钩码、铁架台、滑轮、细线、还需刻度尺、弹簧测力计。④步骤:必须匀速拉动弹簧测力计使钩码升高,目的:保证测力计示数大小不变。⑤结论—影响滑轮组机械效率...

1、当您付费下载文档后,您只拥有了使用权限,并不意味着购买了版权,文档只能用于自身使用,不得用于其他商业用途(如 [转卖]进行直接盈利或[编辑后售卖]进行间接盈利)。
2、本站所有内容均由合作方或网友上传,本站不对文档的完整性、权威性及其观点立场正确性做任何保证或承诺!文档内容仅供研究参考,付费前请自行鉴别。
3、如文档内容存在违规,或者侵犯商业秘密、侵犯著作权等,请点击“违规举报”。

碎片内容

简单机械知识点

您可能关注的文档

确认删除?
VIP
微信客服
  • 扫码咨询
会员Q群
  • 会员专属群点击这里加入QQ群
客服邮箱
回到顶部