电脑桌面
添加小米粒文库到电脑桌面
安装后可以在桌面快捷访问

2015护考复习笔记VIP免费

2015护考复习笔记_第1页
1/5
2015护考复习笔记_第2页
2/5
2015护考复习笔记_第3页
3/5
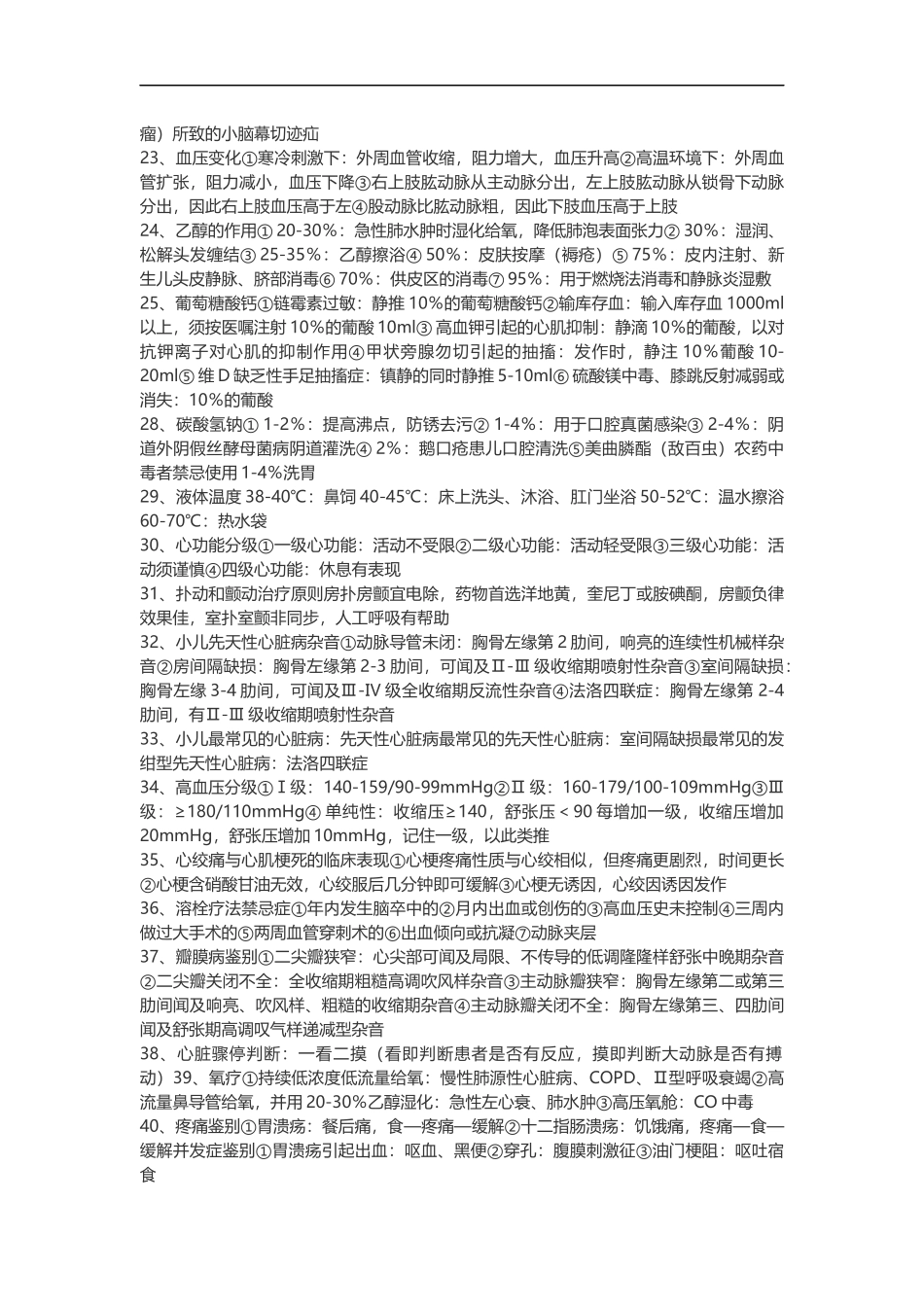
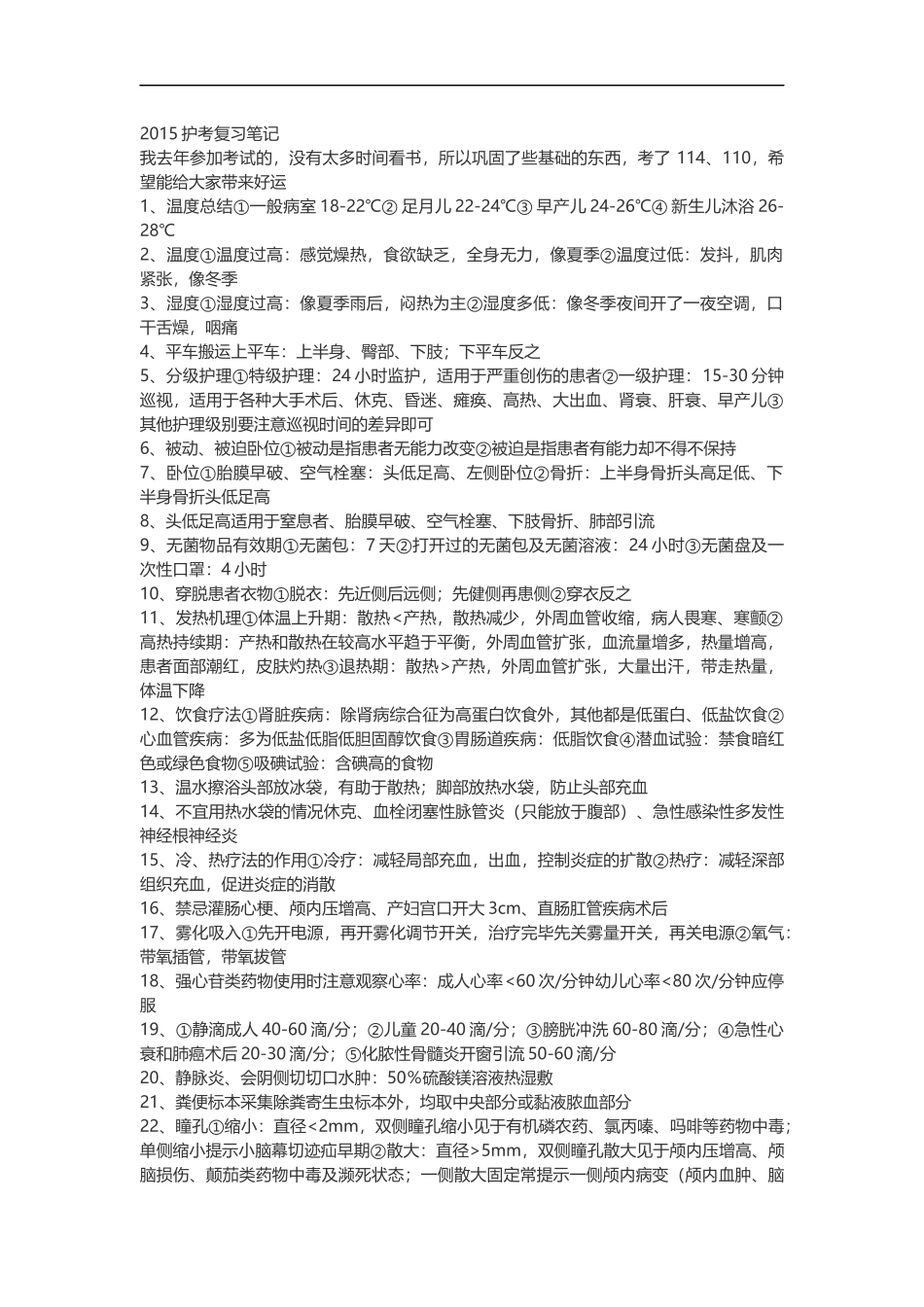
2015护考复习笔记我去年参加考试的,没有太多时间看书,所以巩固了些基础的东西,考了114、110,希望能给大家带来好运1、温度总结①一般病室18-22℃②足月儿22-24℃③早产儿24-26℃④新生儿沐浴26-28℃2、温度①温度过高:感觉燥热,食欲缺乏,全身无力,像夏季②温度过低:发抖,肌肉紧张,像冬季3、湿度①湿度过高:像夏季雨后,闷热为主②湿度多低:像冬季夜间开了一夜空调,口干舌燥,咽痛4、平车搬运上平车:上半身、臀部、下肢;下平车反之5、分级护理①特级护理:24小时监护,适用于严重创伤的患者②一级护理:15-30分钟巡视,适用于各种大手术后、休克、昏迷、瘫痪、高热、大出血、肾衰、肝衰、早产儿③其他护理级别要注意巡视时间的差异即可6、被动、被迫卧位①被动是指患者无能力改变②被迫是指患者有能力却不得不保持7、卧位①胎膜早破、空气栓塞:头低足高、左侧卧位②骨折:上半身骨折头高足低、下半身骨折头低足高8、头低足高适用于窒息者、胎膜早破、空气栓塞、下肢骨折、肺部引流9、无菌物品有效期①无菌包:7天②打开过的无菌包及无菌溶液:24小时③无菌盘及一次性口罩:4小时10、穿脱患者衣物①脱衣:先近侧后远侧;先健侧再患侧②穿衣反之11、发热机理①体温上升期:散热<产热,散热减少,外周血管收缩,病人畏寒、寒颤②高热持续期:产热和散热在较高水平趋于平衡,外周血管扩张,血流量增多,热量增高,患者面部潮红,皮肤灼热③退热期:散热>产热,外周血管扩张,大量出汗,带走热量,体温下降12、饮食疗法①肾脏疾病:除肾病综合征为高蛋白饮食外,其他都是低蛋白、低盐饮食②心血管疾病:多为低盐低脂低胆固醇饮食③胃肠道疾病:低脂饮食④潜血试验:禁食暗红色或绿色食物⑤吸碘试验:含碘高的食物13、温水擦浴头部放冰袋,有助于散热;脚部放热水袋,防止头部充血14、不宜用热水袋的情况休克、血栓闭塞性脉管炎(只能放于腹部)、急性感染性多发性神经根神经炎15、冷、热疗法的作用①冷疗:减轻局部充血,出血,控制炎症的扩散②热疗:减轻深部组织充血,促进炎症的消散16、禁忌灌肠心梗、颅内压增高、产妇宫口开大3cm、直肠肛管疾病术后17、雾化吸入①先开电源,再开雾化调节开关,治疗完毕先关雾量开关,再关电源②氧气:带氧插管,带氧拔管18、强心苷类药物使用时注意观察心率:成人心率<60次/分钟幼儿心率<80次/分钟应停服19、①静滴成人40-60滴/分;②儿童20-40滴/分;③膀胱冲洗60-80滴/分;④急性心衰和肺癌术后20-30滴/分;⑤化脓性骨髓炎开窗引流50-60滴/分20、静脉炎、会阴侧切切口水肿:50%硫酸镁溶液热湿敷21、粪便标本采集除粪寄生虫标本外,均取中央部分或黏液脓血部分22、瞳孔①缩小:直径<2mm,双侧瞳孔缩小见于有机磷农药、氯丙嗪、吗啡等药物中毒;单侧缩小提示小脑幕切迹疝早期②散大:直径>5mm,双侧瞳孔散大见于颅内压增高、颅脑损伤、颠茄类药物中毒及濒死状态;一侧散大固定常提示一侧颅内病变(颅内血肿、脑瘤)所致的小脑幕切迹疝23、血压变化①寒冷刺激下:外周血管收缩,阻力增大,血压升高②高温环境下:外周血管扩张,阻力减小,血压下降③右上肢肱动脉从主动脉分出,左上肢肱动脉从锁骨下动脉分出,因此右上肢血压高于左④股动脉比肱动脉粗,因此下肢血压高于上肢24、乙醇的作用①20-30%:急性肺水肿时湿化给氧,降低肺泡表面张力②30%:湿润、松解头发缠结③25-35%:乙醇擦浴④50%:皮肤按摩(褥疮)⑤75%:皮内注射、新生儿头皮静脉、脐部消毒⑥70%:供皮区的消毒⑦95%:用于燃烧法消毒和静脉炎湿敷25、葡萄糖酸钙①链霉素过敏:静推10%的葡萄糖酸钙②输库存血:输入库存血1000ml以上,须按医嘱注射10%的葡酸10ml③高血钾引起的心肌抑制:静滴10%的葡酸,以对抗钾离子对心肌的抑制作用④甲状旁腺勿切引起的抽搐:发作时,静注10%葡酸10-20ml⑤维D缺乏性手足抽搐症:镇静的同时静推5-10ml⑥硫酸镁中毒、膝跳反射减弱或消失:10%的葡酸28、碳酸氢钠①1-2%:提高沸点,防锈去污②1-4%:用于口腔真菌感染③2-4%:阴道外阴假丝酵母菌病阴道灌洗④2%:鹅口疮患儿口腔清洗⑤美曲膦酯(敌百虫)农药中毒者禁忌...

1、当您付费下载文档后,您只拥有了使用权限,并不意味着购买了版权,文档只能用于自身使用,不得用于其他商业用途(如 [转卖]进行直接盈利或[编辑后售卖]进行间接盈利)。
2、本站所有内容均由合作方或网友上传,本站不对文档的完整性、权威性及其观点立场正确性做任何保证或承诺!文档内容仅供研究参考,付费前请自行鉴别。
3、如文档内容存在违规,或者侵犯商业秘密、侵犯著作权等,请点击“违规举报”。

碎片内容

2015护考复习笔记

您可能关注的文档

确认删除?
VIP
微信客服
  • 扫码咨询
会员Q群
  • 会员专属群点击这里加入QQ群
客服邮箱
回到顶部