电脑桌面
添加小米粒文库到电脑桌面
安装后可以在桌面快捷访问

2015中考考点VIP免费

2015中考考点_第1页
1/7
2015中考考点_第2页
2/7
2015中考考点_第3页
3/7
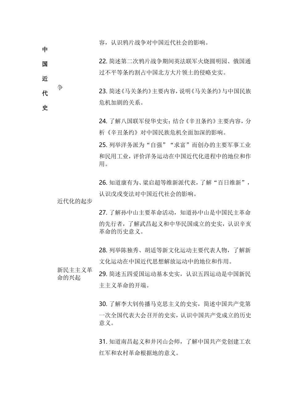
2015年陕西中考历史考点随着期末考试的结束,2014中考离我们越走越近了,一轮复习已经开始了,一轮复习主要以课本基础知识点为主,虽然语数英三科很重要,但是文综,理综的分数也是不可以忽视的,小编整理了关于中考历史必知的69个考点,主要分为中国古代史,中国近代史,中国现代史三大部份,下面我们一起来看看吧,希望可以帮助到你哟!板块主题考试内容要点中国古代史国家的产生和社会变革1.知道西周分封制的主要内容。2.知道商鞅变法主要史实,认识战国时期的社会变革。统一国家的建立3.了解秦兼并六国和秦始皇加强中央集权史实,探讨统一国家建立的意义,知道秦朝灭亡原因。4.列举汉武帝大一统主要史实,评价汉武帝。5.简述张骞通西域等史实;认识丝绸之路在中外交流中的作用。政权分立与民族融合6.知道两晋南北朝的更替,初步了解人口的南迁和江南的开发。7.概述北魏孝文帝促进民族融合的措施,初步理解民族交往、交流、交融对中华民族发展的意义。繁荣与开放的社会8.知道隋的统一,了解隋唐科举制度主要内容。9.列举“贞观之治”主要内容,评价唐太宗。10.知道武则天和“开元盛世”基本史实。11.了解唐与吐蕃等民族交往史实。12.以遣唐使、玄奘西行、鉴真东渡等史实为例,说明唐代中外文化交流的发展。经济重心的南移和民族关系的发展13.列举宋代南方生产发展和商业繁荣史实,了解中国古代经济重心的南移。14.知道辽、西夏与北宋的对峙局面,了解女真族的崛起,知道金灭辽及北宋;知道南宋与金的并立。15.简述成吉思汗统一蒙古和忽必烈建立元朝史实,说明民族关系的发展。统一多民族国家的巩固和社会的危机16.了解明清两朝加强专制统治的主要措施。17.列举清朝设置驻藏大臣和平定大小和卓叛乱等史实,了解清朝加强对边疆地区管辖和维护国家统一的主要措施。18.简述“闭关锁国”主要表现,分析其历史影响。科学技术19.了解祖冲之推算圆周率史实;知道华佗、张仲景和《伤寒杂病论》、李时珍和《本草纲目》等名医名著;知道《水经注》《齐民要术》《天工开物》等重要著作;了解“四大发明”,认识中国古代科技发明对世界文明发展的贡献;以都江堰、长城、大运河、赵州桥、北京故宫等为例,体会中国古代劳动人民的智慧和创造力。思想文化20.知道孔子,了解“百家争鸣”主要史实。列强的侵略与中国人民的抗21.知道林则徐虎门销烟;简述中英《南京条约》的主要内中国近代史争容,认识鸦片战争对中国近代社会的影响。22.简述第二次鸦片战争期间英法联军火烧圆明园、俄国通过不平等条约割占中国北方大片领土的侵略史实。23.简述《马关条约》主要内容,说明《马关条约》与中国民族危机加剧的关系。24.了解八国联军侵华史实;结合《辛丑条约》主要内容,分析《辛丑条约》对中国民族危机全面加深的影响。近代化的起步25.列举洋务派为“自强”“求富”而创办的主要军事工业和民用工业,评价洋务运动在中国近代化进程中的地位和作用。26.知道康有为、粱启超等维新派代表,了解“百日维新”,认识戊戌变法对中国近代社会的影响。27.了解孙中山主要革命活动,知道孙中山是中国民主革命的先行者,了解武昌起义和中华民国成立的史实,认识辛亥革命的历史意义。28.列举陈独秀、胡适等新文化运动主要代表人物,了解新文化运动在中国近代思想解放运动中的地位和作用。新民主主义革命的兴起29.简述五四爱国运动基本史实,认识五四运动是中国新民主主义革命的开端。30.了解李大钊传播马克思主义的史实,简述中国共产党第一次全国代表大会召开的史实,认识中国共产党成立的历史意义。31.知道南昌起义和井冈山会师,了解中国共产党创建工农红军和农村革命根据地的意义。32.简述中国工农红军长征史实,体会红军的革命英雄主义精神,知道遵义会义,认识其在中国革命史上的地位。中华民族的抗日战争33.知道九一八事变是局部抗战的开始。知道西安事变,理解和平解决西安事变的意义。34.简述七七事变史实,认识国共第二次合作的实现和全民族抗战的意义。35.列举正面战争和敌后战争的抗日史实,体会中国军民在抗日战争中英勇顽强、不怕牺牲的精神。36.了解中国共产党第七次全国代表大会主要内容;了解日本...

1、当您付费下载文档后,您只拥有了使用权限,并不意味着购买了版权,文档只能用于自身使用,不得用于其他商业用途(如 [转卖]进行直接盈利或[编辑后售卖]进行间接盈利)。
2、本站所有内容均由合作方或网友上传,本站不对文档的完整性、权威性及其观点立场正确性做任何保证或承诺!文档内容仅供研究参考,付费前请自行鉴别。
3、如文档内容存在违规,或者侵犯商业秘密、侵犯著作权等,请点击“违规举报”。

碎片内容

2015中考考点

您可能关注的文档

确认删除?
VIP
微信客服
  • 扫码咨询
会员Q群
  • 会员专属群点击这里加入QQ群
客服邮箱
回到顶部