电脑桌面
添加小米粒文库到电脑桌面
安装后可以在桌面快捷访问

沉积岩石学复习VIP免费

沉积岩石学复习_第1页
1/12
沉积岩石学复习_第2页
2/12
沉积岩石学复习_第3页
3/12
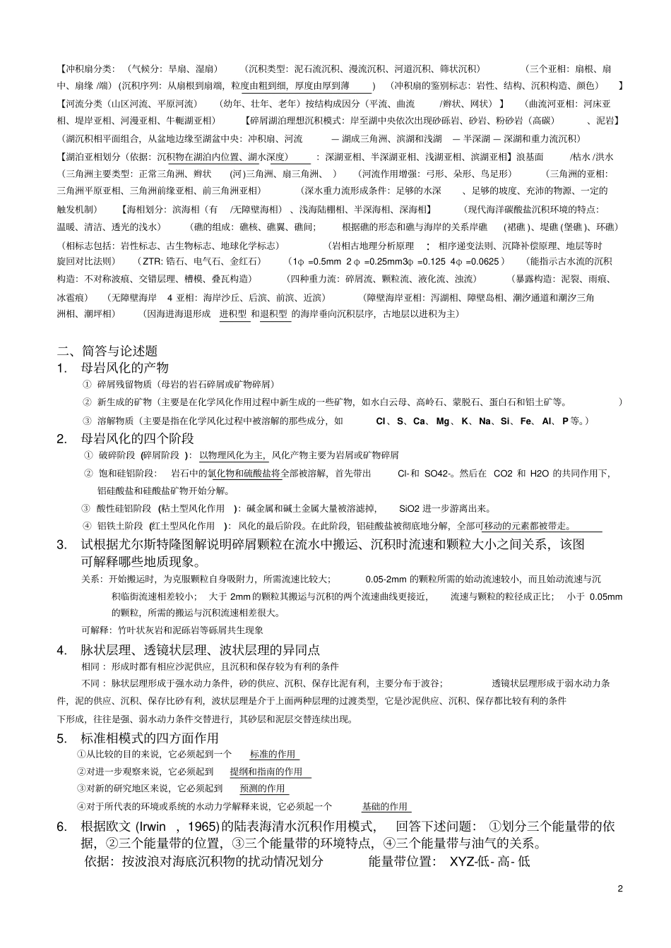
1岩石学一、名词解释1.杂基:碎屑岩中的细小的机械成因组分,其粒级以泥级为主,可包括一些细粉砂2.胶结物:碎屑岩中以化学沉淀方式形成于粒间孔隙中的自生矿物3.层系:由许多在成分、结构、厚度和产状上近似的同类型纹层组合而成。4.纹层:(细层)组成层理的最基本的最小的单位,纹层之内没有任何肉眼可见的层。亦称细层。5.牵引流:符合牛顿流体定律的流体。其搬运机制是流体动能拖曳牵引沉积物一起运动,如河流、风流和波浪流等。6.冲积扇:发育在山谷出口处,由暂时性洪水冲刷形成、范围局限、形状近似圆锥状的山麓粗碎屑堆积物7.槽状交错层理:底界为槽形冲刷面,纹层在顶部被切割形成的槽状层系8.楔状交错层理:层系间的界面为平面但不互相平行,层系厚度变化明显呈楔形。层系间常彼此切割,纹层的倾向及倾角变化不定。9.板状交错层理:层系之间的界面为平面而且彼此平行层理构造(河流沉积常见)10.剥离线理构造:沿层面剥开体现原生流水线理的平行层理薄层11.沉积相:沉积环境及在该环境中形成的沉积岩(物)特征的综合12.沉积体系:成因上相关的沉积环境和沉积体的组合,即受同一物源和同一水动力系统控制的、成因上有内在联系的沉积体或沉积相在空间上有规律的组合。13.φ值:是一种粒度标准,粒级划分转化为φ值,φ=-log2D14.海相自生矿物:指一般形成于弱碱性、弱还原、盐度正常浅海海底海底沉积物中的矿物(如海绿石、鲕绿泥石、自生磷灰石)15.岩屑:是母岩岩石的碎块,是保持着母岩结构的矿物集合体16.结构成熟度:指碎屑岩沉积物在风化、搬运、沉积作用的改造下接近终极结构的特征程度(颗粒圆度、球度、分选性程度)17.成分成熟度:指碎屑物质成分上被改造趋向于最终产物的程度,亦称“化学成熟度”或“矿物成熟度”18.胶结作用:指从孔隙溶液中沉淀出的矿物质,将松散的沉积物固结起来的作用19.交代作用:指一种矿物通过化学作用代替另一种矿物的作用20.晶粒:是晶粒碳酸盐岩盐(结晶碳酸盐岩)的主要结构组分21.重结晶作用:指在成岩过程中,矿物的晶体形态大小发生了变化而矿物的主要成分不改变的作用22.蒸发岩:指由于含盐度较高的溶液或卤水,通过蒸发作用产生化学沉淀而形成的岩石23.冲刷-充填构造:又称充淤构造,是水流在未固结的沉积物表面经过时冲蚀出来的浅而不对称的凹坑,随后又被沉积物充填的沉积构造24.曲流河:单河道,弯度指数>1.5,河道较稳定,宽深比低,一般小于40,发育下游平原,坡度较缓,流量稳定,具凹岸侵蚀,凸岸堆积,侧向迁移具二元结构的河流25.二元结构:底层沉积和顶层沉积的垂向叠置构造填空题(广义的成岩作用包括狭义的成岩作用和后生作用两个阶段)(沉积后作用主要作用类型:压实、压溶、胶结固结作用、重结晶、交代、溶解)(碎屑岩按粒度划分:砾岩、砂岩、粉砂岩、粘土岩;化学岩按陈芬划分:碳酸盐岩、硫酸岩盐、卤化物岩、硅岩、其它化学岩)(沉积构造:原生、次生)(交错层理:板状、楔状、槽状)(结核成因分类:同生结核,成岩结核,后生结核)(沉积岩颜色的成因类型:继承色、自生色、次生色)(碎屑岩组分:陆源碎屑岩物质、化学沉淀物质)【碎屑岩基本组分:碎屑颗粒、填隙物(杂基,胶结物)、孔隙】(碎屑岩中矿物:陆源碎屑矿物、自生矿物、后生矿物)(杂基类型:原杂基、正杂基、似杂基)(胶结结构:非晶质结构、隐晶质结构、显晶粒状结构、带状和栉壳状结构、再生结构、嵌晶结构)(胶结类型:基底、孔隙、接触、镶嵌)(支撑类型:杂基支撑、颗粒支撑)(粘土岩主要物理性质:非渗透性、吸附性、吸水膨胀性、可塑性、耐火性)(孔隙水、吸附水、层间水、结构水)【火山碎屑分类:岩屑(刚性、塑性)晶屑、玻屑】(火山碎屑岩构造:层理构造、递变层理、斑杂构造、平行构造、假流构造)(碳酸盐岩结构组分:颗粒、泥、胶结物、生物格架、晶粒)(碳酸盐岩成岩作用类型:溶解、碳酸钙矿物的转化作用和重结晶作用、胶结作用、交代作用、压实及压溶作用)(相模式和相标志是恢复和再现)(沉积环境的分类:大陆环境、海陆过渡环境、海洋环境)2【冲积扇分类:(气候分:旱扇、湿扇)(沉积类型:泥石流沉积...

1、当您付费下载文档后,您只拥有了使用权限,并不意味着购买了版权,文档只能用于自身使用,不得用于其他商业用途(如 [转卖]进行直接盈利或[编辑后售卖]进行间接盈利)。
2、本站所有内容均由合作方或网友上传,本站不对文档的完整性、权威性及其观点立场正确性做任何保证或承诺!文档内容仅供研究参考,付费前请自行鉴别。
3、如文档内容存在违规,或者侵犯商业秘密、侵犯著作权等,请点击“违规举报”。

碎片内容

沉积岩石学复习

您可能关注的文档

文库响当当+ 关注
实名认证
内容提供者

该用户很懒,什么也没介绍

相关文档

确认删除?
VIP
微信客服
  • 扫码咨询
会员Q群
  • 会员专属群点击这里加入QQ群
客服邮箱
回到顶部