电脑桌面
添加小米粒文库到电脑桌面
安装后可以在桌面快捷访问

中外比较记忆VIP免费

中外比较记忆_第1页
1/4
中外比较记忆_第2页
2/4
中外比较记忆_第3页
3/4
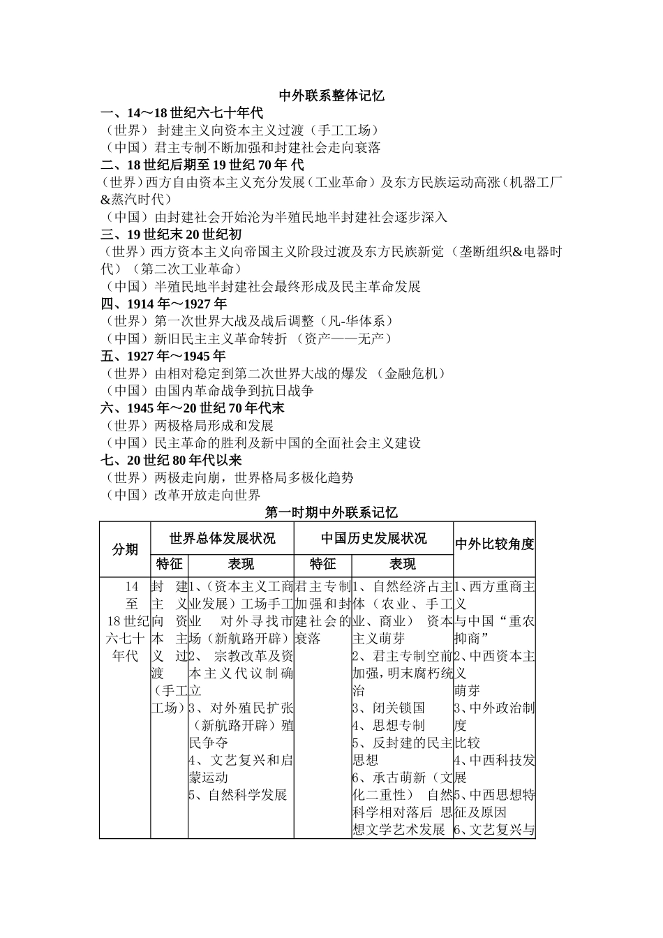
中外联系整体记忆一、14~18世纪六七十年代(世界)封建主义向资本主义过渡(手工工场)(中国)君主专制不断加强和封建社会走向衰落二、18世纪后期至19世纪70年代(世界)西方自由资本主义充分发展(工业革命)及东方民族运动高涨(机器工厂&蒸汽时代)(中国)由封建社会开始沦为半殖民地半封建社会逐步深入三、19世纪末20世纪初(世界)西方资本主义向帝国主义阶段过渡及东方民族新觉(垄断组织&电器时代)(第二次工业革命)(中国)半殖民地半封建社会最终形成及民主革命发展四、1914年~1927年(世界)第一次世界大战及战后调整(凡-华体系)(中国)新旧民主主义革命转折(资产——无产)五、1927年~1945年(世界)由相对稳定到第二次世界大战的爆发(金融危机)(中国)由国内革命战争到抗日战争六、1945年~20世纪70年代末(世界)两极格局形成和发展(中国)民主革命的胜利及新中国的全面社会主义建设七、20世纪80年代以来(世界)两极走向崩,世界格局多极化趋势(中国)改革开放走向世界第一时期中外联系记忆分期世界总体发展状况中国历史发展状况中外比较角度特征表现特征表现14至18世纪六七十年代封建主义向资本主义过渡(手工工场)1、(资本主义工商业发展)工场手工业对外寻找市场(新航路开辟)2、宗教改革及资本主义代议制确立3、对外殖民扩张(新航路开辟)殖民争夺4、文艺复兴和启蒙运动5、自然科学发展君主专制加强和封建社会的衰落1、自然经济占主体(农业、手工业、商业)资本主义萌芽2、君主专制空前加强,明末腐朽统治3、闭关锁国4、思想专制5、反封建的民主思想6、承古萌新(文化二重性)自然科学相对落后思想文学艺术发展1、西方重商主义与中国“重农抑商”2、中西资本主义萌芽3、中外政治制度比较4、中西科技发展5、中西思想特征及原因6、文艺复兴与儒家思想第二时期中外联系记忆分期世界总体发展状况中国历史发展状况中外比较角度特征表现特征表现18世纪后期至19世纪70年代西方自由资本主义充分发展(机器生产)1、工业革命完成,资本主义市场体系完成2、资产阶级革命与改革、无产阶级革命运动3、殖民扩张4、马克思主义产生半殖民地半封建社会开始并逐步深入1、两次鸦片战争及西方列强对中国的经济侵略;自然经济解体;洋务运动与民族资本主义产生2、太平天国运动;洋务运动与民族资本主义产生3、两次鸦片战争及西方列强4、新思潮萌发与早期维新思潮1、第一次工业革命与中国、世界资本主义市场与中国2、自由资本主义阶段侵华特征3、洋务运动与明治维新第三时期中外联系记忆分期世界总体发展状况中国历史发展状况中外比较角度特征表现特征表现19世纪末20世纪初西方资本主义向帝国主义阶段过渡(电器时代)1、第二次科技革命2、主要资本主义国家过渡到帝国主义、、无产阶级革命运动与民族主义运动高涨3、帝国主义全球扩张;帝国主义矛盾发展;第一次世界大战4、列宁主义产生、世界近代科技半殖民地半封建社会形成及民主革命发展1、民族资本主义初步发展2、戊戌变法与义和团运动;清末新政与预备立宪;辛亥革命及中华民国建立3、甲午战争及帝国主义瓜分中国的狂潮4、维新思想与资产阶级革命思想1、第二次工业革命与中国2、帝国主义时代的侵华特点3、启蒙思想与中国的资产阶级改良思想4、戊戌变法与明治维新5、辛亥革命与印度资产阶级革命6、世界发展与中国近代社会生活的变化(教育文化、礼节、衣、食、住、行)第四时期中外联系记忆分期世界总体发展状况中国历史发展状况中外比较角度特征表现特征表现1914~1927一战及战后社会主义建立发展资本主义战后调整1、资本主义国家经济恢复;苏俄经济恢复和苏联高度集中的经济体制建立。2、十月革命、苏俄社会主义革命3、巴黎和会和华盛顿会议新旧民主主义革命转折1、一战期间民族工业的发展和实业救国2、北洋军阀反动统治及资产阶革命派级继续革命、中国共产党成立国共合作与国民大革命3、新文化运动与五四运动1、一战对中国的影响2、十月革命对中国的影响3、马克思主义与马克思主义在中国的传播4、巴黎和会和华盛顿会议关于中国问题第五时期中外联系记忆分期世界总体发展状况中国历史发展状况中外比较角度...

1、当您付费下载文档后,您只拥有了使用权限,并不意味着购买了版权,文档只能用于自身使用,不得用于其他商业用途(如 [转卖]进行直接盈利或[编辑后售卖]进行间接盈利)。
2、本站所有内容均由合作方或网友上传,本站不对文档的完整性、权威性及其观点立场正确性做任何保证或承诺!文档内容仅供研究参考,付费前请自行鉴别。
3、如文档内容存在违规,或者侵犯商业秘密、侵犯著作权等,请点击“违规举报”。

碎片内容

中外比较记忆

您可能关注的文档

确认删除?
VIP
微信客服
  • 扫码咨询
会员Q群
  • 会员专属群点击这里加入QQ群
客服邮箱
回到顶部