电脑桌面
添加小米粒文库到电脑桌面
安装后可以在桌面快捷访问

股东合规减持及限售股解禁的相关规定VIP免费

股东合规减持及限售股解禁的相关规定_第1页
1/15
股东合规减持及限售股解禁的相关规定_第2页
2/15
股东合规减持及限售股解禁的相关规定_第3页
3/15
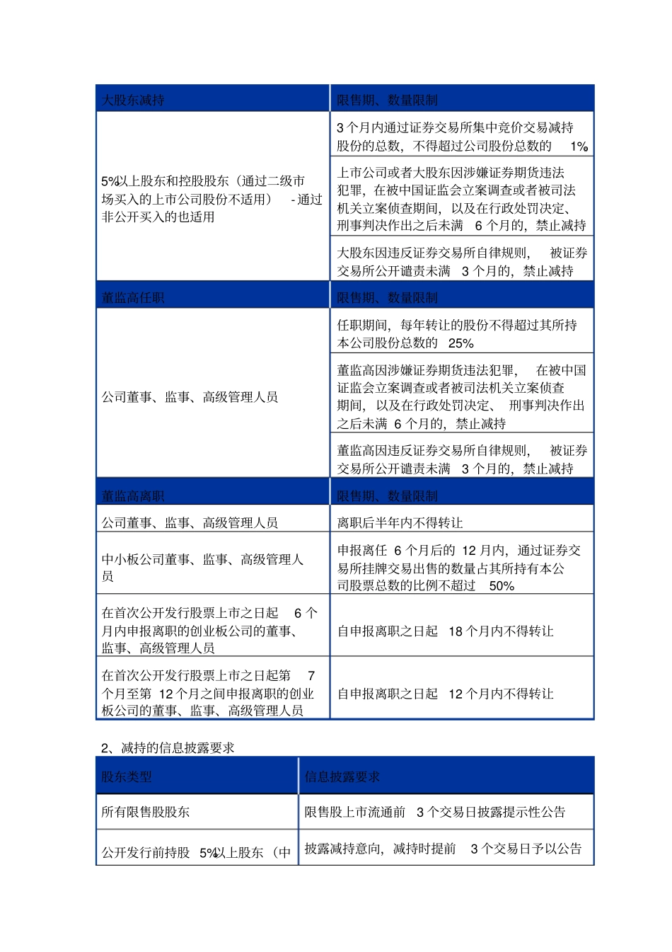
股东合规减持及限售股解禁的相关规定一、上市公司股东二级市场减持的规定1、减持的期限和数量限制公司首次公开发行限售期上市前持有股票的股东上市交易之日起1年不得转让公司董事、监事、高级管理人员上市交易之日起1年不得转让控股股东和实际控制人上市交易之日起36个月不得转让上市公司再融资限售期认购股份的股东发行结束之日起12个月不得转让认购股份的控股股东和实际控制人发行结束之日起36个月不得转让上市公司收购限售期收购人收购完成后12个月不得转让上市重大资产重组限售期以资产认购上市公司股份的控股股东、实际控制人或者其控制的关联人股份发行结束之日起36个月不得转让以资产认购上市公司股份而取得上市公司实际控制权的特定对象股份发行结束之日起36个月不得转让以资产认购上市公司股份,且对资产持续拥有权益的时间不足12个月的股份发行结束之日起36个月不得转让构成重组上市的,上市公司原控股股东、原实际控制人及其控制的关联人,以及在交易过程中从该等主体直接或间接受让该上市公司股份的特定对象股份发行结束之日起36个月不得转让构成重组上市的,除收购人及其关联人以外,特定对象以资产认购而取得的股份股份发行结束之日起24个月不得转让其他以资产认购而取得上市公司股份的特定对象股份发行结束之日起12个月不得转让大股东减持限售期、数量限制5%以上股东和控股股东(通过二级市场买入的上市公司股份不适用)-通过非公开买入的也适用3个月内通过证券交易所集中竞价交易减持股份的总数,不得超过公司股份总数的1%。上市公司或者大股东因涉嫌证券期货违法犯罪,在被中国证监会立案调查或者被司法机关立案侦查期间,以及在行政处罚决定、刑事判决作出之后未满6个月的,禁止减持大股东因违反证券交易所自律规则,被证券交易所公开谴责未满3个月的,禁止减持董监高任职限售期、数量限制公司董事、监事、高级管理人员任职期间,每年转让的股份不得超过其所持本公司股份总数的25%董监高因涉嫌证券期货违法犯罪,在被中国证监会立案调查或者被司法机关立案侦查期间,以及在行政处罚决定、刑事判决作出之后未满6个月的,禁止减持董监高因违反证券交易所自律规则,被证券交易所公开谴责未满3个月的,禁止减持董监高离职限售期、数量限制公司董事、监事、高级管理人员离职后半年内不得转让中小板公司董事、监事、高级管理人员申报离任6个月后的12月内,通过证券交易所挂牌交易出售的数量占其所持有本公司股票总数的比例不超过50%在首次公开发行股票上市之日起6个月内申报离职的创业板公司的董事、监事、高级管理人员自申报离职之日起18个月内不得转让在首次公开发行股票上市之日起第7个月至第12个月之间申报离职的创业板公司的董事、监事、高级管理人员自申报离职之日起12个月内不得转让2、减持的信息披露要求股东类型信息披露要求所有限售股股东限售股上市流通前3个交易日披露提示性公告公开发行前持股5%以上股东(中披露减持意向,减持时提前3个交易日予以公告国证监会2013年11月30日发布《关于进一步推进新股发行体制改革意见的》)5%以上股东和控股股东计划通过证券交易所集中竞价交易减持股份,应当在首次卖出的15个交易日前预先披露减持计划5%以上的股东持股5%以上股东减持后低于5%但变动未达到5%的需要发布提示性公告控股股东、实际控制人通过证券交易系统、信托或其它管理方式,预计6个月内减持5%以上的,应在首次出售2个交易日前刊登提示性公告中小板控股股东、实际控制人创业板5%以上股东及实际控制人通过证券交易系统、信托或其它管理方式,持股变动1%的应在2个交易日内披露除了遵守上述限制以外,股东减持上市公司股票还应当避免:1、短线交易:上市公司董事、监事、高级管理人员、持有上市公司股份百分之五以上的股东,将其持有的该公司的股票在买入后六个月内卖出,或者在卖出后六个月内又买入,由此所得收益归该公司所有,公司董事会应当收回其所得收益2、内幕交易:证券交易内幕信息的知情人和非法获取内幕信息的人,在内幕信息公开前,不得买卖该公司的证券,或者泄露该信息,或者建议他人买卖该证券3、窗口期交易:《上市公司董事、监事和高级管理人员所...

1、当您付费下载文档后,您只拥有了使用权限,并不意味着购买了版权,文档只能用于自身使用,不得用于其他商业用途(如 [转卖]进行直接盈利或[编辑后售卖]进行间接盈利)。
2、本站所有内容均由合作方或网友上传,本站不对文档的完整性、权威性及其观点立场正确性做任何保证或承诺!文档内容仅供研究参考,付费前请自行鉴别。
3、如文档内容存在违规,或者侵犯商业秘密、侵犯著作权等,请点击“违规举报”。

碎片内容

股东合规减持及限售股解禁的相关规定

您可能关注的文档

确认删除?
VIP
微信客服
  • 扫码咨询
会员Q群
  • 会员专属群点击这里加入QQ群
客服邮箱
回到顶部