电脑桌面
添加小米粒文库到电脑桌面
安装后可以在桌面快捷访问

2011年中考化学总复习教学案(第三单元课题1 水的组成)VIP免费

2011年中考化学总复习教学案(第三单元课题1 水的组成)_第1页
1/4
2011年中考化学总复习教学案(第三单元课题1 水的组成)_第2页
2/4
2011年中考化学总复习教学案(第三单元课题1 水的组成)_第3页
3/4
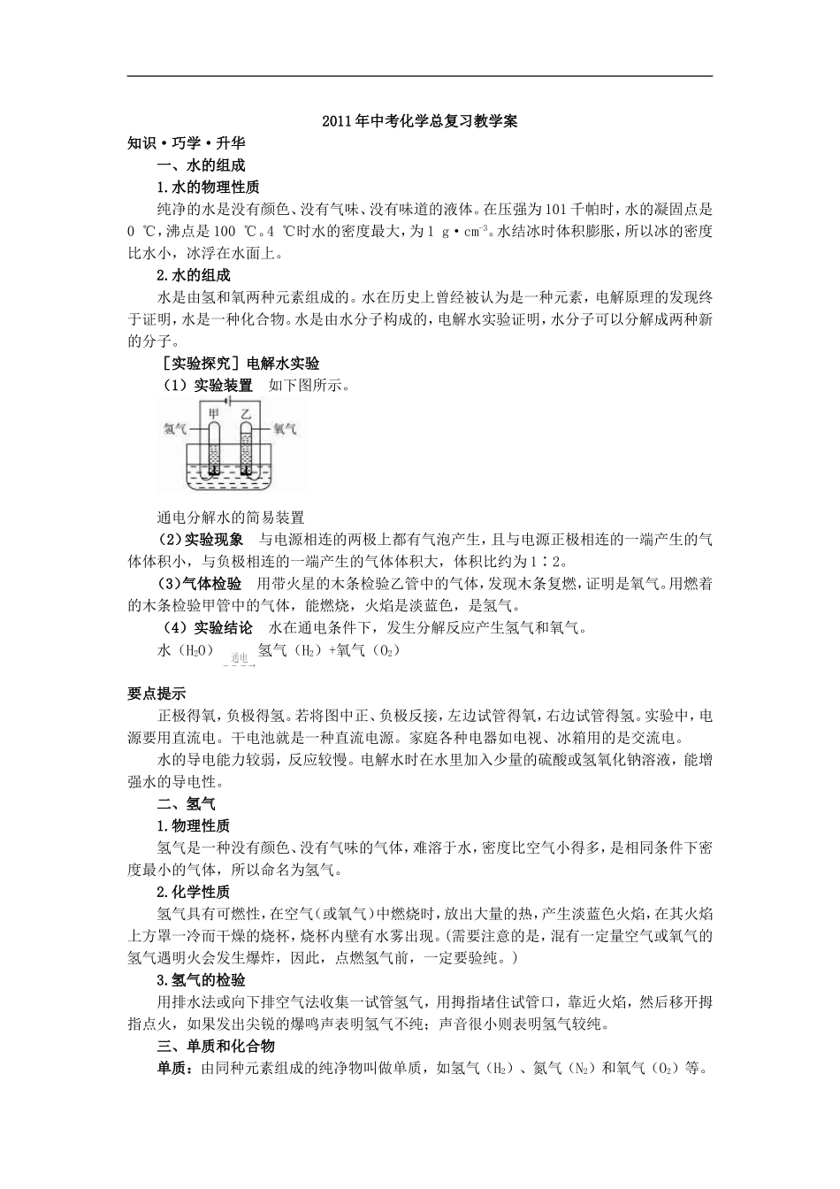
2011年中考化学总复习教学案知识·巧学·升华一、水的组成1.水的物理性质纯净的水是没有颜色、没有气味、没有味道的液体。在压强为101千帕时,水的凝固点是0℃,沸点是100℃。4℃时水的密度最大,为1g·cm-3。水结冰时体积膨胀,所以冰的密度比水小,冰浮在水面上。2.水的组成水是由氢和氧两种元素组成的。水在历史上曾经被认为是一种元素,电解原理的发现终于证明,水是一种化合物。水是由水分子构成的,电解水实验证明,水分子可以分解成两种新的分子。[实验探究]电解水实验(1)实验装置如下图所示。通电分解水的简易装置(2)实验现象与电源相连的两极上都有气泡产生,且与电源正极相连的一端产生的气体体积小,与负极相连的一端产生的气体体积大,体积比约为1∶2。(3)气体检验用带火星的木条检验乙管中的气体,发现木条复燃,证明是氧气。用燃着的木条检验甲管中的气体,能燃烧,火焰是淡蓝色,是氢气。(4)实验结论水在通电条件下,发生分解反应产生氢气和氧气。水(H2O)氢气(H2)+氧气(O2)要点提示正极得氧,负极得氢。若将图中正、负极反接,左边试管得氧,右边试管得氢。实验中,电源要用直流电。干电池就是一种直流电源。家庭各种电器如电视、冰箱用的是交流电。水的导电能力较弱,反应较慢。电解水时在水里加入少量的硫酸或氢氧化钠溶液,能增强水的导电性。二、氢气1.物理性质氢气是一种没有颜色、没有气味的气体,难溶于水,密度比空气小得多,是相同条件下密度最小的气体,所以命名为氢气。2.化学性质氢气具有可燃性,在空气(或氧气)中燃烧时,放出大量的热,产生淡蓝色火焰,在其火焰上方罩一冷而干燥的烧杯,烧杯内壁有水雾出现。(需要注意的是,混有一定量空气或氧气的氢气遇明火会发生爆炸,因此,点燃氢气前,一定要验纯。)3.氢气的检验用排水法或向下排空气法收集一试管氢气,用拇指堵住试管口,靠近火焰,然后移开拇指点火,如果发出尖锐的爆鸣声表明氢气不纯;声音很小则表明氢气较纯。三、单质和化合物单质:由同种元素组成的纯净物叫做单质,如氢气(H2)、氮气(N2)和氧气(O2)等。化合物:组成中含有不同种元素的纯净物叫做化合物,如二氧化碳(CO2)和氧化铁(Fe2O3)。概念辨析单质和化合物都是纯净物。单质和化合物的本质区别是:前者由同种元素组成;后者由两种或两种以上的元素组成。总结归纳问题·思路·探究问题为什么点燃氢气前需要验纯?思路:一切可燃性气体或可燃性粉尘与空气或氧气充分混合后,遇明火均可能发生爆炸。各物质都有一定的爆炸极限(能引起爆炸的浓度范围)。氢气的爆炸极限是4%~74.2%。探究:由于氢气的收集往往采用向下排空气法,收集的氢气中混有氧气,氢气与氧气反应,发生爆炸。所以点燃前应该验纯,以免发生意外,造成危险。可燃性气体在点燃前都应该验纯,特别是采用排空气法收集的气体。每种可燃性气体都有“爆炸极限”,只要在爆炸极限内,都易于爆炸。典题·热题·新题例1在电解水的实验中,正确的实验现象是()A.通电后,两个电极上都有气泡产生,过一段时间后,发现两个玻璃管内气体的体积比约为2∶1B.负、正两极分别有氢气和氧气产生,而且体积比约为2∶1C.水是由氢、氧两种元素组成的D.水发生分解反应,在插入正极的玻璃管内产生的是氢气思路解析:实验现象是凭我们的感官感觉到的,如眼看、鼻闻、触摸等。而选项A所描述的,确实是我们通过眼睛看到的,并做了直接描写,所以是题目所要求的答案。而B选项所描述为负、正两极分别有氢气和氧气产生,且它们的体积分别是2∶1,只能通过我们进一步的实验,得出的结论,而不应算作实验现象,所以不是题目的答案。而C、D选项都是通过实验现象得出的结论,所以它们都不是本题的答案。答案:A深化升华在做实验或观察实验时,同学们要注意实验现象和结论是两个完全不同的概念,实验现象是通过感觉器官获得的,而结论则是根据现象推测得到的。例2下列叙述正确的是()A.水是由氢气和氧气组成的B.水分子是由氢单质和一个氧原子组成的C.水是由两个氢元素和一个氧元素组成的D.水是由氢元素和氧元素组成的思路解析:本题主要从宏观和微观角度考查水的组成。从宏观角...

1、当您付费下载文档后,您只拥有了使用权限,并不意味着购买了版权,文档只能用于自身使用,不得用于其他商业用途(如 [转卖]进行直接盈利或[编辑后售卖]进行间接盈利)。
2、本站所有内容均由合作方或网友上传,本站不对文档的完整性、权威性及其观点立场正确性做任何保证或承诺!文档内容仅供研究参考,付费前请自行鉴别。
3、如文档内容存在违规,或者侵犯商业秘密、侵犯著作权等,请点击“违规举报”。

碎片内容

2011年中考化学总复习教学案(第三单元课题1 水的组成)

您可能关注的文档

确认删除?
VIP
微信客服
  • 扫码咨询
会员Q群
  • 会员专属群点击这里加入QQ群
客服邮箱
回到顶部