电脑桌面
添加小米粒文库到电脑桌面
安装后可以在桌面快捷访问

高中生物第一节减数分裂第2课时示范教案-苏教版VIP免费

高中生物第一节减数分裂第2课时示范教案-苏教版_第1页
1/8
高中生物第一节减数分裂第2课时示范教案-苏教版_第2页
2/8
高中生物第一节减数分裂第2课时示范教案-苏教版_第3页
3/8
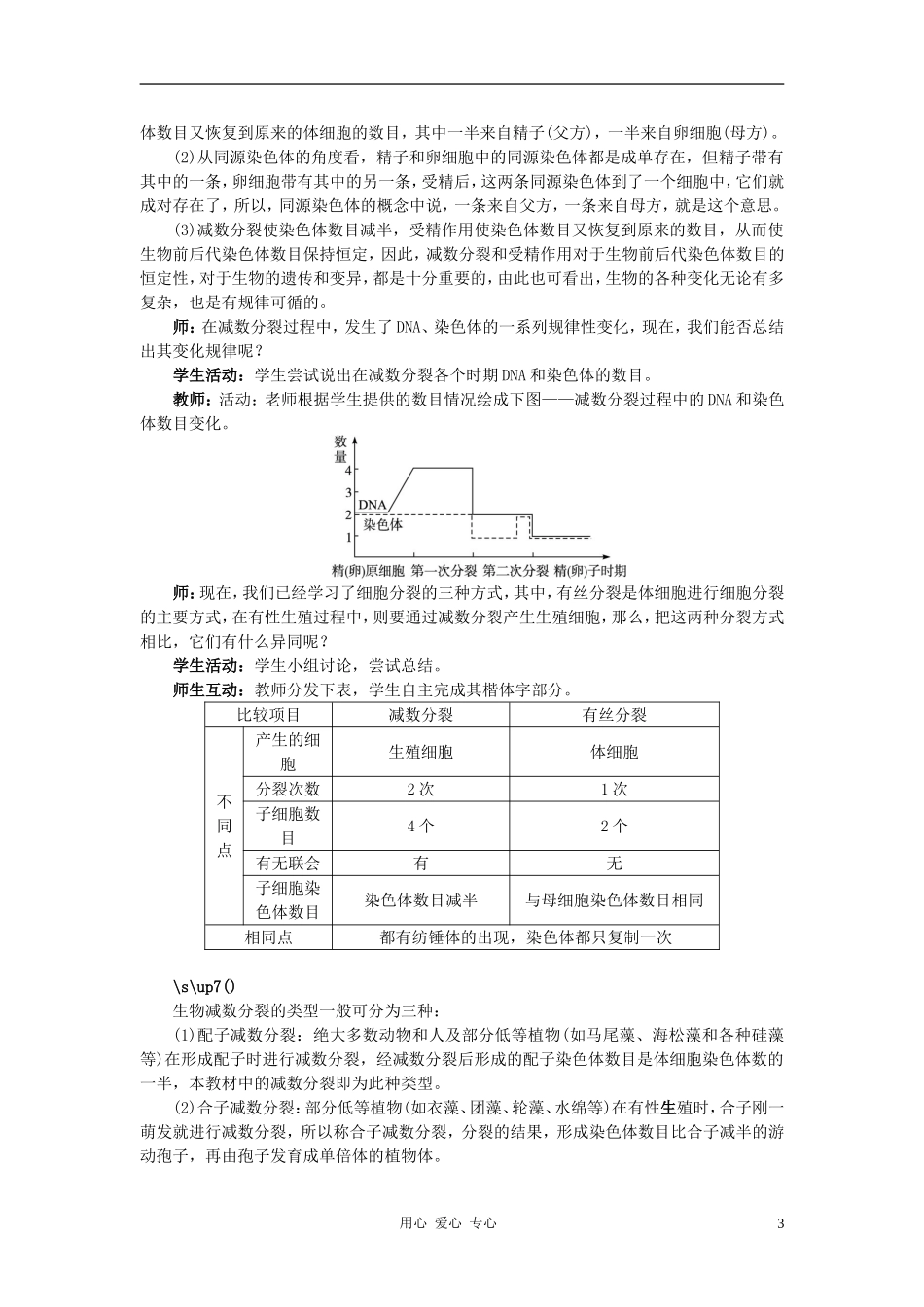
第二课时生殖细胞的形成和受精\s\up7()课件展示:动物细胞的减数分裂示意图。师:同源染色体的形态和大小都相同吗?有丝分裂过程中有无同源染色体存在?生甲:同源染色体是指配对的两条染色体,一条来自父方,一条来自母方,形状和大小一般都相同。少数特殊情况下同源染色体形态、结构存在一定的差异。如人体内的X、Y染色体,属于同源染色体,但形态结构存在差异。生乙:有丝分裂过程中有同源染色体的存在。师:通过对动物细胞减数分裂过程的了解,我们知道减数分裂是进行有性生殖的生物形成生殖细胞过程中所特有的细胞分裂方式,分裂结果是新产生的生殖细胞中的染色体数目比体细胞减少一半。师:多细胞动物一般都是雌雄异体的,那么,雌、雄生殖细胞都是在哪儿形成的?精子和卵细胞形成过程完全相同吗?通过什么方式可恢复到体细胞的染色体数,以保证生物体前、后代遗传物质的稳定性?\s\up7()板书:二、生殖细胞的形成和受精师:哺乳动物的精子是在睾丸中形成的,卵细胞是在卵巢里形成的。课件展示:哺乳动物的精子形成过程示意图。师:(1)精原细胞是怎样进入减数分裂第一次分裂期的?(2)减数第一次分裂中初级精母细胞中染色体发生了什么变化?(3)减数第二次分裂中次级精母细胞中染色体发生了什么变化?(4)精细胞是如何形成精子的?学生活动:学生小组讨论,代表回答。生甲:在减数第一次分裂间期,精原细胞染色体进行复制,成为初级精母细胞。复制后的每条染色体都含有两条姐妹染色单体,它们由同一个着丝粒连接着,这时仍然称为一条染色体。生乙:在初级精母细胞中,同源染色体两两配对,称为联会。联会后的每对同源染色体含有四条染色单体,叫做四分体。然后各对同源染色体排列在细胞的赤道板上,染色体的着丝粒和纺锤丝相连。不久,在纺锤丝的牵引下,配对的同源染色体彼此分离,分别移向细胞的两极,成为两组染色体。伴随细胞的分裂,一个初级精母细胞分裂成两个次级精母细胞,每个次级精母细胞中的染色体数目只有初级精母细胞中染色体数目的一半。生丙:减数第二次分裂,次级精母细胞中,每条染色体上的两条染色单体彼此分开成为用心爱心专心1两条染色体,在纺锤丝的牵引下,分别移向细胞的两极,两个次级精母细胞分裂成四个精细胞。生丁:精子细胞要经过变形才形成精子。师:当雄性动物性成熟后,睾丸里的部分精原细胞开始进行有丝分裂,形成初级精母细胞,初级精母细胞经减数分裂形成次级精母细胞,再形成精细胞。精细胞经过复杂的形态变化,形成精子。课件展示:哺乳动物的卵细胞形成过程示意的动画模拟。师:和精子形成过程相比,卵细胞形成过程有什么特点?生甲:相同点是染色体复制一次,都有联会和四分体时期,经过第一次分裂,同源染色体分开,染色体数目减少一半,在第二次分裂过程中,有着丝点的分裂,最后形成的卵细胞,它的染色体数目也比卵原细胞减少了一半。生乙:不同点是每次分裂都形成一大一小两个细胞,小的叫极体,极体以后都要退化,只剩下一个卵细胞,而一个精原细胞是形成四个精子;卵细胞形成后,不需要经过变形,而精子要经过变形才能形成。师:当雌性动物性成熟后,卵巢里的卵原细胞也进行有丝分裂,形成初级卵母细胞,初级卵母细胞经减数分裂形成一个次级卵母细胞和一个极体,次级卵母细胞分裂形成一个卵细胞和一个极体。师:为了更好地理解精子和卵细胞的形成过程,我们来边做边学,模拟精子和卵细胞的形成过程。探究内容:活动一:根据教材图22,填写精子和卵细胞形成过程模式图,填在下表中。活动二:分组讨论并设计模拟精子和卵细胞形成过程的方案(假设该动物的细胞内有2对染色体);分工合作,根据设计方案准备各种模拟材料,并实施模拟方案;相邻小组之间进行交流。活动组织:活动中教师引导:要求学生利用教材上的模式图,选择适当的材料,如不同颜色的毛线制作染色体,在活动中重点比较在减数分裂过程中,精子和卵细胞形成过程异同点。讨论:列表比较动物精子形成与卵细胞形成过程的异同点比较精子形成卵细胞形成形成场所动物精巢动物卵巢细胞质分裂方式两次分裂中细胞质都是均等分裂,产生等大的子细胞初级和次级卵母细胞的分裂均为不均...

1、当您付费下载文档后,您只拥有了使用权限,并不意味着购买了版权,文档只能用于自身使用,不得用于其他商业用途(如 [转卖]进行直接盈利或[编辑后售卖]进行间接盈利)。
2、本站所有内容均由合作方或网友上传,本站不对文档的完整性、权威性及其观点立场正确性做任何保证或承诺!文档内容仅供研究参考,付费前请自行鉴别。
3、如文档内容存在违规,或者侵犯商业秘密、侵犯著作权等,请点击“违规举报”。

碎片内容

高中生物第一节减数分裂第2课时示范教案-苏教版

您可能关注的文档

教育教学文库+ 关注
实名认证
内容提供者

本店有大量的教育教学资料,课件

确认删除?
VIP
微信客服
  • 扫码咨询
会员Q群
  • 会员专属群点击这里加入QQ群
客服邮箱
回到顶部