电脑桌面
添加小米粒文库到电脑桌面
安装后可以在桌面快捷访问

有机化学实验知识点VIP免费

有机化学实验知识点_第1页
1/3
有机化学实验知识点_第2页
2/3
有机化学实验知识点_第3页
3/3
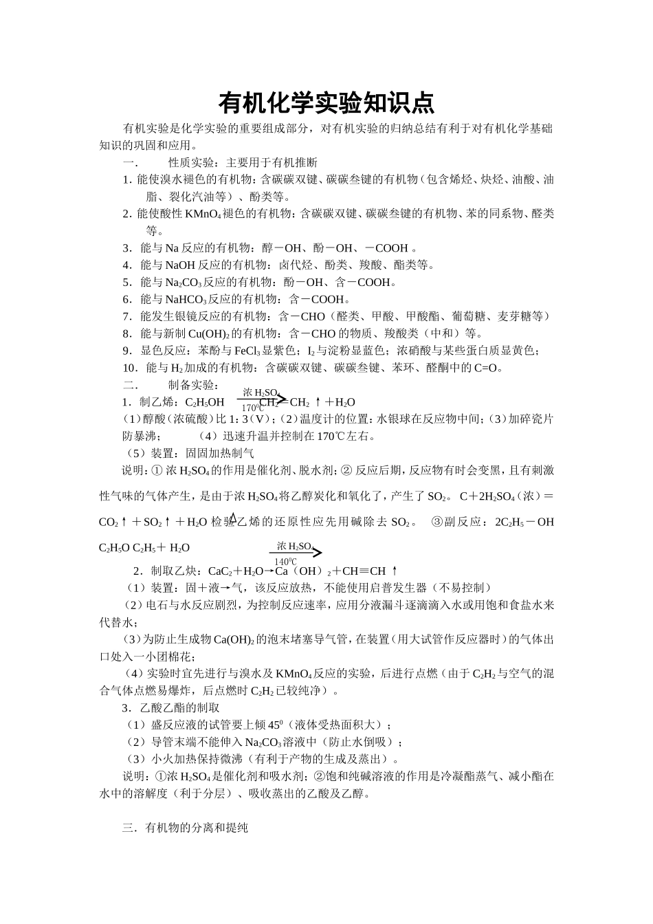
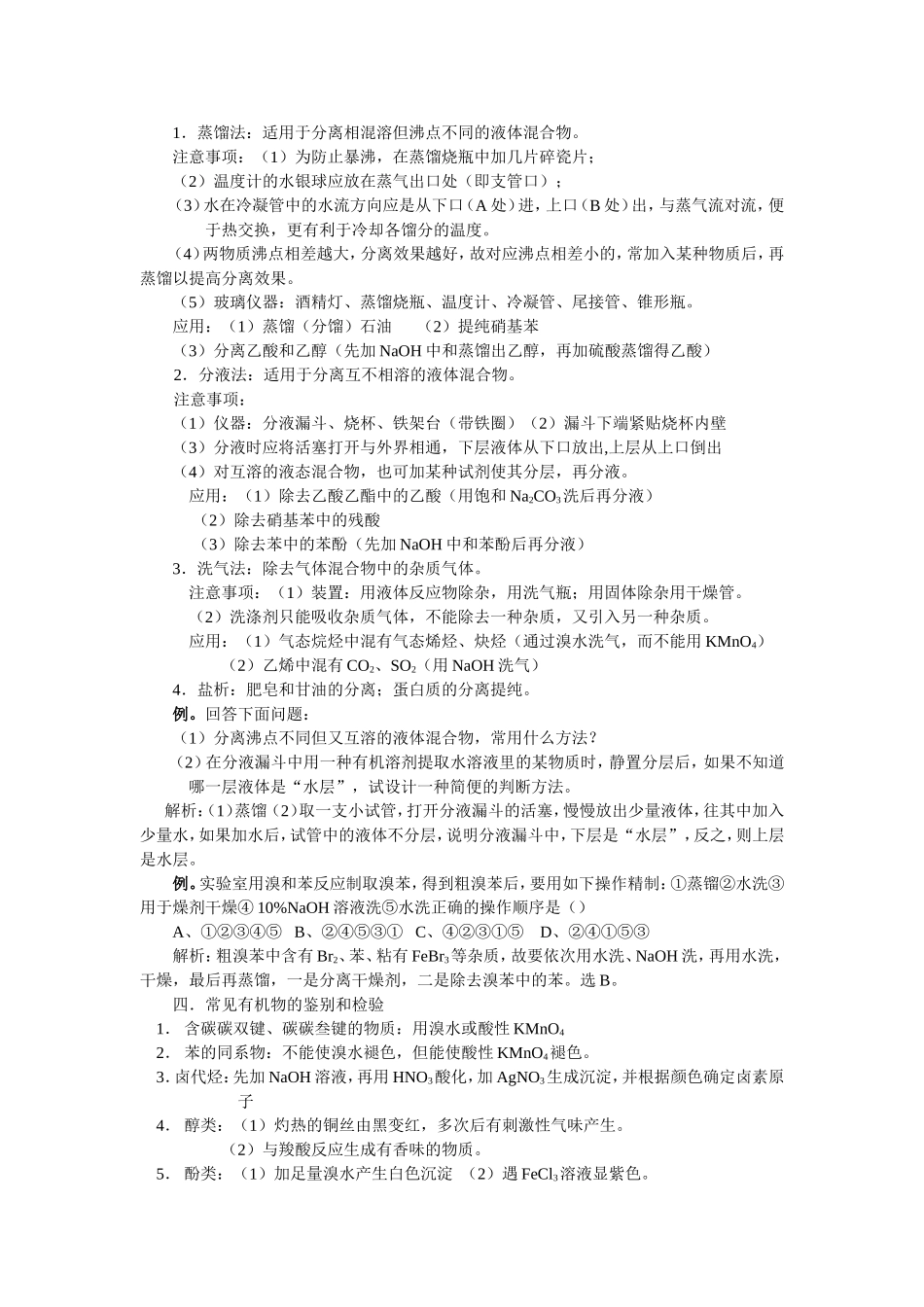
有机化学实验知识点有机实验是化学实验的重要组成部分,对有机实验的归纳总结有利于对有机化学基础知识的巩固和应用。一.性质实验:主要用于有机推断1.能使溴水褪色的有机物:含碳碳双键、碳碳叁键的有机物(包含烯烃、炔烃、油酸、油脂、裂化汽油等)、酚类等。2.能使酸性KMnO4褪色的有机物:含碳碳双键、碳碳叁键的有机物、苯的同系物、醛类等。3.能与Na反应的有机物:醇-OH、酚-OH、-COOH。4.能与NaOH反应的有机物:卤代烃、酚类、羧酸、酯类等。5.能与Na2CO3反应的有机物:酚-OH、含-COOH。6.能与NaHCO3反应的有机物:含-COOH。7.能发生银镜反应的有机物:含-CHO(醛类、甲酸、甲酸酯、葡萄糖、麦芽糖等)8.能与新制Cu(OH)2的有机物:含-CHO的物质、羧酸类(中和)等。9.显色反应:苯酚与FeCl3显紫色;I2与淀粉显蓝色;浓硝酸与某些蛋白质显黄色;10.能与H2加成的有机物:含碳碳双键、碳碳叁键、苯环、醛酮中的C=O。二.制备实验:1.制乙烯:C2H5OHCH2=CH2↑+H2O(1)醇酸(浓硫酸)比1:3(V);(2)温度计的位置:水银球在反应物中间;(3)加碎瓷片防暴沸;(4)迅速升温并控制在170℃左右。(5)装置:固固加热制气说明:①浓H2SO4的作用是催化剂、脱水剂;②反应后期,反应物有时会变黑,且有刺激性气味的气体产生,是由于浓H2SO4将乙醇炭化和氧化了,产生了SO2。C+2H2SO4(浓)=CO2↑+SO2↑+H2O检验乙烯的还原性应先用碱除去SO2。③副反应:2C2H5-OHC2H5OC2H5+H2O2.制取乙炔:CaC2+H2O→Ca(OH)2+CH≡CH↑(1)装置:固+液→气,该反应放热,不能使用启普发生器(不易控制)(2)电石与水反应剧烈,为控制反应速率,应用分液漏斗逐滴滴入水或用饱和食盐水来代替水;(3)为防止生成物Ca(OH)2的泡末堵塞导气管,在装置(用大试管作反应器时)的气体出口处入一小团棉花;(4)实验时宜先进行与溴水及KMnO4反应的实验,后进行点燃(由于C2H2与空气的混合气体点燃易爆炸,后点燃时C2H2已较纯净)。3.乙酸乙酯的制取(1)盛反应液的试管要上倾450(液体受热面积大);(2)导管末端不能伸入Na2CO3溶液中(防止水倒吸);(3)小火加热保持微沸(有利于产物的生成及蒸出)。说明:①浓H2SO4是催化剂和吸水剂;②饱和纯碱溶液的作用是冷凝酯蒸气、减小酯在水中的溶解度(利于分层)、吸收蒸出的乙酸及乙醇。三.有机物的分离和提纯浓H2SO41700C浓H2SO41400C1.蒸馏法:适用于分离相混溶但沸点不同的液体混合物。注意事项:(1)为防止暴沸,在蒸馏烧瓶中加几片碎瓷片;(2)温度计的水银球应放在蒸气出口处(即支管口);(3)水在冷凝管中的水流方向应是从下口(A处)进,上口(B处)出,与蒸气流对流,便于热交换,更有利于冷却各馏分的温度。(4)两物质沸点相差越大,分离效果越好,故对应沸点相差小的,常加入某种物质后,再蒸馏以提高分离效果。(5)玻璃仪器:酒精灯、蒸馏烧瓶、温度计、冷凝管、尾接管、锥形瓶。应用:(1)蒸馏(分馏)石油(2)提纯硝基苯(3)分离乙酸和乙醇(先加NaOH中和蒸馏出乙醇,再加硫酸蒸馏得乙酸)2.分液法:适用于分离互不相溶的液体混合物。注意事项:(1)仪器:分液漏斗、烧杯、铁架台(带铁圈)(2)漏斗下端紧贴烧杯内壁(3)分液时应将活塞打开与外界相通,下层液体从下口放出,上层从上口倒出(4)对互溶的液态混合物,也可加某种试剂使其分层,再分液。应用:(1)除去乙酸乙酯中的乙酸(用饱和Na2CO3洗后再分液)(2)除去硝基苯中的残酸(3)除去苯中的苯酚(先加NaOH中和苯酚后再分液)3.洗气法:除去气体混合物中的杂质气体。注意事项:(1)装置:用液体反应物除杂,用洗气瓶;用固体除杂用干燥管。(2)洗涤剂只能吸收杂质气体,不能除去一种杂质,又引入另一种杂质。应用:(1)气态烷烃中混有气态烯烃、炔烃(通过溴水洗气,而不能用KMnO4)(2)乙烯中混有CO2、SO2(用NaOH洗气)4.盐析:肥皂和甘油的分离;蛋白质的分离提纯。例。回答下面问题:(1)分离沸点不同但又互溶的液体混合物,常用什么方法?(2)在分液漏斗中用一种有机溶剂提取水溶液里的某物质时,静置分层后,如果...

1、当您付费下载文档后,您只拥有了使用权限,并不意味着购买了版权,文档只能用于自身使用,不得用于其他商业用途(如 [转卖]进行直接盈利或[编辑后售卖]进行间接盈利)。
2、本站所有内容均由合作方或网友上传,本站不对文档的完整性、权威性及其观点立场正确性做任何保证或承诺!文档内容仅供研究参考,付费前请自行鉴别。
3、如文档内容存在违规,或者侵犯商业秘密、侵犯著作权等,请点击“违规举报”。

碎片内容

有机化学实验知识点

您可能关注的文档

确认删除?
VIP
微信客服
  • 扫码咨询
会员Q群
  • 会员专属群点击这里加入QQ群
客服邮箱
回到顶部