电脑桌面
添加小米粒文库到电脑桌面
安装后可以在桌面快捷访问

小学数学北师大2011课标版三年级面积和周长的比较VIP免费

小学数学北师大2011课标版三年级面积和周长的比较_第1页
1/4
小学数学北师大2011课标版三年级面积和周长的比较_第2页
2/4
小学数学北师大2011课标版三年级面积和周长的比较_第3页
3/4
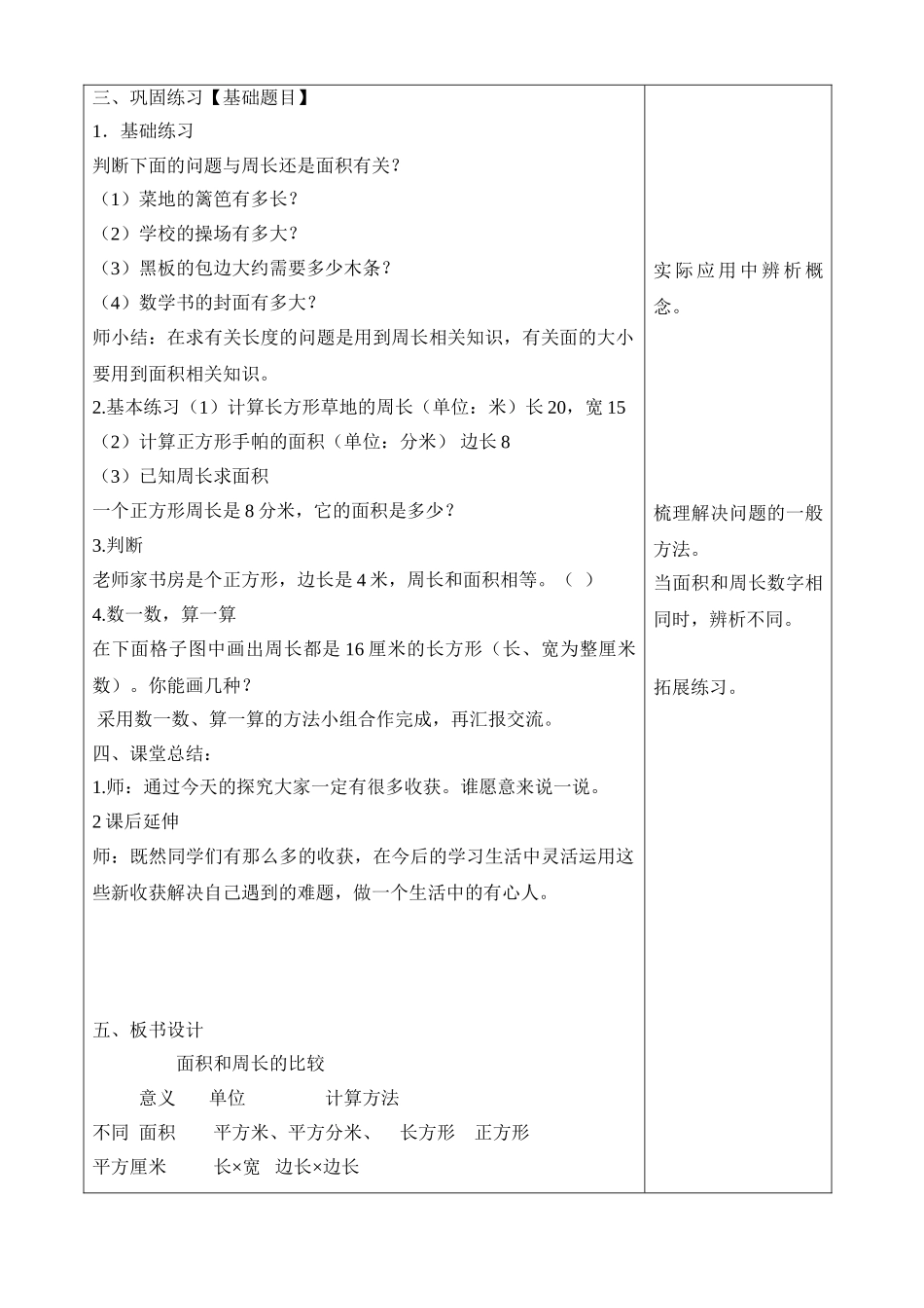
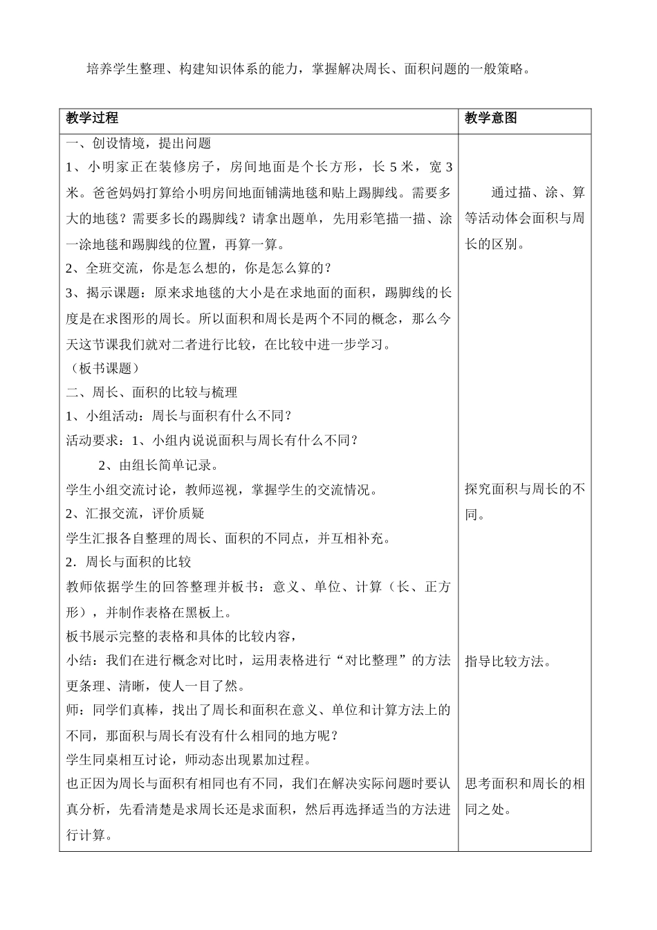
面积和周长的比较四川省新都区高宁小学王海蓉教学内容:北师大版小学数学三年级下册设计理念:小学阶段的几何知识中,“周长”和“面积”是学生最容易混淆的两个概念,对此,我在教完“长方形和正方形的面积”后,特意安排了“周长与面积的比较”一课。旨在对已学知识加以区分和归纳,同时又为今后学习其他平面图形的周长与面积扫清障碍,起着承上启下的作用。在教学中,大多数教师都是根据它们的意义、计算公式及单位名称来帮助学生区别周长与面积的不同,但是学生在解决实际问题过程中,就出现了张冠李戴的现象,求面积的问题理解为求周长,求周长的问题理解为求面积。于是,教师又要进行重复的讲解,收效甚微。能不能抛开重复的讲解,通过其他方式来帮助学生理解周长与面积的区别呢?新课程要求教师应是课程的建设者和开发者。因此,在新课程实施中,我一方面认真用好教材,理解教材编写的意图,渗透先进的教学理念,充分运用教材的已有资源进行教学,另一方面根据学生的实际,对教材的内容进行重组、加工,创造性的使用教材。教材与学情分析:“周长与面积的比较”是长方形、正方形的特征以及长方形、正方形的周长计算的继续,是学习平面图形面积的开始,是学习其他平面图形(如平行四边形、三角形、梯形、圆等图形)面积计算的必要基础。所以这部分内容起到了承上启下的作用。学生已经学过了长方形、正方形的周长和面积,学生完全有可能利用已有的知识经验进行计算,老师课上需要做的只是引导学生回忆、帮助学生区分在解决实际问题时是求周长还是求面积、把认识加以提升。教学目标:1.进一步正确、熟练地计算长方形和正方形的周长与面积。2.通过比较,使学生加深对周长、面积概念的理解,完善对周长和面积相关知识的掌握。3.运用比较的方法,培养学生分析、概括的能力,以及解决实际问题的能力。4.通过学生的合作、交流、倾听及相互评价培养学生独立思考、合作交流、反思质疑的习惯。教学重点:能区别周长和面积的概念,并能灵活运用周长和面积的相关知识解决实际问题。教学难点:培养学生整理、构建知识体系的能力,掌握解决周长、面积问题的一般策略。教学过程教学意图一、创设情境,提出问题1、小明家正在装修房子,房间地面是个长方形,长5米,宽3米。爸爸妈妈打算给小明房间地面铺满地毯和贴上踢脚线。需要多大的地毯?需要多长的踢脚线?请拿出题单,先用彩笔描一描、涂一涂地毯和踢脚线的位置,再算一算。2、全班交流,你是怎么想的,你是怎么算的?3、揭示课题:原来求地毯的大小是在求地面的面积,踢脚线的长度是在求图形的周长。所以面积和周长是两个不同的概念,那么今天这节课我们就对二者进行比较,在比较中进一步学习。(板书课题)二、周长、面积的比较与梳理1、小组活动:周长与面积有什么不同?活动要求:1、小组内说说面积与周长有什么不同?2、由组长简单记录。学生小组交流讨论,教师巡视,掌握学生的交流情况。2、汇报交流,评价质疑学生汇报各自整理的周长、面积的不同点,并互相补充。2.周长与面积的比较教师依据学生的回答整理并板书:意义、单位、计算(长、正方形),并制作表格在黑板上。板书展示完整的表格和具体的比较内容,小结:我们在进行概念对比时,运用表格进行“对比整理”的方法更条理、清晰,使人一目了然。师:同学们真棒,找出了周长和面积在意义、单位和计算方法上的不同,那面积与周长有没有什么相同的地方呢?学生同桌相互讨论,师动态出现累加过程。也正因为周长与面积有相同也有不同,我们在解决实际问题时要认真分析,先看清楚是求周长还是求面积,然后再选择适当的方法进行计算。通过描、涂、算等活动体会面积与周长的区别。探究面积与周长的不同。指导比较方法。思考面积和周长的相同之处。三、巩固练习【基础题目】1.基础练习判断下面的问题与周长还是面积有关?(1)菜地的篱笆有多长?(2)学校的操场有多大?(3)黑板的包边大约需要多少木条?(4)数学书的封面有多大?师小结:在求有关长度的问题是用到周长相关知识,有关面的大小要用到面积相关知识。2.基本练习(1)计算长方形草地的周长(单位:米)长20,宽...

1、当您付费下载文档后,您只拥有了使用权限,并不意味着购买了版权,文档只能用于自身使用,不得用于其他商业用途(如 [转卖]进行直接盈利或[编辑后售卖]进行间接盈利)。
2、本站所有内容均由合作方或网友上传,本站不对文档的完整性、权威性及其观点立场正确性做任何保证或承诺!文档内容仅供研究参考,付费前请自行鉴别。
3、如文档内容存在违规,或者侵犯商业秘密、侵犯著作权等,请点击“违规举报”。

碎片内容

小学数学北师大2011课标版三年级面积和周长的比较

您可能关注的文档

确认删除?
VIP
微信客服
  • 扫码咨询
会员Q群
  • 会员专属群点击这里加入QQ群
客服邮箱
回到顶部