电脑桌面
添加小米粒文库到电脑桌面
安装后可以在桌面快捷访问

2017年公司年终奖分配方案VIP免费

2017年公司年终奖分配方案_第1页
1/5
2017年公司年终奖分配方案_第2页
2/5
2017年公司年终奖分配方案_第3页
3/5
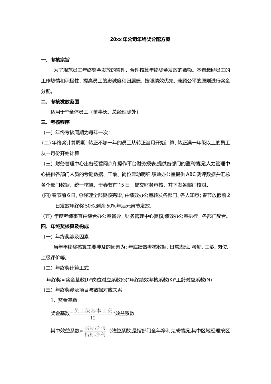
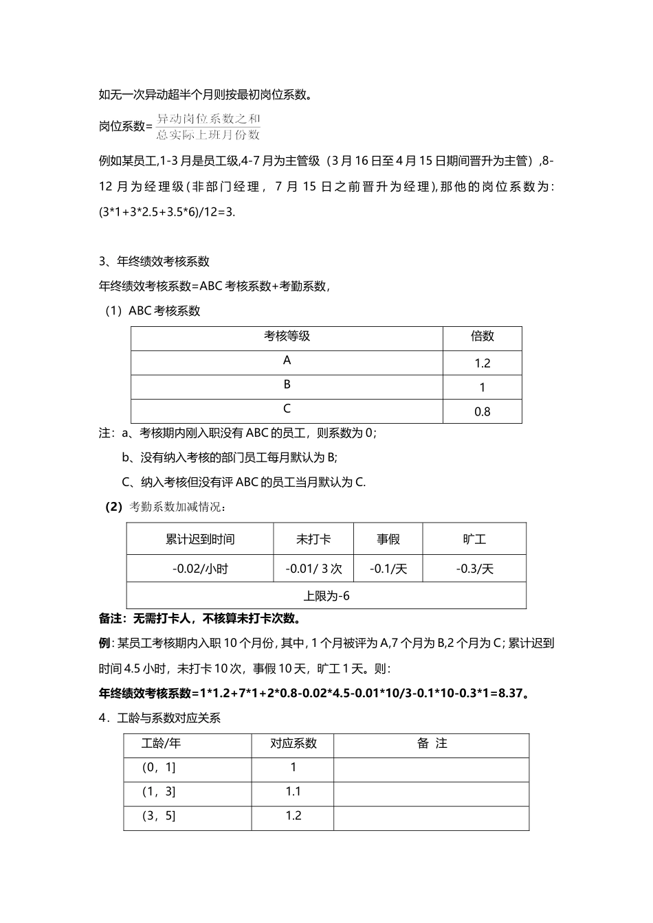
20xx年公司年终奖分配方案一、考核宗旨为了规范员工年终奖金发放的管理,合理核算年终奖金发放的数额。本着激励员工的工作热情和积极性,提高员工的忠诚度和归属感;按照绩效优先、兼顾公平的原则进行奖金分配。二、考核发放范围适用于**全体员工(董事长、总经理除外)三、考核程序(一)年终考核周期为每年一次;(二)年终奖计算周期:转正不够一年的员工从转正当月开始计算,转正满一年级以上的员工从一月份开始计算(三)财务管理中心出各经营网点和操作平台财务报表,提供各部门的盈利情况;人力管理中心提供各部门人员的考勤数据、工龄、岗位异动明细,绩效办公室提供ABC测评数据并汇总各个部门数据,统一核算,于春节前15日,提交财务审核,并下发各部门核对。(四)春节前6日,总经理全部复核完毕,由绩效办公室转发各部门、各人知悉;春节放假前2日发放年终奖50%,剩余50%年后元宵节发放.(五)年度考绩事宜由综合办公室督导,财务管理中心复核,绩效办公室执行,各部门配合。四、年终奖核算及构成(一)年终奖涉及因素当年年终奖核算主要涉及的因素为:年底绩效考核数据、日常表现、考勤、工龄、岗位、上级评价等。(二)年终奖计算工式年终奖=奖金基数(J)*岗位对应系数(G)*年终绩效考核系数(K)*工龄对应系数(N)(三)年终奖涉及项目与数据对应关系1.奖金基数奖金基数=*效益系数其中效益系数=(效益系数,是指部门全年净利完成情况,其中区域经理按区域完成情况,片区总监和片区内运作部门员工(含管理者)按片区完成情况,总部员工(含管理者)按全公司完成情况,效益系数1.2及以上统一按1.2计算,0-0.8统一按0.8计算,0以下统一按0.5计算而且不区分岗位级别,所有人员均按一线员工岗位系数核算.如有异动到其他部门的,按转正后所在部门时间最长的部门效益系数计算奖金,如出现异动前后在职时间一样的,按最高的部门效益系数核算,例如员工甲转正后在总部工作4个月,后调上海5个月,再调北京3个月,则全年效益系数按上海的,再如员工乙在总部上班5个月,调深圳上班5个月,后调武汉2个月,如深圳效益系数高于总部,则按深圳的核算否则按总部核算.同一部门同一年内异动时间可累计,例如某员工在深圳上班5个月,后调总部上班5个月,再调回深圳2个月,则按深圳(深圳共7个月)计算).2、岗位对应系数:职级系数总监8高级经理(中心/高级经理)6部门经理4.5经理(非部门负责人)3.5主管2.5专员、技工1.5一线员工1备注:见习期和储备期按下一岗位级别计算,例如储备经理和见习经理按主管级别核算。一线员工划分范围:财务部一般员工、营销部和运行部一般员工、人事行政一般员工、各部门助理及文员、司机、保安、厨工。专员、技工划分范围:各部门专员、IT技术人员、修理工,见习主管。主管划分范围:各部门主管\总经理助理、总监助理、见习经理和储备经理。部门经理划分范围:各部门经理级别的负责人。在考核期内,对于晋升和降级的员工,按其在不同职位的实际月份数发放职位对应的年终奖。异动(包括任命晋升调岗和降职)执行时间每月15日(含)之前则算异动后职务岗位系数,15日之后次月起算异动后岗位系数,一月内多次异动的按异动超过半个月时间的岗位算岗位系数,如无一次异动超半个月则按最初岗位系数。岗位系数=例如某员工,1-3月是员工级,4-7月为主管级(3月16日至4月15日期间晋升为主管),8-12月为经理级(非部门经理,7月15日之前晋升为经理),那他的岗位系数为:(3*1+3*2.5+3.5*6)/12=3.3、年终绩效考核系数年终绩效考核系数=ABC考核系数+考勤系数,(1)ABC考核系数考核等级倍数A1.2B1C0.8注:a、考核期内刚入职没有ABC的员工,则系数为0;b、没有纳入考核的部门员工每月默认为B;C、纳入考核但没有评ABC的员工当月默认为C.(2)考勤系数加减情况:累计迟到时间未打卡事假旷工-0.02/小时-0.01/3次-0.1/天-0.3/天上限为-6备注:无需打卡人,不核算未打卡次数。例:某员工考核期内入职10个月份,其中,1个月被评为A,7个月为B,2个月为C;累计迟到时间4.5小时,未打卡10次,事假10天,旷工1天。则:年终绩效考核系数=1*1.2+7*1+2*0.8-0.02*4.5-0.01*10/3-0.1*10-0.3*1=8.37。4.工龄与系数对应关系工龄/年对应系数备...

1、当您付费下载文档后,您只拥有了使用权限,并不意味着购买了版权,文档只能用于自身使用,不得用于其他商业用途(如 [转卖]进行直接盈利或[编辑后售卖]进行间接盈利)。
2、本站所有内容均由合作方或网友上传,本站不对文档的完整性、权威性及其观点立场正确性做任何保证或承诺!文档内容仅供研究参考,付费前请自行鉴别。
3、如文档内容存在违规,或者侵犯商业秘密、侵犯著作权等,请点击“违规举报”。

碎片内容

2017年公司年终奖分配方案

您可能关注的文档

状元书阁+ 关注
实名认证
内容提供者

爱好英语教学和互联网行业,热爱教育事业,兢兢业业

确认删除?
VIP
微信客服
  • 扫码咨询
会员Q群
  • 会员专属群点击这里加入QQ群
客服邮箱
回到顶部