电脑桌面
添加小米粒文库到电脑桌面
安装后可以在桌面快捷访问

VIP客户接送机服务流程VIP免费

VIP客户接送机服务流程_第1页
1/8
VIP客户接送机服务流程_第2页
2/8
VIP客户接送机服务流程_第3页
3/8
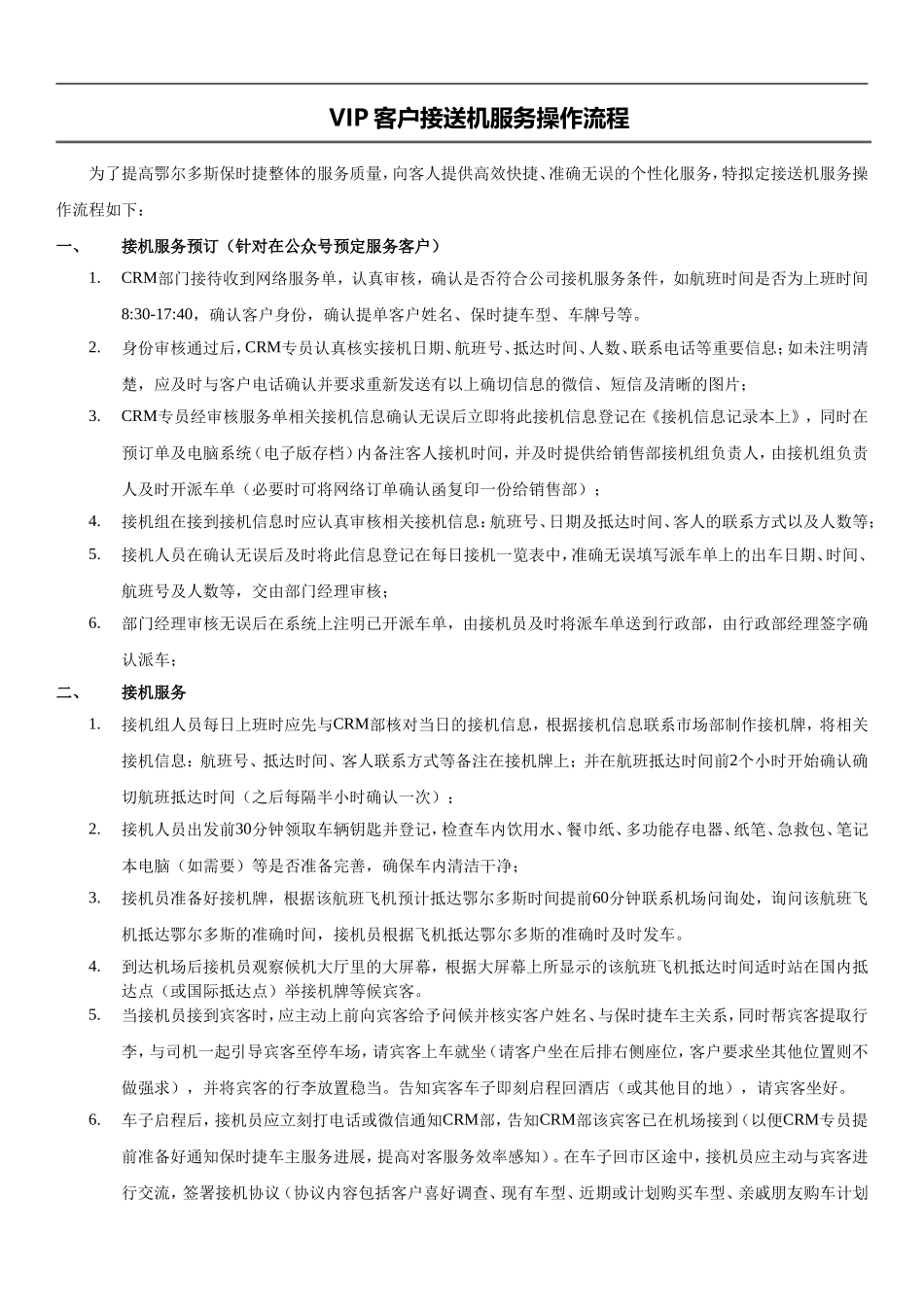
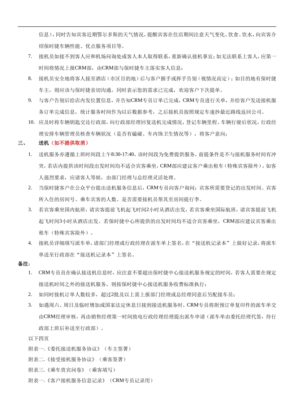
VIP客户接送机服务操作流程为了提高鄂尔多斯保时捷整体的服务质量,向客人提供高效快捷、准确无误的个性化服务,特拟定接送机服务操作流程如下:一、接机服务预订(针对在公众号预定服务客户)1.CRM部门接待收到网络服务单,认真审核,确认是否符合公司接机服务条件,如航班时间是否为上班时间8:30-17:40,确认客户身份,确认提单客户姓名、保时捷车型、车牌号等。2.身份审核通过后,CRM专员认真核实接机日期、航班号、抵达时间、人数、联系电话等重要信息;如未注明清楚,应及时与客户电话确认并要求重新发送有以上确切信息的微信、短信及清晰的图片;3.CRM专员经审核服务单相关接机信息确认无误后立即将此接机信息登记在《接机信息记录本上》,同时在预订单及电脑系统(电子版存档)内备注客人接机时间,并及时提供给销售部接机组负责人,由接机组负责人及时开派车单(必要时可将网络订单确认函复印一份给销售部);4.接机组在接到接机信息时应认真审核相关接机信息:航班号、日期及抵达时间、客人的联系方式以及人数等;5.接机人员在确认无误后及时将此信息登记在每日接机一览表中,准确无误填写派车单上的出车日期、时间、航班号及人数等,交由部门经理审核;6.部门经理审核无误后在系统上注明已开派车单,由接机员及时将派车单送到行政部,由行政部经理签字确认派车;二、接机服务1.接机组人员每日上班时应先与CRM部核对当日的接机信息,根据接机信息联系市场部制作接机牌,将相关接机信息:航班号、抵达时间、客人联系方式等备注在接机牌上;并在航班抵达时间前2个小时开始确认确切航班抵达时间(之后每隔半小时确认一次);2.接机人员出发前30分钟领取车辆钥匙并登记,检查车内饮用水、餐巾纸、多功能存电器、纸笔、急救包、笔记本电脑(如需要)等是否准备完善,确保车内清洁干净;3.接机员准备好接机牌,根据该航班飞机预计抵达鄂尔多斯时间提前60分钟联系机场问询处,询问该航班飞机抵达鄂尔多斯的准确时间,接机员根据飞机抵达鄂尔多斯的准确时及时发车。4.到达机场后接机员观察候机大厅里的大屏幕,根据大屏幕上所显示的该航班飞机抵达时间适时站在国内抵达点(或国际抵达点)举接机牌等候宾客。5.当接机员接到宾客时,应主动上前向宾客给予问候并核实客户姓名、与保时捷车主关系,同时帮宾客提取行李,与司机一起引导宾客至停车场,请宾客上车就坐(请客户坐在后排右侧座位,客户要求坐其他位置则不做强求),并将宾客的行李放置稳当。告知宾客车子即刻启程回酒店(或其他目的地),请宾客坐好。6.车子启程后,接机员应立刻打电话或微信通知CRM部,告知CRM部该宾客已在机场接到(以便CRM专员提前准备好通知保时捷车主服务进展,提高对客服务效率感知)。在车子回市区途中,接机员应主动与宾客进行交流,签署接机协议(协议内容包括客户喜好调查、现有车型、近期或计划购买车型、亲戚朋友购车计划信息),同时告知宾客近期鄂尔多斯的天气情况,提醒宾客在住店期间注意天气变化、饮食、饮水,向宾客介绍保时捷车辆性能、优点服务项目等。7.接机员如接不到客人应和机场问询处或客人本人取得联系,重新确认接机事宜;如无法联系上客人,应第一时间将情况上报CRM部,由CRM部与保时捷车主落实客人信息;8.接机员安全地将客人接至酒店(市区目的地)后与客户握手或挥手告别(视情况而定);如目的地有保时捷车主,则应该与保时捷亲切沟通,同时表示您的需求已完成,欢迎客户下次提单。9.与客户告别后给店内发位置信息,并告知CRM专员订单已完成,CRM专员进行关单,并给客户发送接机服务订单完成信息,统计服务时间作为以后数据参考,之后接机员按照规定车速抄最近路线返回公司。10.应及时将车辆钥匙交还行政部,向行政部经理回复送机完成情况,登记车辆里程、车辆行驶后状况,行政经理安排车辆管理员核查车辆状况(是否有磕碰、车内饰卫生情况等),将客户意向;三、送机(如不提供取消)1.送机服务亦遵循上班时间段上午8:30-17:40,该时间段为免费提供服务,前提条件是不与接机服务时间有冲突,若店内提供该时间段出发时间均不适合宾客乘坐,CRM部应建议客户乘出租车(特殊...

1、当您付费下载文档后,您只拥有了使用权限,并不意味着购买了版权,文档只能用于自身使用,不得用于其他商业用途(如 [转卖]进行直接盈利或[编辑后售卖]进行间接盈利)。
2、本站所有内容均由合作方或网友上传,本站不对文档的完整性、权威性及其观点立场正确性做任何保证或承诺!文档内容仅供研究参考,付费前请自行鉴别。
3、如文档内容存在违规,或者侵犯商业秘密、侵犯著作权等,请点击“违规举报”。

碎片内容

VIP客户接送机服务流程

确认删除?
VIP
微信客服
  • 扫码咨询
会员Q群
  • 会员专属群点击这里加入QQ群
客服邮箱
回到顶部