电脑桌面
添加小米粒文库到电脑桌面
安装后可以在桌面快捷访问

ICD-10疾病和有关健康问题的国际统计分类VIP免费

ICD-10疾病和有关健康问题的国际统计分类_第1页
1/33
ICD-10疾病和有关健康问题的国际统计分类_第2页
2/33
ICD-10疾病和有关健康问题的国际统计分类_第3页
3/33
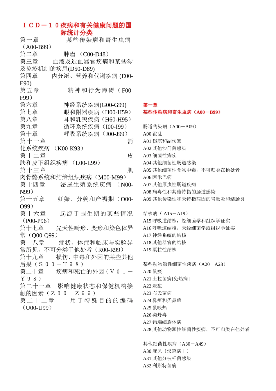
ICD-10疾病和有关健康问题的国际统计分类第一章某些传染病和寄生虫病(A00-B99)第二章肿瘤(C00-D48)第三章血液及造血器官疾病和某些涉及免疫机制的疾患(D50-D89)第四章内分泌、营养和代谢疾病(E00-E90)第五章精神和行为障碍(F00-F99)第六章神经系统疾病(G00-G99)第七章眼和附器疾病(H00-H59)第八章耳和乳突疾病(H60-H95)第九章循环系统疾病(I00-I99)第十章呼吸系统疾病(J00-J99)第十一章消化系统疾病(K00-K93)第十二章皮肤和皮下组织疾病(L00-L99)第十三章肌肉骨骼系统和结缔组织疾病(M00-M99)第十四章泌尿生殖系统疾病(N00-N99)第十五章妊娠、分娩和产褥期(O00-O99)第十六章起源于围生期的某些情况(P00-P96)第十七章先天性畸形、变形和染色体异常(Q00-Q99)第十八章症状、体症和临床与实验异常所见,不可分类于他处者(R00-R99)第十九章损伤、中毒和外因的某些其他后果(S00-T98)第二十章疾病和死亡的外因(V01-Y98)第二十一章影响健康状态和保健机构接触的因素(Z00-Z99)第二十二章用于特殊目的的编码(U00-U99)第一章某些传染病和寄生虫病(A00-B99)肠道传染病(A00-A09)A00霍乱A01伤寒和副伤寒A02其他沙门菌感染A03细菌性痢疾A04其他细菌性肠道感染A05其他细菌性食物中毒,不可归类在他处者A06阿米巴病A07其他原虫性肠道疾病A08病毒性和其他特指的肠道感染A09其他传染性和未特指病因的胃肠炎和结肠炎结核病(A15-A19)A15呼吸道结核,经细菌学和组织学证实A16呼吸道结核,未经细菌学或组织学证实A17神经系统的结核A18其他器官的结核A19粟粒性结核某些动物源性细菌性疾病(A20-A28)A20鼠疫A21土拉菌病[兔热病]A22炭疽A23布氏菌病A24鼻疽和类鼻疽A25鼠咬热A26类丹毒A27钩端螺旋体病A28其他动物源性细菌性疾病,不可归类在他处者其他细菌性疾病(A30-A49)A30麻风〔汉森病」〕A31其他分枝杆菌感染A32利斯特菌病A33新生儿破伤风A34产科破伤风A35其他破伤风A36白喉A37百日咳A38猩红热A39脑膜炎球菌感染A40链球菌性败血症A41其他败血症A42放线菌病A43诺卡[放线]菌病A44巴尔通体病A46丹毒A48其他细菌性疾病,不可归类在他处者A49未特指部位的细菌性感染主要为性传播模式的感染(A50-A64)A50先天性梅毒A51早期梅毒A52晚期梅毒A53其他和未特指的梅毒A54淋球菌感染A55衣原体(性病性)淋巴肉芽肿A56其他性传播的衣原体疾病A57软下疳A58腹股沟肉芽肿A59滴虫病A60肛门生殖器的疱疹病毒[单纯疱疹」感染A63其他主要为性传播的疾病,不可归类在他处者A64未特指的性传播疾病其他螺旋体病(A65-A69)A65非性病性梅毒A66雅司病A67品他病A68回归热A69其他螺旋体感染由衣原体引起的其他疾病(A70-A74)A70鹦鹉热衣原体感染A71沙眼A74由衣原体引起的其他疾病立克次体病(A75-A79)A75斑疹伤寒A77斑疹热〔蜱媒介的立克次体病〕A78Q热A79其他立克次体病中枢神经系统的病毒性感染(A80-A89)A80急性脊髓灰质炎A81中枢神经系统的非典型病毒感染A82狂犬病A83蚊媒介的病毒性脑炎A84蜱媒介的病毒性脑炎A85其他病毒性脑炎,不可归类在他处者A86未特指的病毒性脑炎A87病毒性脑膜炎A88中枢神经系统的其他病毒性感染,不可归类在他处者A89中枢神经系统未特指的病毒性感染节肢动物媒介的病毒性发热和病毒性出血热(A90-A99)A90登革热[古典登革热]A91登革出血热A92其他蚊媒介的病毒性发热A93其他节肢动物媒介的病毒性发热,不可归类在他处者A94未特指的节肢动物媒介的病毒性发热A95黄热病A96沙粒病毒性出血热A98其他病毒性出血热,不可归类在他处者A99未特指的病毒性出血热特征为皮肤和粘膜损害的病毒性感染(B00-B09)B00疱疹病毒[单纯疱疹]感染B01水痘B02带状疱疹B03天花B04猴痘B05麻疹B06风疹B07病毒性疣B08其他以皮肤和粘膜损害为特征的病毒性感染,不可归类在他处者B09未特指的以皮肤和粘膜损害为特征的病毒性感染病毒性肝炎(B15-B19)B15急性甲型肝炎B16急性乙型肝炎B17其他急性病毒性肝炎B18慢性病毒性肝炎B19未特指的病毒性肝炎人类免疫缺陷病毒[HIV]病(B20-B24)B20人类免疫缺陷病毒[HⅣ]病造成的传染病和寄生虫病B21人类免疫缺...

1、当您付费下载文档后,您只拥有了使用权限,并不意味着购买了版权,文档只能用于自身使用,不得用于其他商业用途(如 [转卖]进行直接盈利或[编辑后售卖]进行间接盈利)。
2、本站所有内容均由合作方或网友上传,本站不对文档的完整性、权威性及其观点立场正确性做任何保证或承诺!文档内容仅供研究参考,付费前请自行鉴别。
3、如文档内容存在违规,或者侵犯商业秘密、侵犯著作权等,请点击“违规举报”。

碎片内容

ICD-10疾病和有关健康问题的国际统计分类

金钥匙书屋+ 关注
实名认证
内容提供者

热爱教育事业,爱好互联网行业

确认删除?
VIP
微信客服
  • 扫码咨询
会员Q群
  • 会员专属群点击这里加入QQ群
客服邮箱
回到顶部