电脑桌面
添加小米粒文库到电脑桌面
安装后可以在桌面快捷访问

办公自动化复习题(重要)VIP专享VIP免费

办公自动化复习题(重要)_第1页
1/2
办公自动化复习题(重要)_第2页
2/2
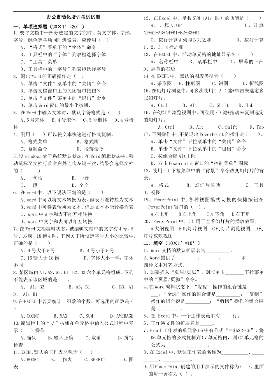
办公自动化培训考试试题一、单项选择题(20×1'=20')1.要将文档中一部分选定的文字的中、英文字体,字形,字号,颜色等各项同时进设置,应使用()A、“格式”菜单下的“字体”命令B、工具栏中的“字体”列表枢选择字体C、“工具”菜单D、工具栏中的“字号”列表枢选择字号2.退出Word的正确操作是()A、单击“文件”菜单中的“关闭”命令B、单击文档窗口上的关闭窗口按钮×C、单击“文件”菜单中的“退出”命令D、单击Word窗口的最小化按钮.3、在Word中输入文本时,默认字符格式是()A、5号宋体B、4号宋体C、5号楷体D、4号楷体4、利用()可以使文本快速进行格式复制。A、格式菜单B、格式刷C、复制命令D、段落命令5、设windows处于系统默认状态,在Word编辑状态中,移动鼠标至文档行首空白处连击左键三次,结果会选择文档的()A、一句话B、一行C、一段D、全文6、在word中,以下说法正确的是()A、word中可以将文本转换为表,但表不能转换为文本B、word中可将表转换为文本,但是文本不能转换为表C、word中文字和表不能互相转换D、word中文字和表可以相互转换7、在Word文档编辑状态,被编辑文档中的文字有4号、5号、16镑、18镑4钟,下列关于所设定字号大小的比较中,正确的是()A、4号大于5号B、4号小于5号C、16镑大于18镑D、字体大小一样,字体不同8.某区域由A1,A2,A3,B1,B2,B3六个单元格组成。下列不能表示该区域的是____。A、Al:B3B、A3:B1C、B3:AlD、Al:B19.在EXCEL中若要统计一组数的个数,可选用的函数是()A、COUNTB、MAXC、SUMD、AVERAGE10.编辑栏上的“√”按钮在单元格中输入公式过程中表示()操作A、确认B、输入正确C、取消D、拼写检查11.EXCEL默认的工作表名称为()A、BOOK1B、工作表C、SHEET1D、图表12.在Excel中,函数SUM(A1:B4)的功能是()A、计算A1+B4B、计算A1+A2+A3+A4+B1+B2+B3+B4C、按行计算A列与B列之和D、按列计算1、2、3、4行之和13、在EXCEL中,活动单元格的地址显示在()A、名称栏中B、菜单栏中C、屏幕的下部D、屏幕的右边14.在EXCEL中,默认的图表类型为()A、条形图B、柱形图C、饼图D、折线图15、在幻灯片浏览中,可多次使用(A)键+单击来选定多张幻灯片。A、CtrlB、AltC、ShiftD、Tab16、在幻灯片浏览视图中,可使用()键+拖动来复制选定的幻灯片。A、CtrlB、AltC、ShiftD、Tab17、下列操作中,不是退出PowerPoint的操作是()。A、单击“文件”下拉菜单中的“关闭”命令B、单击“文件”下拉菜单中的“退出”命令C、按组合键Alt+F4D、双击Powernoint窗口的“控制菜单”图标18、使用()下拉菜单中的“背景”命令改变幻灯片的背景。A、格式B、幻灯片放映C、工具D、视图19、PowerPoint中,各种视图模式切换的快捷按钮在PowerPoint窗口的()。A左上角B右上角C左下角D右下角20、PowerPoint中,()用于查看幻灯片的播放效果。A大纲视图B幻灯片视图C幻灯片浏览视图D幻灯片放映视图二、填空(10×1'=10')1、Word文档的默认扩展名为__________。2、Word提供了_________、_______、________和_______四种文本对齐方式。3、如要插入“页眉/页脚”,则应单击________下拉菜单中的“页眉/页脚”命令。4、在Word编辑状态下,“粘贴”操作的组合键是__________;“全选”操作的组合键是__________;“复制”操作的组合键是__________;“剪切”操作的组合键是__________。5、在Excel中,一个工作表最多有_____行。6、工作簿文件的扩展名是_____。7、Excel工作表的单元格D6中有公式“=$b$2+C6”,将D6单元格的公式复制到C7单元格内,则C7单元格的公式为_________________。8、在Excel中,默认工作表的名称为___________、___________、___________。9、用PowerPoint创建的用于演示的文件称为(),里面的每一页称为()。10、在PowerPoint中,为每张幻灯片设置放映时的切换方式,应使用“幻灯片放映”菜单下的()命令。三、判断题(10×1'=10')1、首行缩进只能使所有段落首行保持统一格式()2、启动word2000后默认的视图状态是页面视图()3、word文档的扩展名是.ppt()4、在word中需要制作一个表格则需要使用表格菜单中的...

1、当您付费下载文档后,您只拥有了使用权限,并不意味着购买了版权,文档只能用于自身使用,不得用于其他商业用途(如 [转卖]进行直接盈利或[编辑后售卖]进行间接盈利)。
2、本站所有内容均由合作方或网友上传,本站不对文档的完整性、权威性及其观点立场正确性做任何保证或承诺!文档内容仅供研究参考,付费前请自行鉴别。
3、如文档内容存在违规,或者侵犯商业秘密、侵犯著作权等,请点击“违规举报”。

碎片内容

办公自动化复习题(重要)

您可能关注的文档

确认删除?
VIP
微信客服
  • 扫码咨询
会员Q群
  • 会员专属群点击这里加入QQ群
客服邮箱
回到顶部