电脑桌面
添加小米粒文库到电脑桌面
安装后可以在桌面快捷访问

北师版四年级上册第五至八单元VIP免费

北师版四年级上册第五至八单元_第1页
1/3
北师版四年级上册第五至八单元_第2页
2/3
北师版四年级上册第五至八单元_第3页
3/3
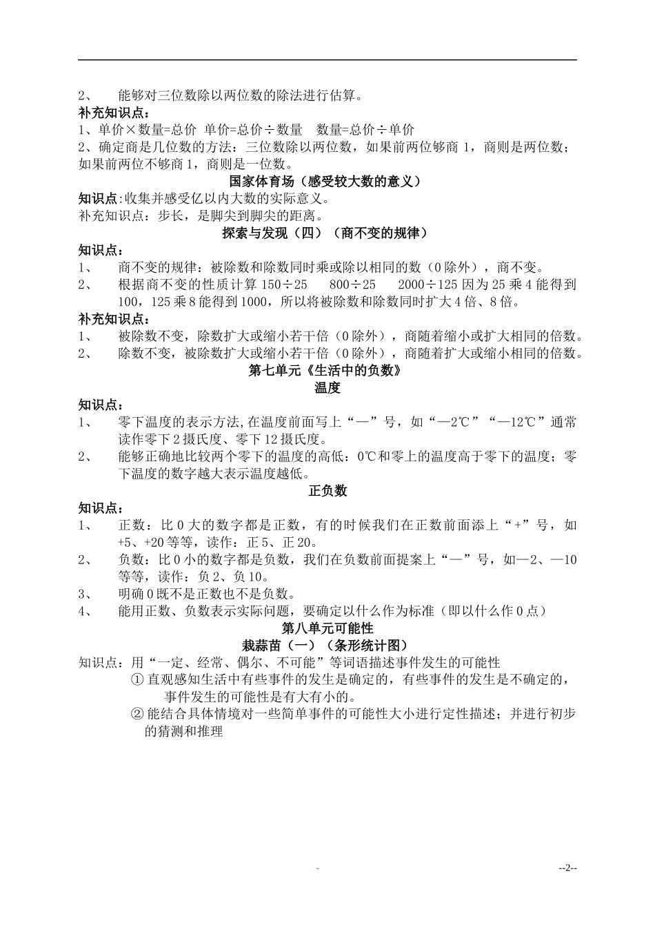
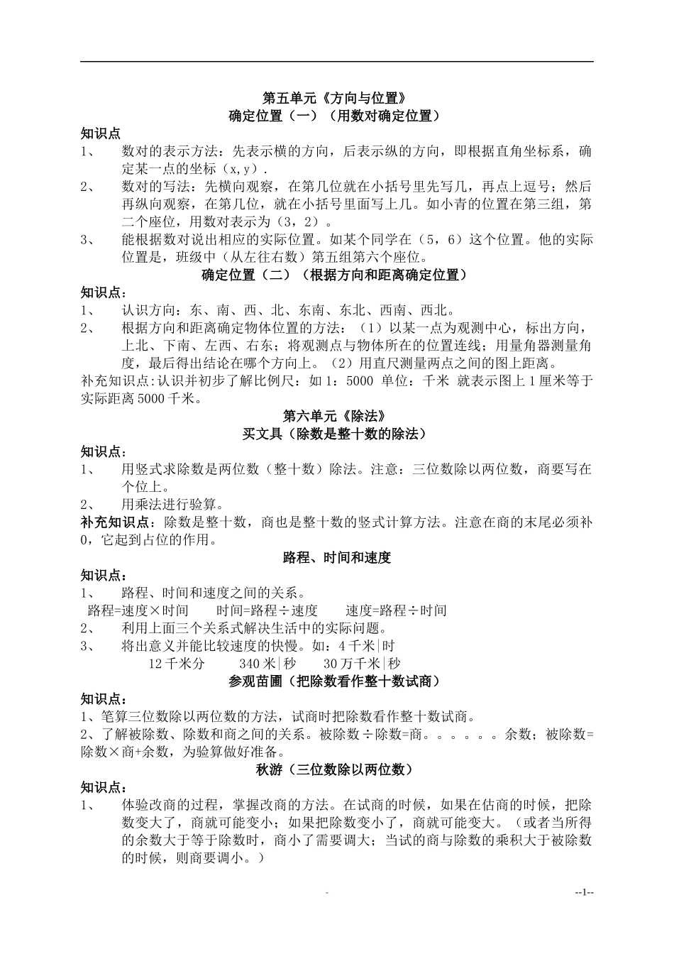
第五单元《方向与位置》确定位置(一)(用数对确定位置)知识点1、数对的表示方法:先表示横的方向,后表示纵的方向,即根据直角坐标系,确定某一点的坐标(x,y).2、数对的写法:先横向观察,在第几位就在小括号里先写几,再点上逗号;然后再纵向观察,在第几位,就在小括号里面写上几。如小青的位置在第三组,第二个座位,用数对表示为(3,2)。3、能根据数对说出相应的实际位置。如某个同学在(5,6)这个位置。他的实际位置是,班级中(从左往右数)第五组第六个座位。确定位置(二)(根据方向和距离确定位置)知识点:1、认识方向:东、南、西、北、东南、东北、西南、西北。2、根据方向和距离确定物体位置的方法:(1)以某一点为观测中心,标出方向,上北、下南、左西、右东;将观测点与物体所在的位置连线;用量角器测量角度,最后得出结论在哪个方向上。(2)用直尺测量两点之间的图上距离。补充知识点:认识并初步了解比例尺:如1:5000单位:千米就表示图上1厘米等于实际距离5000千米。第六单元《除法》买文具(除数是整十数的除法)知识点:1、用竖式求除数是两位数(整十数)除法。注意:三位数除以两位数,商要写在个位上。2、用乘法进行验算。补充知识点:除数是整十数,商也是整十数的竖式计算方法。注意在商的末尾必须补0,它起到占位的作用。路程、时间和速度知识点:1、路程、时间和速度之间的关系。路程=速度×时间时间=路程÷速度速度=路程÷时间2、利用上面三个关系式解决生活中的实际问题。3、将出意义并能比较速度的快慢。如:4千米|时12千米分340米|秒30万千米|秒参观苗圃(把除数看作整十数试商)知识点:1、笔算三位数除以两位数的方法,试商时把除数看作整十数试商。2、了解被除数、除数和商之间的关系。被除数÷除数=商。。。。。。余数;被除数=除数×商+余数,为验算做好准备。秋游(三位数除以两位数)知识点:1、体验改商的过程,掌握改商的方法。在试商的时候,如果在估商的时候,把除数变大了,商就可能变小;如果把除数变小了,商就可能变大。(或者当所得的余数大于等于除数时,商小了需要调大;当试的商与除数的乘积大于被除数的时候,则商要调小。)---1--2、能够对三位数除以两位数的除法进行估算。补充知识点:1、单价×数量=总价单价=总价÷数量数量=总价÷单价2、确定商是几位数的方法:三位数除以两位数,如果前两位够商1,商则是两位数;如果前两位不够商1,商则是一位数。国家体育场(感受较大数的意义)知识点:收集并感受亿以内大数的实际意义。补充知识点:步长,是脚尖到脚尖的距离。探索与发现(四)(商不变的规律)知识点:1、商不变的规律:被除数和除数同时乘或除以相同的数(0除外),商不变。2、根据商不变的性质计算150÷25800÷252000÷125因为25乘4能得到100,125乘8能得到1000,所以将被除数和除数同时扩大4倍、8倍。补充知识点:1、被除数不变,除数扩大或缩小若干倍(0除外),商随着缩小或扩大相同的倍数。2、除数不变,被除数扩大或缩小若干倍(0除外),商随着扩大或缩小相同的倍数。第七单元《生活中的负数》温度知识点:1、零下温度的表示方法,在温度前面写上“—”号,如“—2℃”“—12℃”通常读作零下2摄氏度、零下12摄氏度。2、能够正确地比较两个零下的温度的高低:0℃和零上的温度高于零下的温度;零下温度的数字越大表示温度越低。正负数知识点:1、正数:比0大的数字都是正数,有的时候我们在正数前面添上“+”号,如+5、+20等等,读作:正5、正20。2、负数:比0小的数字都是负数,我们在负数前面提案上“—”号,如—2、—10等等,读作:负2、负10。3、明确0既不是正数也不是负数。4、能用正数、负数表示实际问题,要确定以什么作为标准(即以什么作0点)第八单元可能性栽蒜苗(一)(条形统计图)知识点:用“一定、经常、偶尔、不可能”等词语描述事件发生的可能性①直观感知生活中有些事件的发生是确定的,有些事件的发生是不确定的,事件发生的可能性是有大有小的。②能结合具体情境对一些简单事件的可能性大小进行定性描述;并进行初步的猜测和推理---2-----3--

1、当您付费下载文档后,您只拥有了使用权限,并不意味着购买了版权,文档只能用于自身使用,不得用于其他商业用途(如 [转卖]进行直接盈利或[编辑后售卖]进行间接盈利)。
2、本站所有内容均由合作方或网友上传,本站不对文档的完整性、权威性及其观点立场正确性做任何保证或承诺!文档内容仅供研究参考,付费前请自行鉴别。
3、如文档内容存在违规,或者侵犯商业秘密、侵犯著作权等,请点击“违规举报”。

碎片内容

北师版四年级上册第五至八单元

您可能关注的文档

精品中小学资料+ 关注
实名认证
内容提供者

精品文档

确认删除?
VIP
微信客服
  • 扫码咨询
会员Q群
  • 会员专属群点击这里加入QQ群
客服邮箱
回到顶部