电脑桌面
添加小米粒文库到电脑桌面
安装后可以在桌面快捷访问

13问题现象与对策表VIP专享VIP免费

13问题现象与对策表_第1页
1/1
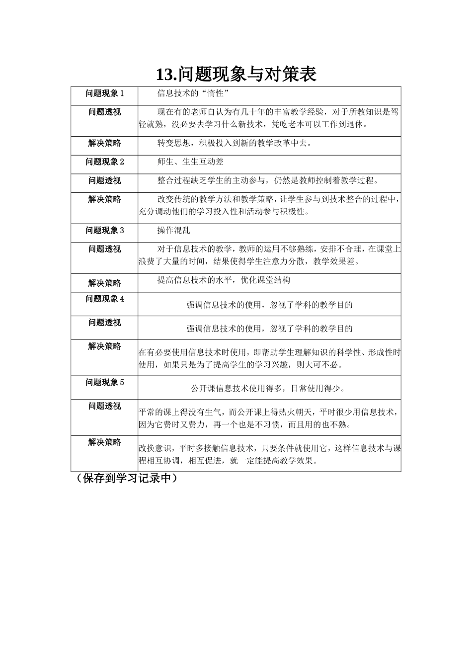
13.问题现象与对策表问题现象1信息技术的“惰性”问题透视现在有的老师自认为有几十年的丰富教学经验,对于所教知识是驾轻就熟,没必要去学习什么新技术,凭吃老本可以工作到退休。解决策略转变思想,积极投入到新的教学改革中去。问题现象2师生、生生互动差问题透视整合过程缺乏学生的主动参与,仍然是教师控制着教学过程。解决策略改变传统的教学方法和教学策略,让学生参与到技术整合的过程中,充分调动他们的学习投入性和活动参与积极性。问题现象3操作混乱问题透视对于信息技术的教学,教师的运用不够熟练,安排不合理,在课堂上浪费了大量的时间,结果使得学生注意力分散,教学效果差。解决策略提高信息技术的水平,优化课堂结构问题现象4强调信息技术的使用,忽视了学科的教学目的问题透视强调信息技术的使用,忽视了学科的教学目的解决策略在有必要使用信息技术时使用,即帮助学生理解知识的科学性、形成性时使用,如果只是为了提高学生的学习兴趣,则大可不必。问题现象5公开课信息技术使用得多,日常使用得少。问题透视平常的课上得没有生气,而公开课上得热火朝天,平时很少用信息技术,因为它费时又费力,再一个也是不习惯,而且用的也不熟。解决策略改换意识,平时多接触信息技术,只要条件就使用它,这样信息技术与课程相互协调,相互促进,就一定能提高教学效果。(保存到学习记录中)

1、当您付费下载文档后,您只拥有了使用权限,并不意味着购买了版权,文档只能用于自身使用,不得用于其他商业用途(如 [转卖]进行直接盈利或[编辑后售卖]进行间接盈利)。
2、本站所有内容均由合作方或网友上传,本站不对文档的完整性、权威性及其观点立场正确性做任何保证或承诺!文档内容仅供研究参考,付费前请自行鉴别。
3、如文档内容存在违规,或者侵犯商业秘密、侵犯著作权等,请点击“违规举报”。

碎片内容

13问题现象与对策表

您可能关注的文档

确认删除?
VIP
微信客服
  • 扫码咨询
会员Q群
  • 会员专属群点击这里加入QQ群
客服邮箱
回到顶部