电脑桌面
添加小米粒文库到电脑桌面
安装后可以在桌面快捷访问

人力资源管理题库VIP免费

人力资源管理题库_第1页
1/27
人力资源管理题库_第2页
2/27
人力资源管理题库_第3页
3/27
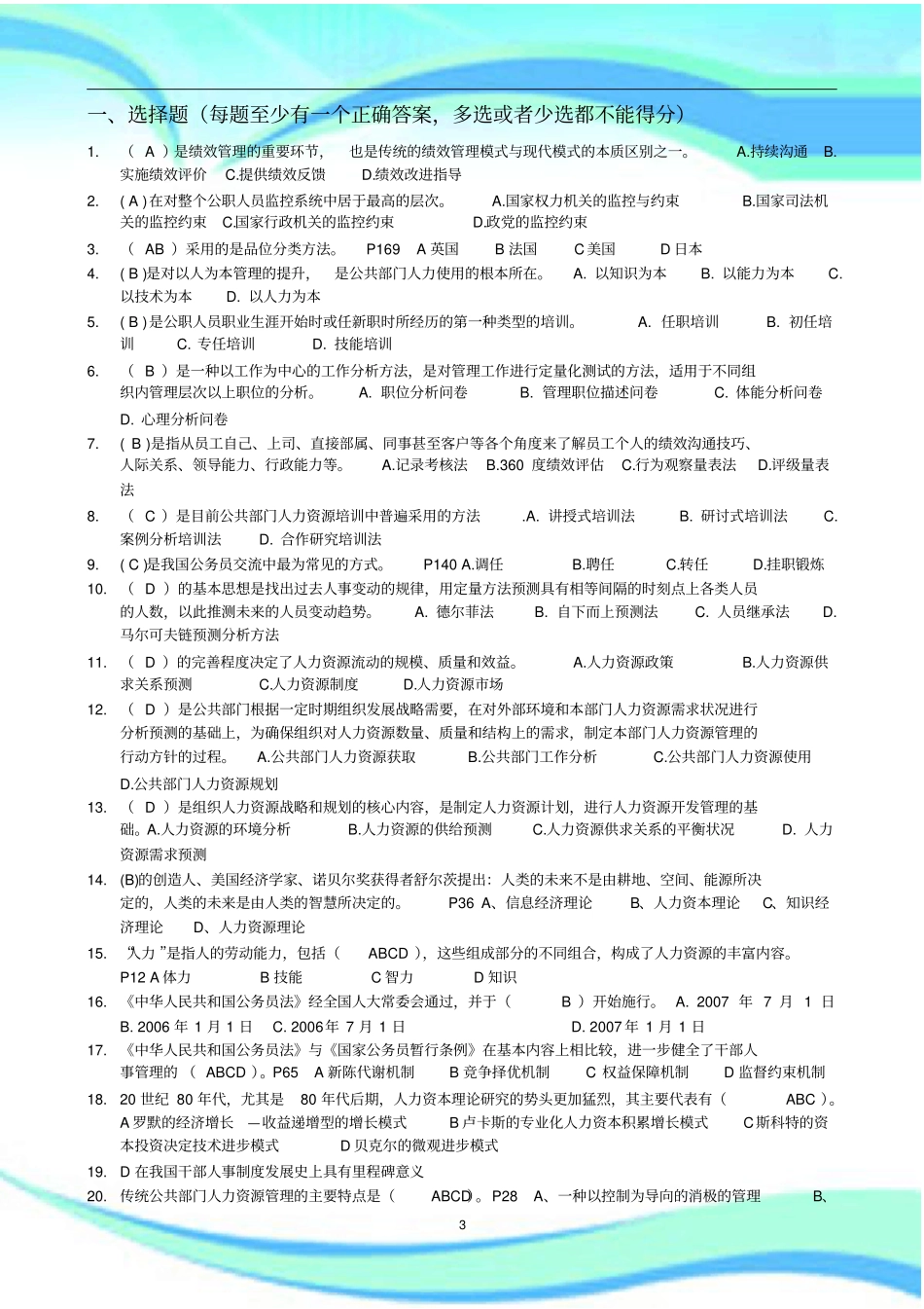
.人力资源管理题库2————————————————————————————————作者:————————————————————————————————日期:3一、选择题(每题至少有一个正确答案,多选或者少选都不能得分)1.(A)是绩效管理的重要环节,也是传统的绩效管理模式与现代模式的本质区别之一。A.持续沟通B.实施绩效评价C.提供绩效反馈D.绩效改进指导2.(A)在对整个公职人员监控系统中居于最高的层次。A.国家权力机关的监控与约束B.国家司法机关的监控约束C.国家行政机关的监控约束D.政党的监控约束3.(AB)采用的是品位分类方法。P169A英国B法国C美国D日本4.(B)是对以人为本管理的提升,是公共部门人力使用的根本所在。A.以知识为本B.以能力为本C.以技术为本D.以人力为本5.(B)是公职人员职业生涯开始时或任新职时所经历的第一种类型的培训。A.任职培训B.初任培训C.专任培训D.技能培训6.(B)是一种以工作为中心的工作分析方法,是对管理工作进行定量化测试的方法,适用于不同组织内管理层次以上职位的分析。A.职位分析问卷B.管理职位描述问卷C.体能分析问卷D.心理分析问卷7.(B)是指从员工自己、上司、直接部属、同事甚至客户等各个角度来了解员工个人的绩效沟通技巧、人际关系、领导能力、行政能力等。A.记录考核法B.360度绩效评估C.行为观察量表法D.评级量表法8.(C)是目前公共部门人力资源培训中普遍采用的方法.A.讲授式培训法B.研讨式培训法C.案例分析培训法D.合作研究培训法9.(C)是我国公务员交流中最为常见的方式。P140A.调任B.聘任C.转任D.挂职锻炼10.(D)的基本思想是找出过去人事变动的规律,用定量方法预测具有相等间隔的时刻点上各类人员的人数,以此推测未来的人员变动趋势。A.德尔菲法B.自下而上预测法C.人员继承法D.马尔可夫链预测分析方法11.(D)的完善程度决定了人力资源流动的规模、质量和效益。A.人力资源政策B.人力资源供求关系预测C.人力资源制度D.人力资源市场12.(D)是公共部门根据一定时期组织发展战略需要,在对外部环境和本部门人力资源需求状况进行分析预测的基础上,为确保组织对人力资源数量、质量和结构上的需求,制定本部门人力资源管理的行动方针的过程。A.公共部门人力资源获取B.公共部门工作分析C.公共部门人力资源使用D.公共部门人力资源规划13.(D)是组织人力资源战略和规划的核心内容,是制定人力资源计划,进行人力资源开发管理的基础。A.人力资源的环境分析B.人力资源的供给预测C.人力资源供求关系的平衡状况D.人力资源需求预测14.(B)的创造人、美国经济学家、诺贝尔奖获得者舒尔茨提出:人类的未来不是由耕地、空间、能源所决定的,人类的未来是由人类的智慧所决定的。P36A、信息经济理论B、人力资本理论C、知识经济理论D、人力资源理论15.“人力”是指人的劳动能力,包括(ABCD),这些组成部分的不同组合,构成了人力资源的丰富内容。P12A体力B技能C智力D知识16.《中华人民共和国公务员法》经全国人大常委会通过,并于(B)开始施行。A.2007年7月1日B.2006年1月1日C.2006年7月1日D.2007年1月1日17.《中华人民共和国公务员法》与《国家公务员暂行条例》在基本内容上相比较,进一步健全了干部人事管理的(ABCD)。P65A新陈代谢机制B竞争择优机制C权益保障机制D监督约束机制18.20世纪80年代,尤其是80年代后期,人力资本理论研究的势头更加猛烈,其主要代表有(ABC)。A罗默的经济增长—收益递增型的增长模式B卢卡斯的专业化人力资本积累增长模式C斯科特的资本投资决定技术进步模式D贝克尔的微观进步模式19.D在我国干部人事制度发展史上具有里程碑意义20.传统公共部门人力资源管理的主要特点是(ABCD)。P28A、一种以控制为导向的消极的管理B、4强调效率价值的优先性C、强调公务员的工具角色,强调严格的规划和程序D、重视监督的控制,强调集中性的管理21.从1993年10月1日起,国家行政机关结合公务员制度的推行,建立了适合公务员职业特点的(B)。A.结构工资制B.职务级别工资制C.职务等级工资制D.绩效工资制22.从规划的性质看,公共部门人力资源规划可分为(AB)。A.战略性人力资源规划B.战术性人力资源规划C.指...

1、当您付费下载文档后,您只拥有了使用权限,并不意味着购买了版权,文档只能用于自身使用,不得用于其他商业用途(如 [转卖]进行直接盈利或[编辑后售卖]进行间接盈利)。
2、本站所有内容均由合作方或网友上传,本站不对文档的完整性、权威性及其观点立场正确性做任何保证或承诺!文档内容仅供研究参考,付费前请自行鉴别。
3、如文档内容存在违规,或者侵犯商业秘密、侵犯著作权等,请点击“违规举报”。

碎片内容

人力资源管理题库

确认删除?
VIP
微信客服
  • 扫码咨询
会员Q群
  • 会员专属群点击这里加入QQ群
客服邮箱
回到顶部