电脑桌面
添加小米粒文库到电脑桌面
安装后可以在桌面快捷访问

法务部部门设置以及各岗位职位描述VIP免费

法务部部门设置以及各岗位职位描述_第1页
1/7
法务部部门设置以及各岗位职位描述_第2页
2/7
法务部部门设置以及各岗位职位描述_第3页
3/7
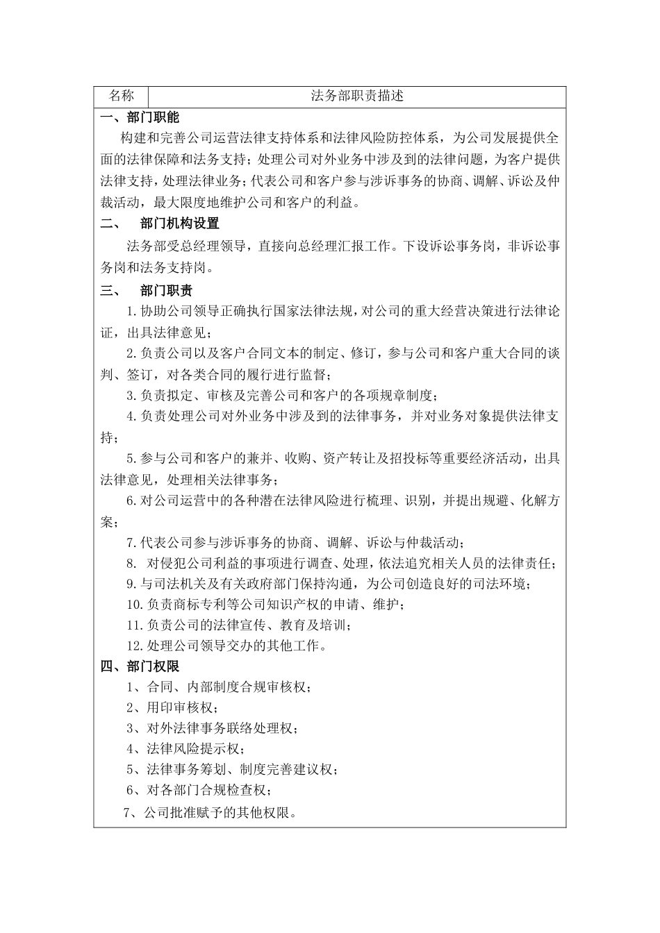
名称法务部职责描述一、部门职能构建和完善公司运营法律支持体系和法律风险防控体系,为公司发展提供全面的法律保障和法务支持;处理公司对外业务中涉及到的法律问题,为客户提供法律支持,处理法律业务;代表公司和客户参与涉诉事务的协商、调解、诉讼及仲裁活动,最大限度地维护公司和客户的利益。二、部门机构设置法务部受总经理领导,直接向总经理汇报工作。下设诉讼事务岗,非诉讼事务岗和法务支持岗。三、部门职责1.协助公司领导正确执行国家法律法规,对公司的重大经营决策进行法律论证,出具法律意见;2.负责公司以及客户合同文本的制定、修订,参与公司和客户重大合同的谈判、签订,对各类合同的履行进行监督;3.负责拟定、审核及完善公司和客户的各项规章制度;4.负责处理公司对外业务中涉及到的法律事务,并对业务对象提供法律支持;5.参与公司和客户的兼并、收购、资产转让及招投标等重要经济活动,出具法律意见,处理相关法律事务;6.对公司运营中的各种潜在法律风险进行梳理、识别,并提出规避、化解方案;7.代表公司参与涉诉事务的协商、调解、诉讼与仲裁活动;8.对侵犯公司利益的事项进行调查、处理,依法追究相关人员的法律责任;9.与司法机关及有关政府部门保持沟通,为公司创造良好的司法环境;10.负责商标专利等公司知识产权的申请、维护;11.负责公司的法律宣传、教育及培训;12.处理公司领导交办的其他工作。四、部门权限1、合同、内部制度合规审核权;2、用印审核权;3、对外法律事务联络处理权;4、法律风险提示权;5、法律事务筹划、制度完善建议权;6、对各部门合规检查权;7、公司批准赋予的其他权限。五.部门核心工作目标及风险防范点根据公司经营发展需要,规范公司法律预防体系和风险即时响应机制,不断积累公司整体的法律知识和法律意识,并以法律手段维护公司的合法权益,为公司实现健康发展提供法律保障。1、建立法务风险预防体系,使公司在健康、有序的环境下运行。2、确保各类业务合同文本格式准确、条款合法有效,维护公司利益。3、对发生的纠纷,及时有效地寻求解决方案,代表公司进行调解等;在公司遭受诉状时,及时准备诉讼材料,调查收集证据,全面准备应诉等。4、根据客户需求,提供相关法务支持,为客户处理相关法律事务。5、针对公司需求,组织相关人员学习相关法律知识,确保相关人员掌握基本法律知识。6、确保及时跟踪政府各类政策和动态,搜集各类政策和法规,确保公司行为符合法律规定。7、建立公司法律档案管理体系,将公司涉及法务管理方面的制度、合同、协议、证书等所有书面资料的归档。法务部经理岗位说明书岗位名称法务部经理岗位编号所在部门法务部职等级别直接上级总经理直接下级诉讼事务专员,非诉讼事务专员,法务支持专员岗位概述:制定法律问题解决方案,着手公司法律行动,以维护公司法律权利与利益。负责公司内部与外部的法律顾问工作。职责与工作任务:职责一职责表述:参与公司内部事务,加强公司战略管理:工作任务(1)与公司董事会、财务总监共同制定、审核公司长远发展规划,提供法律保障,监督公司在遵纪守法的限度内最大程度的盈利;(2)参与公司的分立、合并担保、产权转让、招投标及重组等重大经济活动的决策,并处理有关法律事务;(3)处理公司重大经济纠纷案件;(4)向公司业务部门、子公司提供有关法律咨询;(5)为各部门提供法律咨询,确保各项流程严格符合国家的法律法规,维护公司员工的利益;职责二职责表述:完善公司的法律风险管理:工作任务(1)第一时间完成合同起草或审核,保证及时签署、抑制风险、最大可能地争取公司利益、规范管理,做好诉讼和仲裁的防范工作;(2)提高领导、决策者的法律风险意识,让公司决策者在考虑法律风险的基础上做出各种决策,这样才能保证公司正常良好的运转;(3)加强员工法律风险意识的培养,使其在公司中严格遵守相关法律和各项规章制度并学会用法律手段保护切身利益;(4)利用各方面的力量做好应诉,降低公司仲裁、诉讼损失;(5)加强对公司内部法律事务管理人员的培养,结合本公司的特点和实际情况较快地借助法律风险管理理论建立一套适合自己公司的...

1、当您付费下载文档后,您只拥有了使用权限,并不意味着购买了版权,文档只能用于自身使用,不得用于其他商业用途(如 [转卖]进行直接盈利或[编辑后售卖]进行间接盈利)。
2、本站所有内容均由合作方或网友上传,本站不对文档的完整性、权威性及其观点立场正确性做任何保证或承诺!文档内容仅供研究参考,付费前请自行鉴别。
3、如文档内容存在违规,或者侵犯商业秘密、侵犯著作权等,请点击“违规举报”。

碎片内容

法务部部门设置以及各岗位职位描述

确认删除?
VIP
微信客服
  • 扫码咨询
会员Q群
  • 会员专属群点击这里加入QQ群
客服邮箱
回到顶部