电脑桌面
添加小米粒文库到电脑桌面
安装后可以在桌面快捷访问

“图文转换”复习学案VIP专享VIP免费

“图文转换”复习学案_第1页
1/9
“图文转换”复习学案_第2页
2/9
“图文转换”复习学案_第3页
3/9
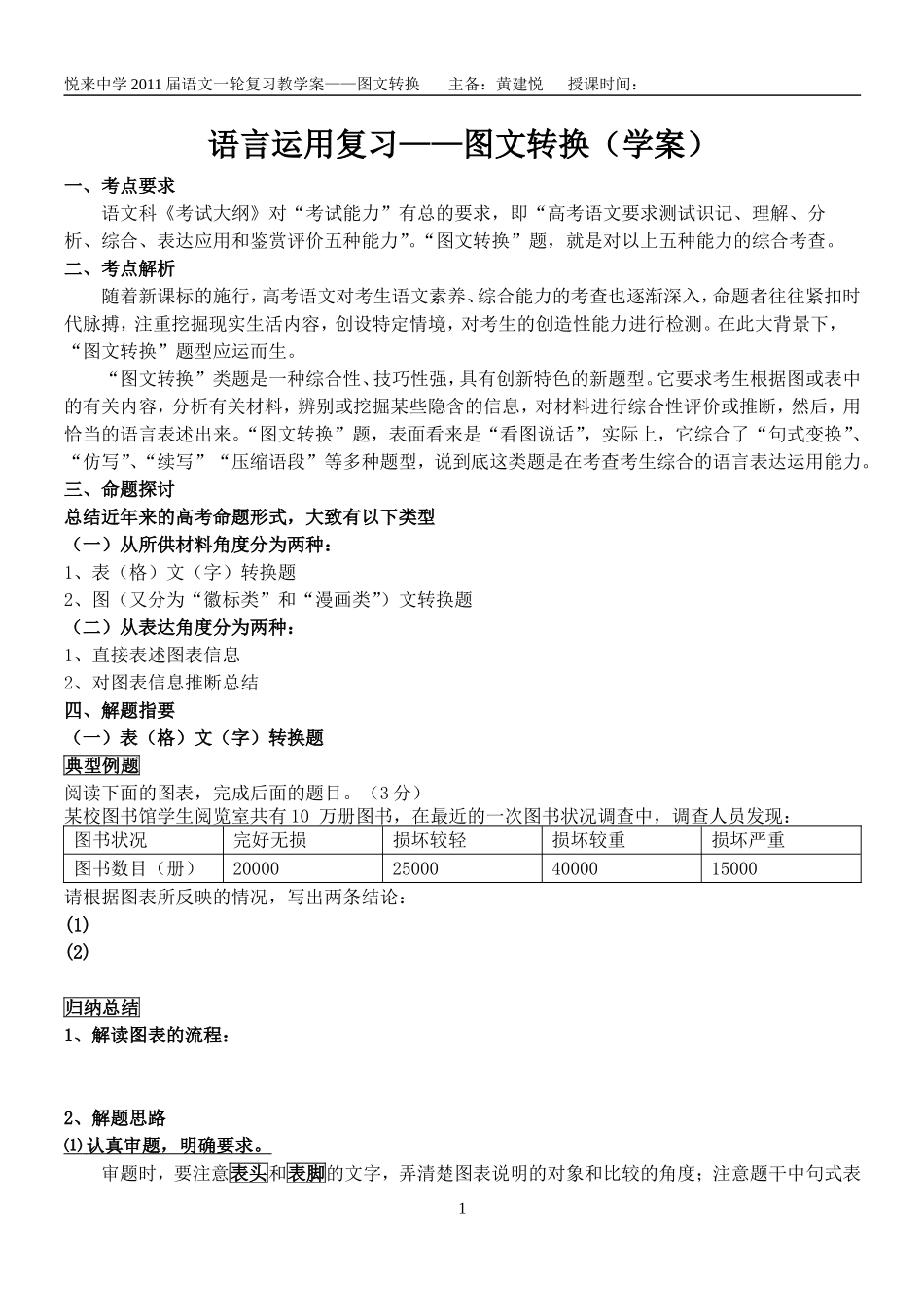
悦来中学2011届语文一轮复习教学案——图文转换主备:黄建悦授课时间:语言运用复习——图文转换(学案)一、考点要求语文科《考试大纲》对“考试能力”有总的要求,即“高考语文要求测试识记、理解、分析、综合、表达应用和鉴赏评价五种能力”。“图文转换”题,就是对以上五种能力的综合考查。二、考点解析随着新课标的施行,高考语文对考生语文素养、综合能力的考查也逐渐深入,命题者往往紧扣时代脉搏,注重挖掘现实生活内容,创设特定情境,对考生的创造性能力进行检测。在此大背景下,“图文转换”题型应运而生。“图文转换”类题是一种综合性、技巧性强,具有创新特色的新题型。它要求考生根据图或表中的有关内容,分析有关材料,辨别或挖掘某些隐含的信息,对材料进行综合性评价或推断,然后,用恰当的语言表述出来。“图文转换”题,表面看来是“看图说话”,实际上,它综合了“句式变换”、“仿写”、“续写”“压缩语段”等多种题型,说到底这类题是在考查考生综合的语言表达运用能力。三、命题探讨总结近年来的高考命题形式,大致有以下类型(一)从所供材料角度分为两种:1、表(格)文(字)转换题2、图(又分为“徽标类”和“漫画类”)文转换题(二)从表达角度分为两种:1、直接表述图表信息2、对图表信息推断总结四、解题指要(一)表(格)文(字)转换题典型例题阅读下面的图表,完成后面的题目。(3分)某校图书馆学生阅览室共有10万册图书,在最近的一次图书状况调查中,调查人员发现:图书状况完好无损损坏较轻损坏较重损坏严重图书数目(册)20000250004000015000请根据图表所反映的情况,写出两条结论:(1)(2)归纳总结1、解读图表的流程:2、解题思路⑴认真审题,明确要求。审题时,要注意表头和表脚的文字,弄清楚图表说明的对象和比较的角度;注意题干中句式表1悦来中学2011届语文一轮复习教学案——图文转换主备:黄建悦授课时间:达的要求(单句还是复句)和字数的限制。有的题目还限定了以某个具体对象作为答案的主语,类似句子的重组题型,要求你去续写,应注意题目要求。⑵仔细认读图表,全面准确捕捉信息对图表,要认真观察,找出图表中所含的信息:比较对象、比较角度及项目、各种数据及变化特点等。抓信息要全面而准确。具体而言,图表式的要兼顾图表的各个要素,坐标曲线图要抓住曲线变化的规律,柱状饼式图要抓住各要素的比例分配及变化情况,生产流程图要抓住事理的时空、先后逻辑顺序等。读图表不能顾此失彼,遗漏信息。⑶依据题干要求,规范作答。不同的图表形式,题干有不同的要求,答案表述也各异。答题时注意:①注意题目中的关键词。如表达方式转换题,题干中往往有这样一些标志性词语:“上图显示”“用文字表述出来”“确切表述图表的内容”等。在表述时要有具体的数据比较、分析,要直接客观地反映图表包含的信息;而信息推断题的题干中往往有这样一些标志性词语:“该图表表明(说明、证明)了”“用一句话概括为”“所揭示的问题是”“从中可以看出(得出)”等。②注意题目中的特殊限制。一是句式的限制,用单句表达只能含有一组主谓宾成分,用复句要标明分句间的逻辑关系;二是字数的限制,在表达时要注意年号和数字的规范。③注意在表达中不能出现语病,特别是在反映事物变化或规律时,选用词语要准确。总之,要根据图表数据变化规律来选用词语表达。④针对题目要求和图表内容复核答案,看有无遗漏、多余、误推或表述不详等错误。3、容易失误点(1)信息归结多余或无中生有。(2)信息遗漏或缺失(3)信息推断错误(4)答案表述罗嗦,条理混乱巩固练习阅读下表内容,完成后面的题目。(5分)某网站对“国家法定节假日调整草案”进行了民意调查,结果如下:国家调整法定节假日草案支持率法定节假日总天数由10天增加到11天88%调整“五一”并增加三个传统节日为法定假日67%保留“十一”国庆节和春节两个黄金周81%将春节放假时间提前到除夕81%将元旦、五一及三个新增法定假日与前后周末调整成连续三天“小长假”76%全面推行职工带薪休假制度90%(1)与以往休假制度相比,此次节假日调整方案最突出的变化是什么?请简要概括。(3分)2悦...

1、当您付费下载文档后,您只拥有了使用权限,并不意味着购买了版权,文档只能用于自身使用,不得用于其他商业用途(如 [转卖]进行直接盈利或[编辑后售卖]进行间接盈利)。
2、本站所有内容均由合作方或网友上传,本站不对文档的完整性、权威性及其观点立场正确性做任何保证或承诺!文档内容仅供研究参考,付费前请自行鉴别。
3、如文档内容存在违规,或者侵犯商业秘密、侵犯著作权等,请点击“违规举报”。

碎片内容

“图文转换”复习学案

您可能关注的文档

确认删除?
VIP
微信客服
  • 扫码咨询
会员Q群
  • 会员专属群点击这里加入QQ群
客服邮箱
回到顶部