电脑桌面
添加小米粒文库到电脑桌面
安装后可以在桌面快捷访问

全国普通高等学校招生统一考试(上海卷)-(3)VIP免费

全国普通高等学校招生统一考试(上海卷)-(3)_第1页
1/11
全国普通高等学校招生统一考试(上海卷)-(3)_第2页
2/11
全国普通高等学校招生统一考试(上海卷)-(3)_第3页
3/11
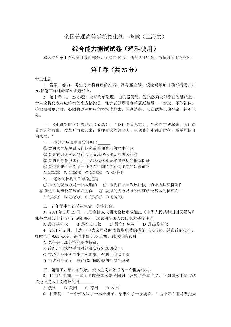
全国普通高等学校招生统一考试(上海卷)综合能力测试试卷(理科使用)本试卷分第Ⅰ卷和第Ⅱ卷两部分。全卷共10页,满分为150分。考试时间120分钟。第Ⅰ卷(共75分)考生注意:1.答第Ⅰ卷前,考生务必将自己的姓名、高考座位号、校验码等项目项写清楚并用2B铅笔正确地涂写在答题纸上。2.第Ⅰ卷(1~25小题)全部为单选题,由机器阅卷,答案必须全部涂在答题纸上。考生应将代表相应答案的小方格涂黑。注意试题题号和答题纸编号—一对应,不能错位。答案需要更改时,必须将原选项用塑料板皮擦去,重新选择。写在试卷上的答案一律不记分。一.《走进新时代》的歌词(节选):“我们唱着东方红,当家作主站起来;我们讲着春天的故事,改革开放富起来;继往开来的领路人,带领我们走进新时代,高举旗帜开创未来。”1.上述歌词反映的事实证明了①党的领导是关系我们国家前途和命运的根本问题②党具有组织和领导社会主义现代化建设的国家职能③党的领导是我国社会主义现代化建设取得成功的根本保证④党带领我们开创了一条具有中国特色社会主义的建设道路ABCD①②③①②④①③④②③④2.上述歌词体现的哲学观点是①事物的发展总是一帆风顺的②事物在不同发展阶段上的矛盾具有特殊性③前进性是事物发展的总方向④发展的观点是唯物辩证法最基本的特征之一ABCD①②③①②④①③④②③④二.青年学生应该关注生活、关注社会。3.2001年3月15日,九届全国人大四次会议审议通过《中华人民共和国国民经济和社会发展第十个五年计划纲要》。这表明全国人民代表大会行使了A最高决定权B最高立法权C最高任免权D最高监督权4.2001年2月,上海市电力公司按时段收取电费的措施正式出台。经市政府批准,峰时电价0.61元/度,谷时电价0.35元/度。此项措施表明A竞争是市场经济的基本特征.B政府运用法律手段对经济实行宏观调控一。C市场价格能引导生产和消费,有利于供需平衡D市政府制定了一项跨越时间较短的全局性政策三.随着工业革命的发展,资本主义开始成为一个世界体系。5.19世纪中期,一些主要欧美国家殊途同归,发展了资本主义。下列国家中通过改革走上资本主义道路的是A俄国B美国C德国D法国6.林肯说:“一个妇人写了一本小册子,结果引了一场战争。”这个妇人就是斯托夫人,这本小册子就是《黑奴吁天录》,这场战争就是A美国独立战争B美西战争C美国南北战争D朝鲜战争四.在近代中国历史上,农民阶级和资产阶级先后掀起三次斗争高潮。7.太平天国运动和义和团运动两者的不同之处在于A斗争的侧重点上B失败的根本原因上C失败的客观原因上D运动的阶级基础上8.中国近代第一个资产阶级革命政党是A光复会B国民党C同盟会D中华革命党五.人口、资源、环境工作是强国富民安天下的大事。请对下列相关问题作出选择。9.据我国第五次人口普查,全国共有12.95亿人,图中“*”表示人口年龄构成状况,其中0~14岁人口的比重约是A93%B23%C13%D60%10.与10年前相比,我国人口中0~14岁人口比重下降了4.8%,65岁以上人口比重上升了1.39%,而总人口增加了近1.3亿。因此,新世纪人口工作的主要任务是A控制人口盲目流动B继续稳定低生育水平C遏制人口老龄化加速势头D适度提高少年儿童人口比重11.我国是多灾害国家,下列地区中泥石流和滑坡灾害频发的是A内蒙古高原B云贵高原C山东丘陵D长白山地12.为了改善生态环境,“十五”计划要求我国森林覆盖率从现在的16.5%提高到18.2%。下列措施中,能快速有效提高森林覆盖率的是①继续营造防护林体系②实施退耕还林工程③加强自然保护区建设④实施天然林保护工程ABCD①②①③②④③④六.物理学家麦克斯韦总结了库仑、法拉弟等人的研究成果,建立了完整的电磁理论。请回答下列电磁理论研究中的有关问题:1.法拉第首先提出用电场线形象生动地描绘电场。图为点电行a、b所形成电场的电场线分布图,以下几种说法正确的是Aa、b为异种电行,a带电量大于b带电量Ba、b为异种电荷,a带电量小于b带电量Ca、b为同种电行,a带电量大于b带电量Da、b为同种电荷,a带电量小于b带电量14.某实验小组用如图所示的实验装置来验证楞次定律。当条形磁铁自上而下穿过固定的线圈时,通过电流计的感...

1、当您付费下载文档后,您只拥有了使用权限,并不意味着购买了版权,文档只能用于自身使用,不得用于其他商业用途(如 [转卖]进行直接盈利或[编辑后售卖]进行间接盈利)。
2、本站所有内容均由合作方或网友上传,本站不对文档的完整性、权威性及其观点立场正确性做任何保证或承诺!文档内容仅供研究参考,付费前请自行鉴别。
3、如文档内容存在违规,或者侵犯商业秘密、侵犯著作权等,请点击“违规举报”。

碎片内容

全国普通高等学校招生统一考试(上海卷)-(3)

文章天下+ 关注
实名认证
内容提供者

各种文档应有尽有

确认删除?
VIP
微信客服
  • 扫码咨询
会员Q群
  • 会员专属群点击这里加入QQ群
客服邮箱
回到顶部