电脑桌面
添加小米粒文库到电脑桌面
安装后可以在桌面快捷访问

电力系统核对相位是经常性的工作传统的定相方法多数采...VIP免费

电力系统核对相位是经常性的工作传统的定相方法多数采..._第1页
1/3
电力系统核对相位是经常性的工作传统的定相方法多数采..._第2页
2/3
电力系统核对相位是经常性的工作传统的定相方法多数采..._第3页
3/3
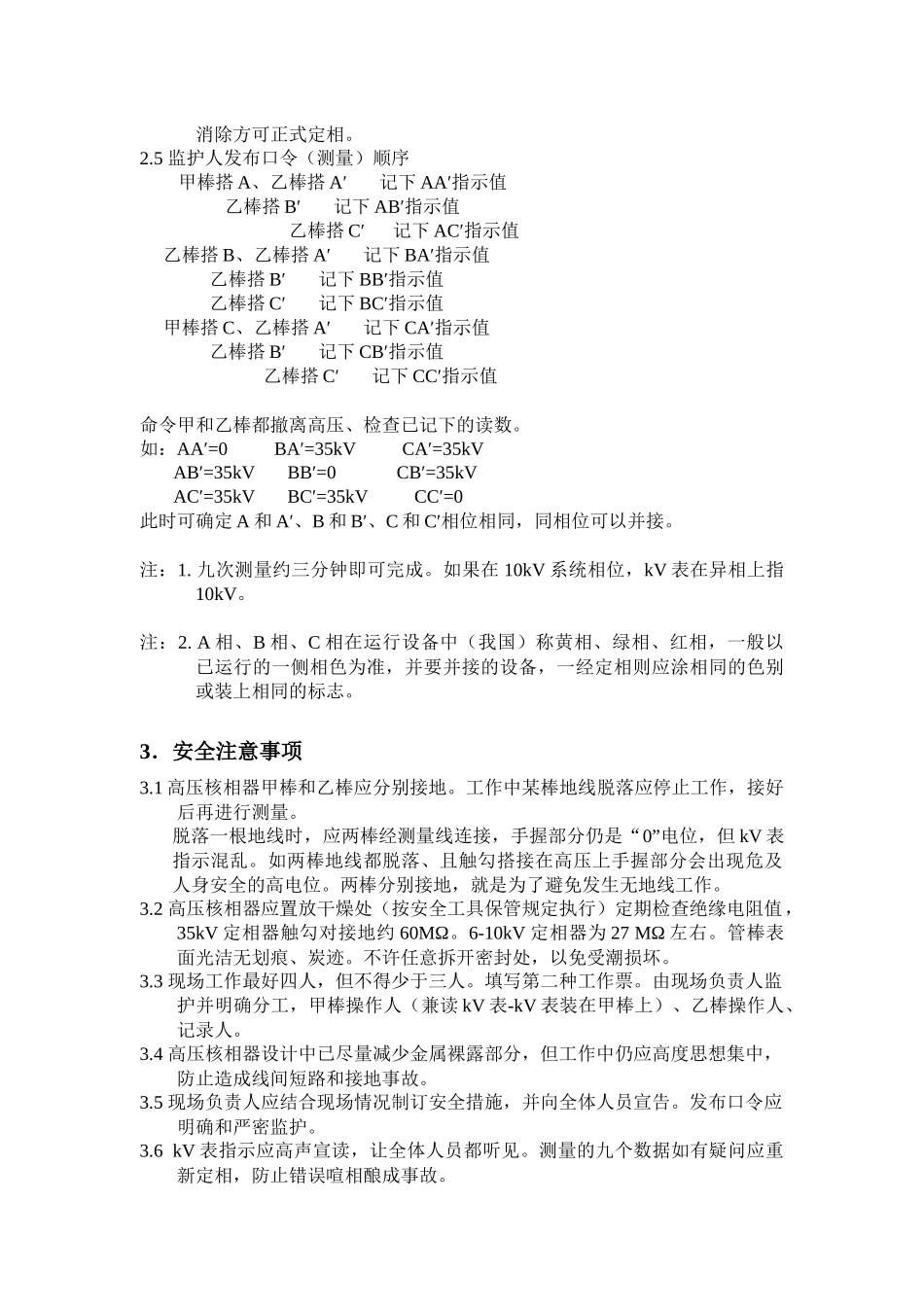
电力系统核对相位是经常性的工作.传统的定相方法多数采用电压互感器或高压验电器.这些方法前者设备笨重,后者依靠微弱的辉光指示容易出现错误判断.武汉科德电气设备有限公司是生产高压测试设备的专业工厂.各种高压试验及其测量装置以其用途广泛、适宜现场、轻便可靠、配套齐全而受到广大电业工作者称誉。现又推出FRD型高压核相器(又称校相棒)产品,使高压定相这项危险性较大的而又必不可少的工作安全可靠,指针显示一目了然,重量只有用互感器的1/10-1/20,携带方便。实在是高压电工不可缺少的工具。1.高压核相器使用方法假设1#主变和2#主变(符合并联条件)是电站中待并接的输出端。如图1所示:将甲棒触勾接A、乙棒触勾接A′、B′和C′,若kV表读数AA′=0、AB′=35kV、AC′=35kV,则A-A′同相位。同理,可测出B和C的相同相位。同相位允许并联。图1高压核相器工作示意图2.高压核相器操作步骤2.1现场工作不得少于三人。两人分别操作甲棒和乙棒,一人负责监护和发布口令。2.2选好适当(方便操作)的测量点,如某隔离刀闸断开的两侧。2.3甲棒和乙棒分别接地,测量线插入kV表。2.4监护人发令、将甲棒和乙棒触勾搭在同一高压上如A相上,kV表应指“0”。取下乙棒改搭在异相上如甲棒搭A、乙棒搭B。kV表应指35kV线电压。证明定相器工作正常,可以正确定相。否则应查明原因,予以消除方可正式定相。2.5监护人发布口令(测量)顺序甲棒搭A、乙棒搭A′记下AA′指示值乙棒搭B′记下AB′指示值乙棒搭C′记下AC′指示值乙棒搭B、乙棒搭A′记下BA′指示值乙棒搭B′记下BB′指示值乙棒搭C′记下BC′指示值甲棒搭C、乙棒搭A′记下CA′指示值乙棒搭B′记下CB′指示值乙棒搭C′记下CC′指示值命令甲和乙棒都撤离高压、检查已记下的读数。如:AA′=0BA′=35kVCA′=35kVAB′=35kVBB′=0CB′=35kVAC′=35kVBC′=35kVCC′=0此时可确定A和A′、B和B′、C和C′相位相同,同相位可以并接。注:1.九次测量约三分钟即可完成。如果在10kV系统相位,kV表在异相上指10kV。注:2.A相、B相、C相在运行设备中(我国)称黄相、绿相、红相,一般以已运行的一侧相色为准,并要并接的设备,一经定相则应涂相同的色别或装上相同的标志。3.安全注意事项3.1高压核相器甲棒和乙棒应分别接地。工作中某棒地线脱落应停止工作,接好后再进行测量。脱落一根地线时,应两棒经测量线连接,手握部分仍是“0”电位,但kV表指示混乱。如两棒地线都脱落、且触勾搭接在高压上手握部分会出现危及人身安全的高电位。两棒分别接地,就是为了避免发生无地线工作。3.2高压核相器应置放干燥处(按安全工具保管规定执行)定期检查绝缘电阻值,35kV定相器触勾对接地约60MΩ。6-10kV定相器为27MΩ左右。管棒表面光洁无划痕、炭迹。不许任意拆开密封处,以免受潮损坏。3.3现场工作最好四人,但不得少于三人。填写第二种工作票。由现场负责人监护并明确分工,甲棒操作人(兼读kV表-kV表装在甲棒上)、乙棒操作人、记录人。3.4高压核相器设计中已尽量减少金属裸露部分,但工作中仍应高度思想集中,防止造成线间短路和接地事故。3.5现场负责人应结合现场情况制订安全措施,并向全体人员宣告。发布口令应明确和严密监护。3.6kV表指示应高声宣读,让全体人员都听见。测量的九个数据如有疑问应重新定相,防止错误喧相酿成事故。3.7定相的两侧应有公共点,如35kV系统中心点都已接地(或经消弧线圈接地),10kV系统的母排电压互感器中心点接地。如无公共点则应制造公共点,如A-A′先连接,再测量BB′、BC′、CB′CC′仍可准确定相。两个变电站的联络线或有较长线路的定相可不追查公共点即可定相测量。3.8定相时同相位指“0”,但实际中kV表往往是近似“0”指示。这是因为两台主变,一台已运行(有负载)另一台是空载,或联络线两端(两个变电站)的电压不等所至,情况实属正常。4.高压核相器尺寸与重量型式尺寸m/m重量适于用FRD-101.9kg6-10kV系统FRD-352.4kg35kV系统FRD-664.6kg66kV系统FRD-1106.5kg110kV系统

1、当您付费下载文档后,您只拥有了使用权限,并不意味着购买了版权,文档只能用于自身使用,不得用于其他商业用途(如 [转卖]进行直接盈利或[编辑后售卖]进行间接盈利)。
2、本站所有内容均由合作方或网友上传,本站不对文档的完整性、权威性及其观点立场正确性做任何保证或承诺!文档内容仅供研究参考,付费前请自行鉴别。
3、如文档内容存在违规,或者侵犯商业秘密、侵犯著作权等,请点击“违规举报”。

碎片内容

电力系统核对相位是经常性的工作传统的定相方法多数采...

您可能关注的文档

确认删除?
VIP
微信客服
  • 扫码咨询
会员Q群
  • 会员专属群点击这里加入QQ群
客服邮箱
回到顶部