电脑桌面
添加小米粒文库到电脑桌面
安装后可以在桌面快捷访问

酒店岗位职责以及岗位说明(暂行)VIP免费

酒店岗位职责以及岗位说明(暂行)_第1页
1/82
酒店岗位职责以及岗位说明(暂行)_第2页
2/82
酒店岗位职责以及岗位说明(暂行)_第3页
3/82
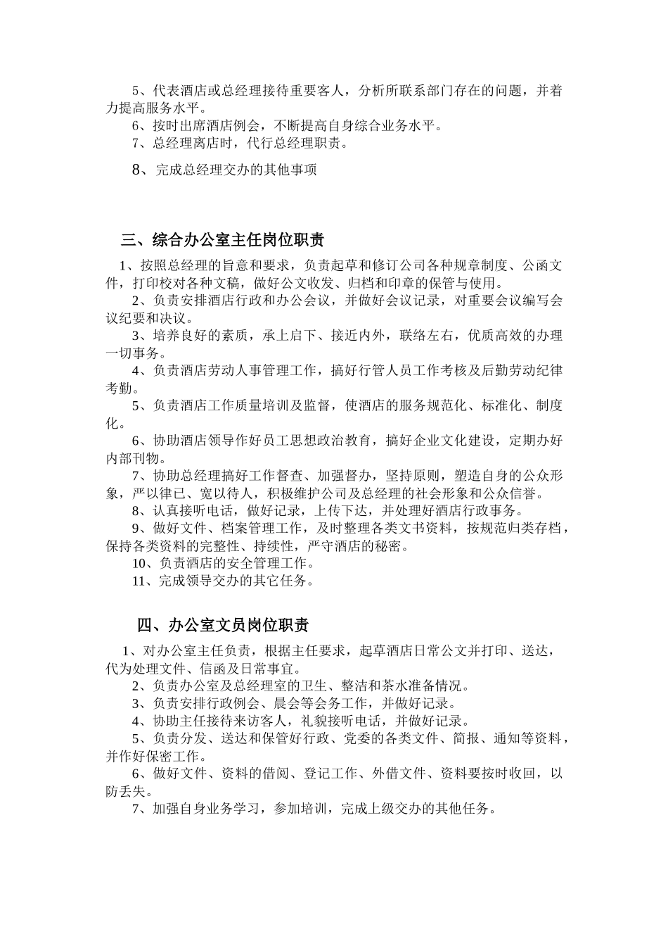
酒店岗位职责以及岗位说明第一章 总经理办公室岗位职责 一、总经理岗位职责 1、认真执行黔西杜鹃花都旅游开发公司下达的各项目标任务,严格执行国家的法律、法规,全面负责酒店的经营和接待工作,定期向上级主管部门报告工作。2、贯彻总经理负责制,负责制订酒店近、中、远期发展计划,审定酒店的预决算并上报总公司。3、负责酒店中层以上管理人员的提名、考核、录用和任免工作,并将结果上报总公司。4、根据市场动向和发展趋势,结合酒店实际情况,研究制定酒店发展规划、经营战略、经营方针、新增服务项目等决策方案,并组织实施。5、主持酒店召开例会,听取各部门工作汇报,掌握酒店经营全局,监督检查各部门计划完成情况,控制计划进度,分析存在的问题,及时提出改进措施,保证酒店和各部门指标的顺利完成。6、审阅财务报表,研究签发酒店财务管理方案,审批酒店对外经费支出和重要经济合同,主持召开经济活动分析会与汇报会。7、审批签发酒店及各部门质量标准、服务程序、操作规程,督导各部门贯彻执行。8、接待 VIP 客人,处理重大事故,保证酒店规范化、程序化、制度化,确保提供优质服务。9、完成总公司交办的其它工作。 二 、 副总经理岗位职责 1、贯彻执行总经理和总经理办公会等所做出的决议,督导各部门贯彻落实,并检查落实情况。2、对总经理负责并报告工作,在抓好所联系部门工作的同时,协调与相关部门的关系,搞好相关部门工作情况的收集,归类和整理,并提出改进办法向总经理呈报.3、根据经营情况搞好市场调查,分析提供市场信息,保证营运部门高效低费运转。4、负责所联系部门重大事务的协调处理,并将处理意见及结果上报总经理。5、代表酒店或总经理接待重要客人,分析所联系部门存在的问题,并着力提高服务水平。6、按时出席酒店例会,不断提高自身综合业务水平。7、总经理离店时,代行总经理职责。8、完成总经理交办的其他事项 三、综合办公室主任岗位职责 1、按照总经理的旨意和要求,负责起草和修订公司各种规章制度、公函文件,打印校对各种文稿,做好公文收发、归档和印章的保管与使用。2、负责安排酒店行政和办公会议,并做好会议记录,对重要会议编写会议纪要和决议。3、培养良好的素质,承上启下、接近内外,联络左右,优质高效的办理一切事务。4、负责酒店劳动人事管理工作,搞好行管人员工作考核及后勤劳动纪律考勤。5、负责酒店工作质量培训及监督,使酒店的服务规范化、标准化、制度化。6、协助酒店领...

1、当您付费下载文档后,您只拥有了使用权限,并不意味着购买了版权,文档只能用于自身使用,不得用于其他商业用途(如 [转卖]进行直接盈利或[编辑后售卖]进行间接盈利)。
2、本站所有内容均由合作方或网友上传,本站不对文档的完整性、权威性及其观点立场正确性做任何保证或承诺!文档内容仅供研究参考,付费前请自行鉴别。
3、如文档内容存在违规,或者侵犯商业秘密、侵犯著作权等,请点击“违规举报”。

碎片内容

酒店岗位职责以及岗位说明(暂行)

您可能关注的文档

确认删除?
VIP
微信客服
  • 扫码咨询
会员Q群
  • 会员专属群点击这里加入QQ群
客服邮箱
回到顶部