电脑桌面
添加小米粒文库到电脑桌面
安装后可以在桌面快捷访问

加涅学习结果分类理论VIP免费

加涅学习结果分类理论_第1页
1/7
加涅学习结果分类理论_第2页
2/7
加涅学习结果分类理论_第3页
3/7
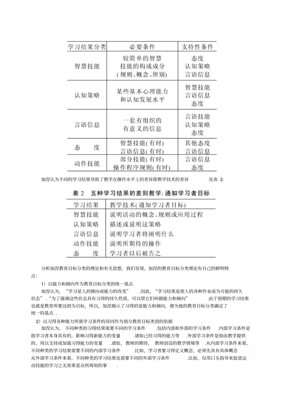
加涅学习结果分类理论、布卢姆教育结果分类理论的研究与比较摘要:加涅的学习结果分类理论与布卢姆的教育结果分类理论是教育学与教育心理学重要的组成部分,也是我们进行教学的重要指标之一.这对于我们进行备课确定教学目标有重要的意义.本文系统阐述了加涅的学习结果分类理论与布卢姆的教育结果分类理论,并在此基础上对这两种不同的学习结果分类理论做了比较研究分析,以期对它们有更深一步的理解,以促进对教学的理解及确定教学目标. 关键词: 加涅 学习结果分类理论布卢姆教育结果分类理论一、加涅五类学习结果加涅有八类学习方式,分别是从学习发生的途径、学习的形式来谈的.实际上在这里加涅给我们一个提示,就是学习不是单一的,学习有多种形式.而如果有了一定的形式之后,它们会得到哪些结果?学生通过学习 .学到的是什么?加涅倾注了毕生精力.找到了支配人类行为表现的5 种学习结果 .这 5 种学习的结果也称5 种习得的性能[1].他的学习结果分类主要包括认知、动作技能和态度三方面.认知主要包括下面的智慧、认知和言语. 1、智慧技能 .加涅认为,智慧技能的实质是人们应用符号办事的能力.可以细分为四个亚类:由简单到复杂分别是辨别、概念、规则和高级规则.最简单的智慧技能是辨别,即区分物体差异的能力.较高一级的智慧技能是概念.即对同类事物的共同木质特征的认识.因此而有对事物作出分类的能力.再上去是规则 .当规则支配人的行动时,我们便说,人在按规则办事.运用概念、规则办事的能力就是技能的木质.最高级的智慧技能是高级规则,是指运用简单规则解决复杂问题的能力. 2、认知策略 .加涅认为认知策略是一种特殊的智慧技能,它与智慧技能的区别是:智慧技能是个体学会使用符号与环境发生作用,是处理外部世界的能力,而认知策略是对内组织的技能,它的功能是调节监控概念和规则的使用,是处理内部世界的能力,是个体对认知过程进行调节与控制的能力.认知策略使用的先决条件是具备相应的智慧技能. 3、言语信息 .加涅所说的言语信息,有时又称言语知识.当代认知心理学家则称之为陈述性知识.实际上都旨在表明在人所获得的能力中一种最为熟悉的能力.即人用语言来表述信急的能力.加涅认为言语信急的学习不但是使学过的东西能逐字逐句地回忆出来,而且是要用自己的语言表达出来.根据言语信息木身所具有的不同复杂程度,加涅区分出二类不同的言语信急形式:符号学习、事实学习、有组织的言语信息的学习. 4、动作技能 .加涅认...

1、当您付费下载文档后,您只拥有了使用权限,并不意味着购买了版权,文档只能用于自身使用,不得用于其他商业用途(如 [转卖]进行直接盈利或[编辑后售卖]进行间接盈利)。
2、本站所有内容均由合作方或网友上传,本站不对文档的完整性、权威性及其观点立场正确性做任何保证或承诺!文档内容仅供研究参考,付费前请自行鉴别。
3、如文档内容存在违规,或者侵犯商业秘密、侵犯著作权等,请点击“违规举报”。

碎片内容

加涅学习结果分类理论

您可能关注的文档

爱的疯狂+ 关注
实名认证
内容提供者

该用户很懒,什么也没介绍

确认删除?
VIP
微信客服
  • 扫码咨询
会员Q群
  • 会员专属群点击这里加入QQ群
客服邮箱
回到顶部