电脑桌面
添加小米粒文库到电脑桌面
安装后可以在桌面快捷访问

员工关系专员—员工关系工作规范VIP免费

员工关系专员—员工关系工作规范_第1页
1/15
员工关系专员—员工关系工作规范_第2页
2/15
员工关系专员—员工关系工作规范_第3页
3/15
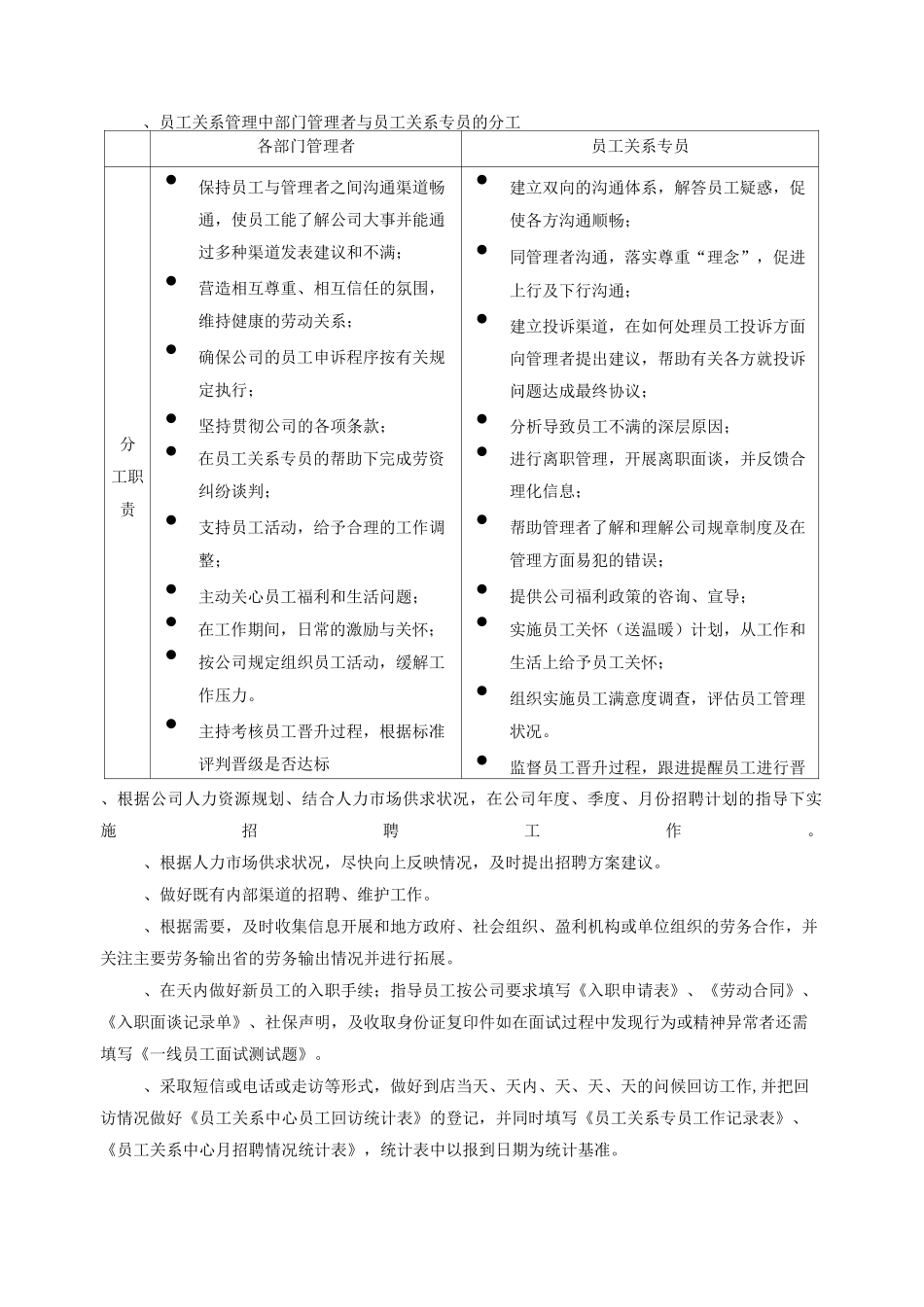
员工关系工作规范一、规范适用、本规范适用于人力资源部员工关系专员岗位。、本规范也同样适用于涉及到本规范工作内容的员工。二、规范审计、员工关系主管负责每日督导员工关系专员根据本服务规范开展工作。、员工关系主管为第一审计部门,负责审计员工关系专员是否根据服务规范进行操作。、人力资源部副经理为第二审计部门,负责员工关系专员抽查审计。、人力资源部总监为第三审计部门,负责抽查审计。、人力资源部必须第一时间邮件或电话告知相关人员及其上级领导,抄报总副经理办公室和员工关系中心主管。三、员工关系专员工作职责、员工关系工作责权行使原则时刻本着真诚、诚信的服务理念,站在(员工的角度考虑问题、站在公司的立场上与各方换位思考、处理问题,公正客观的处理各类矛盾和纠纷,保证结果公正、程序公正、人际公正。在日常工作中保持良好的保密意识,严格恪守三个保密原则:公司信息和相关制度保密、员工资料保密、处理事项和处理过程保密。员工关系的管理应该是每一位员工关系专员的职责,有义务协助部门管理者完成员工关系管理协调工作,而不是以岗位职权干扰各部门管理者的正常管理工作,造成员工关系紊乱。、员工关系管理做为公司人力资源管理的一个子项目,在公司里将发挥其独特的管理效用员工关系管理的内容至少应包括:建立双向沟通体系;建立申诉渠道,处理各类纠纷;离职管理;组织员工活动,宣传企业文化理念,促进员工凝聚力;员工福利和法律、心理咨询服务;员工关怀计划;开展员工满意度的调查,开发沟通渠道;调查,分析、反馈调查结果;员工奖惩、激励、绩效措施的评估与监督实施;了解员工思想动态,及时反馈给公司并做出应对建议,改善员工和企业的关系,促进劳资关系和谐;负责实施对员工职业规划方案的分析、调查、监督、检查。、员工关系管理中部门管理者与员工关系专员的分工各部门管理者员工关系专员分工职责•保持员工与管理者之间沟通渠道畅通,使员工能了解公司大事并能通过多种渠道发表建议和不满;•营造相互尊重、相互信任的氛围,维持健康的劳动关系;•确保公司的员工申诉程序按有关规定执行;•坚持贯彻公司的各项条款;•在员工关系专员的帮助下完成劳资纠纷谈判;•支持员工活动,给予合理的工作调整;•主动关心员工福利和生活问题;•在工作期间,日常的激励与关怀;•按公司规定组织员工活动,缓解工作压力。•主持考核员工晋升过程,根据标准评判晋级是否达标•建立双向的沟通体系,解答...

1、当您付费下载文档后,您只拥有了使用权限,并不意味着购买了版权,文档只能用于自身使用,不得用于其他商业用途(如 [转卖]进行直接盈利或[编辑后售卖]进行间接盈利)。
2、本站所有内容均由合作方或网友上传,本站不对文档的完整性、权威性及其观点立场正确性做任何保证或承诺!文档内容仅供研究参考,付费前请自行鉴别。
3、如文档内容存在违规,或者侵犯商业秘密、侵犯著作权等,请点击“违规举报”。

碎片内容

员工关系专员—员工关系工作规范

确认删除?
VIP
微信客服
  • 扫码咨询
会员Q群
  • 会员专属群点击这里加入QQ群
客服邮箱
回到顶部