电脑桌面
添加小米粒文库到电脑桌面
安装后可以在桌面快捷访问

中学预防和处置学生欺凌工作方案VIP免费

中学预防和处置学生欺凌工作方案_第1页
1/4
中学预防和处置学生欺凌工作方案_第2页
2/4
中学预防和处置学生欺凌工作方案_第3页
3/4
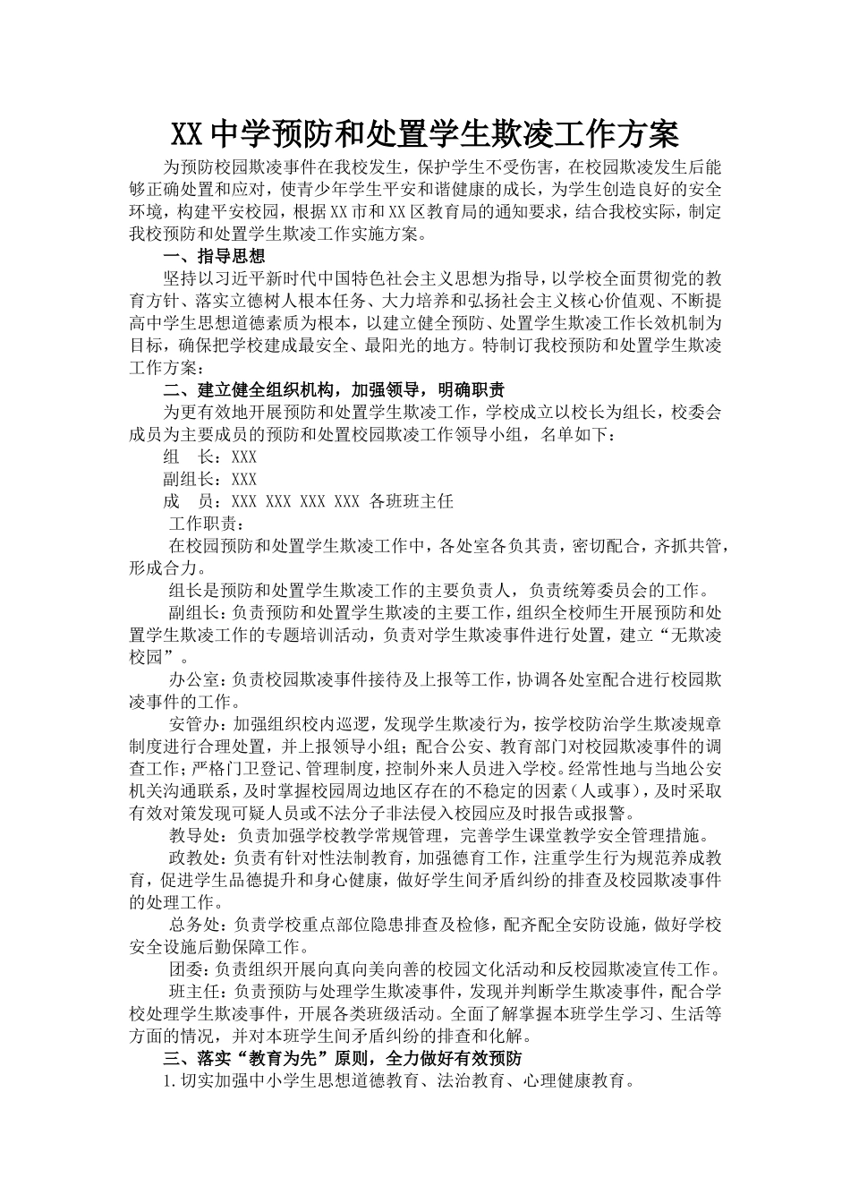
XX 中学预防和处置学生欺凌工作方案为预防校园欺凌事件在我校发生,保护学生不受伤害,在校园欺凌发生后能够正确处置和应对,使青少年学生平安和谐健康的成长,为学生创造良好的安全环境,构建平安校园,根据 XX 市和 XX 区教育局的通知要求,结合我校实际,制定我校预防和处置学生欺凌工作实施方案。一、指导思想坚持以习近平新时代中国特色社会主义思想为指导,以学校全面贯彻党的教育方针、落实立德树人根本任务、大力培养和弘扬社会主义核心价值观、不断提高中学生思想道德素质为根本,以建立健全预防、处置学生欺凌工作长效机制为目标,确保把学校建成最安全、最阳光的地方。特制订我校预防和处置学生欺凌工作方案:二、建立健全组织机构,加强领导,明确职责为更有效地开展预防和处置学生欺凌工作,学校成立以校长为组长,校委会成员为主要成员的预防和处置校园欺凌工作领导小组,名单如下:组 长:XXX副组长:XXX成 员:XXX XXX XXX XXX 各班班主任工作职责:在校园预防和处置学生欺凌工作中,各处室各负其责,密切配合,齐抓共管,形成合力。组长是预防和处置学生欺凌工作的主要负责人,负责统筹委员会的工作。副组长:负责预防和处置学生欺凌的主要工作,组织全校师生开展预防和处置学生欺凌工作的专题培训活动,负责对学生欺凌事件进行处置,建立“无欺凌校园”。办公室:负责校园欺凌事件接待及上报等工作,协调各处室配合进行校园欺凌事件的工作。安管办:加强组织校内巡逻,发现学生欺凌行为,按学校防治学生欺凌规章制度进行合理处置,并上报领导小组;配合公安、教育部门对校园欺凌事件的调查工作;严格门卫登记、管理制度,控制外来人员进入学校。经常性地与当地公安机关沟通联系,及时掌握校园周边地区存在的不稳定的因素(人或事),及时采取有效对策发现可疑人员或不法分子非法侵入校园应及时报告或报警。教导处:负责加强学校教学常规管理,完善学生课堂教学安全管理措施。政教处:负责有针对性法制教育,加强德育工作,注重学生行为规范养成教育,促进学生品德提升和身心健康,做好学生间矛盾纠纷的排查及校园欺凌事件的处理工作。总务处:负责学校重点部位隐患排查及检修,配齐配全安防设施,做好学校安全设施后勤保障工作。团委:负责组织开展向真向美向善的校园文化活动和反校园欺凌宣传工作。班主任:负责预防与处理学生欺凌事件,发现并判断学生欺凌事件,配合学校处理学生欺凌事件,开展各类班级活动。全面...

1、当您付费下载文档后,您只拥有了使用权限,并不意味着购买了版权,文档只能用于自身使用,不得用于其他商业用途(如 [转卖]进行直接盈利或[编辑后售卖]进行间接盈利)。
2、本站所有内容均由合作方或网友上传,本站不对文档的完整性、权威性及其观点立场正确性做任何保证或承诺!文档内容仅供研究参考,付费前请自行鉴别。
3、如文档内容存在违规,或者侵犯商业秘密、侵犯著作权等,请点击“违规举报”。

碎片内容

中学预防和处置学生欺凌工作方案

确认删除?
VIP
微信客服
  • 扫码咨询
会员Q群
  • 会员专属群点击这里加入QQ群
客服邮箱
回到顶部