电脑桌面
添加小米粒文库到电脑桌面
安装后可以在桌面快捷访问

商务沟通管理概论VIP免费

商务沟通管理概论_第1页
1/11
商务沟通管理概论_第2页
2/11
商务沟通管理概论_第3页
3/11
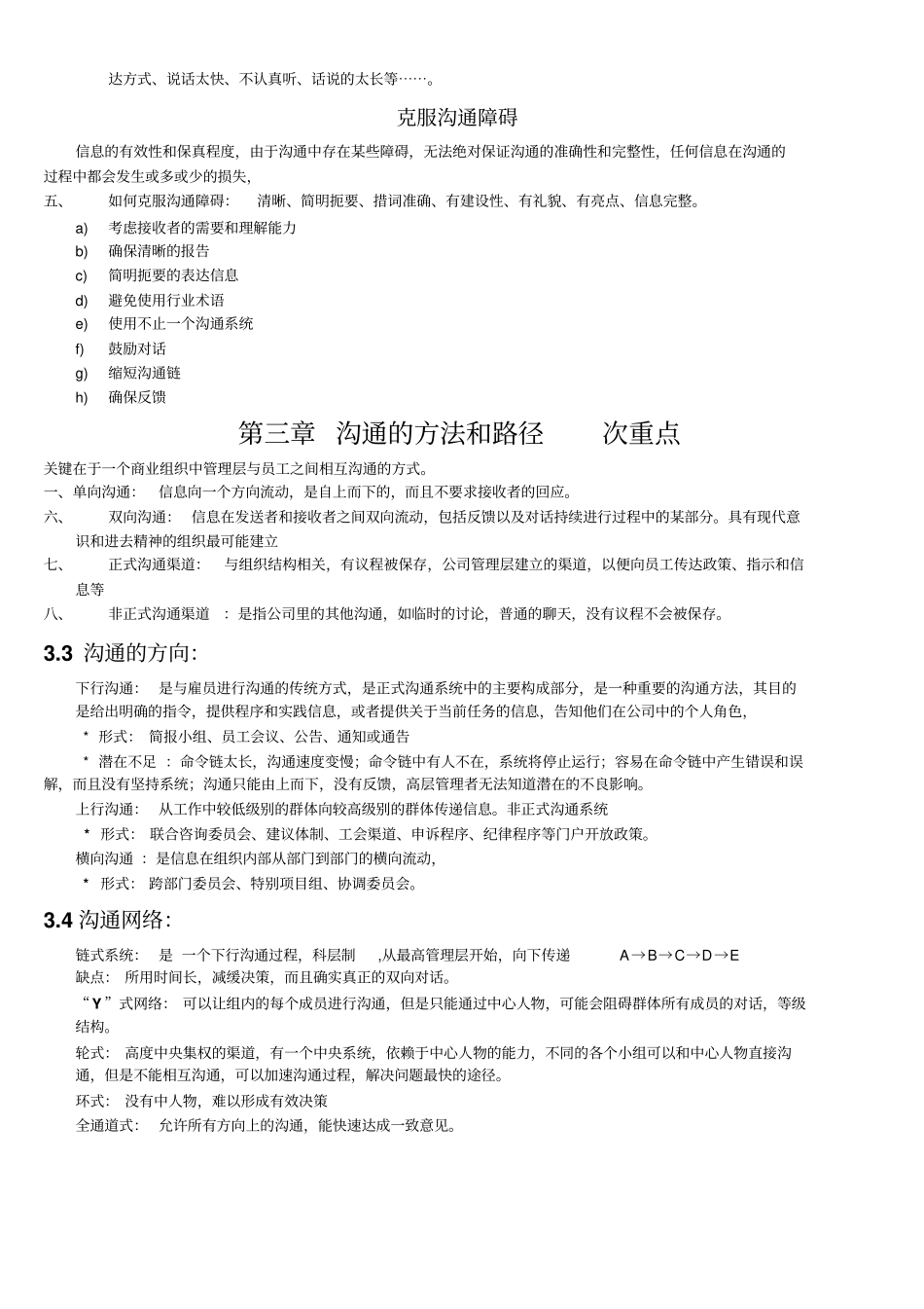
商务沟通方法与技能第一章基本不考一、 有效时间管理:第一步是列出所要完成任务的清单,根据任务的紧急程度和重要程度,建立任务的优先顺序,合理安排时间。二、 优先顺序的ABC 分类法: 是根据某些重要性度量标准将事物划分为A/B/C 三类, 据此进行不同的管理策略,从而有效提高工作效率和经济效率。三、当用于任务的时间具备以下特征时才被视为质量时间(quality time ):1.以全神贯注的方式、2.所需信息和资源很容易弄到、3.无任何中断、4.与该任务有关的人员可随时参与任务的完成。时间管理矩阵图紧急不紧急重要A 类:紧急且重要立即做,运用质量时间B 类:不紧急但重要制定计划,运用质量时间不重要C 类:紧急但不重要迅速完成,不运用质量时间D 类:不紧急也不重要以后做或委托他人完成时间计划表日期:目标: 1) 2) 3) 4) 时 间 段任务优先顺序处理方法A 类:紧急且重要B 类:不紧急但重要C 类:紧急但不重要D 类:不紧急也不重要1、尽快完成2、授权给 XX 去做3、下次拒绝4、其他方法8:00—— 9:00 9:00—— 10:00 10: 00—— 11:00 11: 00—— 12:00 14: 00—— 15:00 15: 00—— 16:00 16: 00—— 17:00 17: 00—— 18:00 四、 学生成长档案:旨在促进你的学习并帮助你获得技能(学习进步、个人爱好、职业兴趣、兼职、志愿活动等的经验、知识和技能) 。五、技能:1.计划和组织技能;2.信息处理技能;3.沟通技能; 4.合作技能; 5.创造性技能; 6.解决问题技能;7.技术技能。无论短期或长期的计划和组织都包括时间管理、项目管理和项目六、 支撑材料: 证明自己的陈述和说法,必须提供相关的支撑材料,才更具有说服力。包括以下内容:学习日志、练习作业、自我评估检测、作业成绩和考试成绩、学习笔记、简历、工作申请结果、工作证明、工作评价、工作经验、参加的培训、⋯⋯第二章 商务沟通的重要性重点一、沟通: 通过语言、符号和行为传递或者交换信息、想法和情感。(我们采用任何方法向他人传递信息即称为沟通)。沟通是一个双向的过程,有效的沟通只有在有反馈的条件下才能成功,重要的指令一定要听到反馈。沟通方法必须能够得到参与该过程的各方的理解和接受。发送者→编码→噪音过滤→解码→接收者→反馈到发送者内部沟通: 与组织内部的人员沟通。外部沟通: 与组织外部的人员沟通。任何的沟通都是有目的的,沟通的对象肯定都是利益相关者二、利益...

1、当您付费下载文档后,您只拥有了使用权限,并不意味着购买了版权,文档只能用于自身使用,不得用于其他商业用途(如 [转卖]进行直接盈利或[编辑后售卖]进行间接盈利)。
2、本站所有内容均由合作方或网友上传,本站不对文档的完整性、权威性及其观点立场正确性做任何保证或承诺!文档内容仅供研究参考,付费前请自行鉴别。
3、如文档内容存在违规,或者侵犯商业秘密、侵犯著作权等,请点击“违规举报”。

碎片内容

商务沟通管理概论

确认删除?
VIP
微信客服
  • 扫码咨询
会员Q群
  • 会员专属群点击这里加入QQ群
客服邮箱
回到顶部