电脑桌面
添加小米粒文库到电脑桌面
安装后可以在桌面快捷访问

塑木施工验收规范平台栈道VIP免费

塑木施工验收规范平台栈道_第1页
1/5
塑木施工验收规范平台栈道_第2页
2/5
塑木施工验收规范平台栈道_第3页
3/5
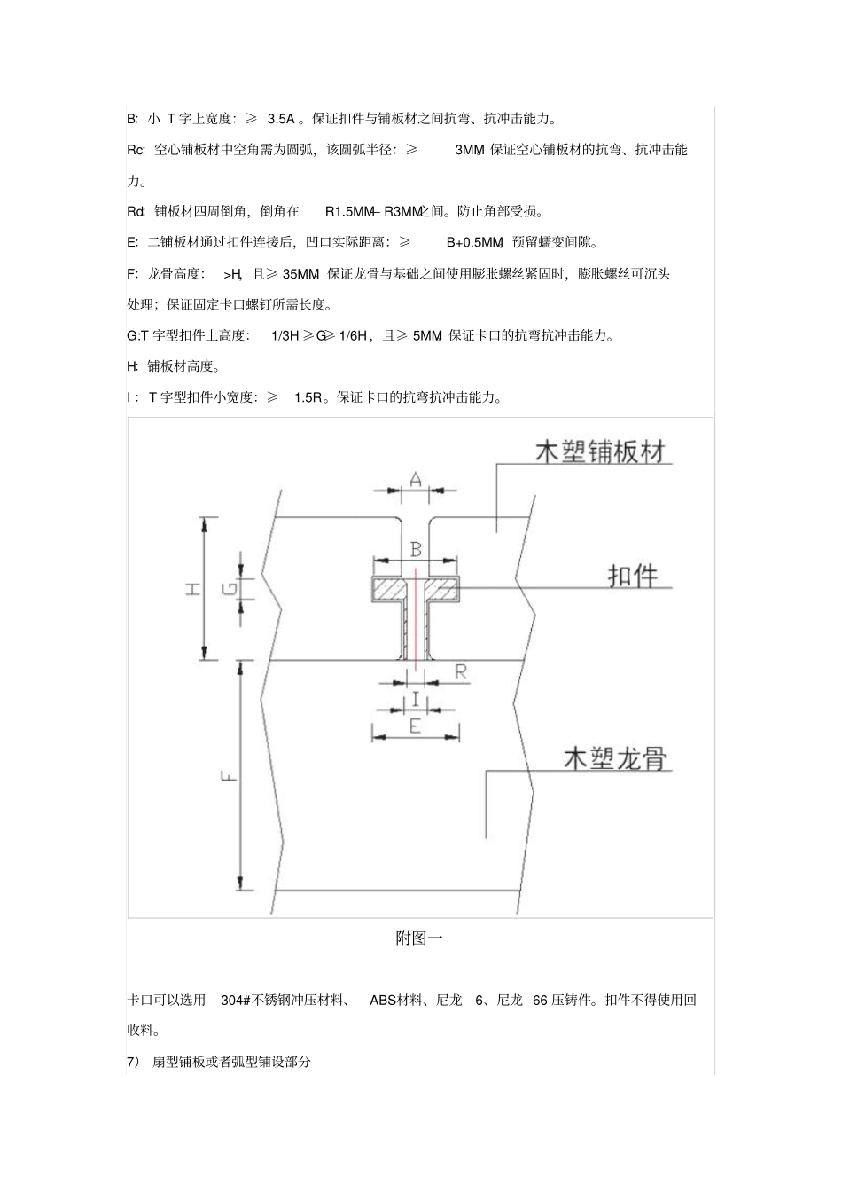
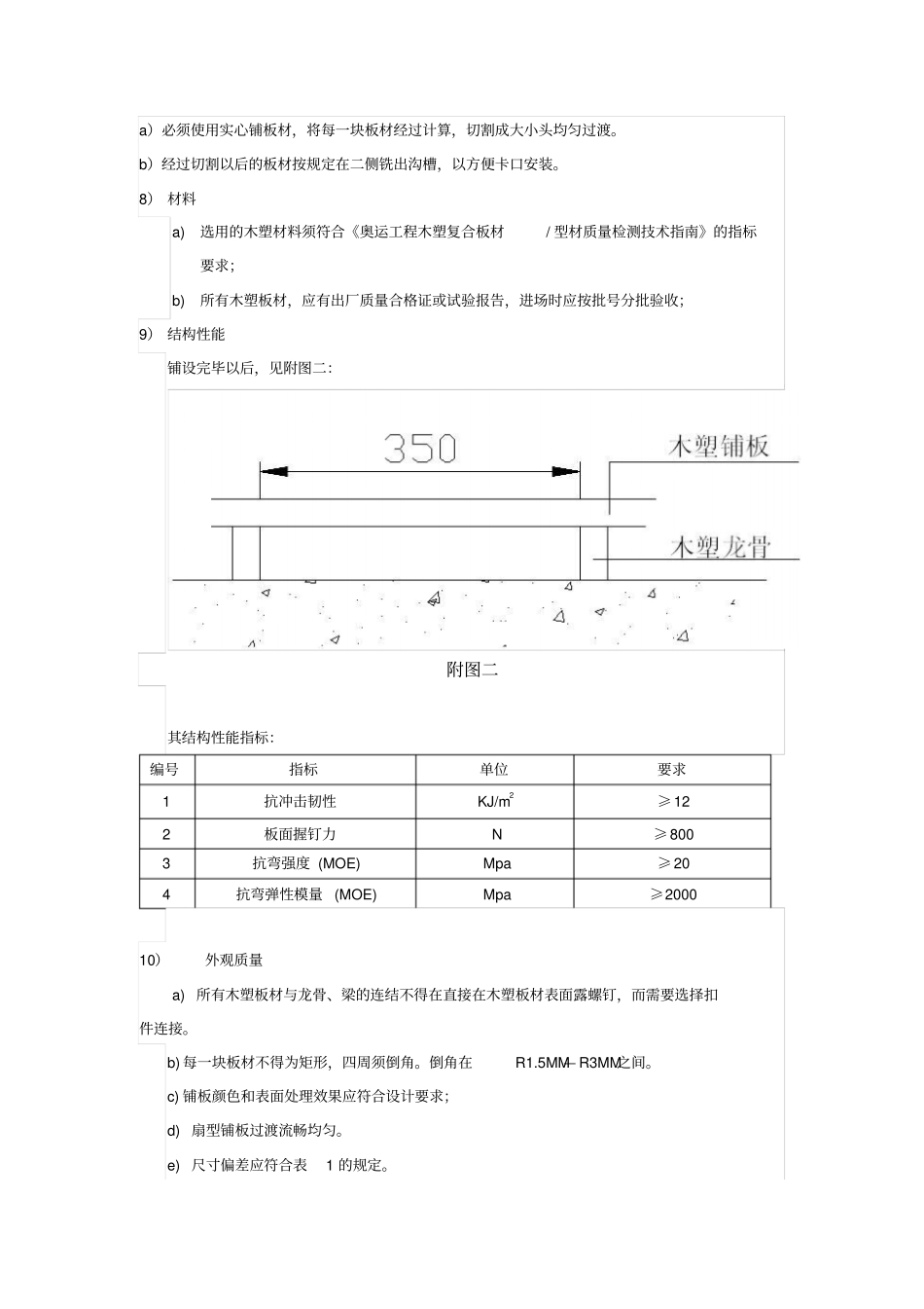
江山市加枫建筑材料有限公司木塑施工验收规范平台、栈道铺装1、本规范规定了木塑平台、地板在设计及施工过程中的技术要求和检测规则。2、引用标准:GB 50352— 2005 民用建筑设计通则;GBJ96 住宅建筑设计规范;GB19 建筑结构荷载规范;GBJ301 建筑安装工程质量检验评定标准GB50005-2003 木结构设计规范GB50300-2001《建筑工程施工质量验收统一标准》中华人民共和国林业行业标准《挤压木塑复合板材-LY/T 1613-2004》3、术语:平台:空间比较大的园路连接点,用于休闲观光、活动的场所。栈道:指园路、步道。板材:指上述平台与栈道、步道所选用的符合要求的木塑板材料。龙骨:龙骨是用来造型、固定结构的一种塑木材料。4、技术要求1) 所有空心板材须二端口需做封口处理;2) 木塑龙骨只起到固定作用,不起支撑受力作用;3) 龙骨与龙骨的边距不得大于350MM。在取消木塑龙骨的情况下,木塑板材可以直接搭在梁上,梁与梁的边距不得大于350MM。梁须为钢制或者预埋木塑条,以保证以后木塑板材可以通过配件(扣件) 、螺钉与梁连接。4) 龙骨与混凝土基础或者架空结构之间采用膨胀螺丝、化学膨胀螺栓、膨胀管连接,预埋等方法紧固。5) 龙骨的高度须大于板材的高度,且不得底于35MM;龙骨宽度不得小于30MM;6) 板材与扣件的尺寸和作用以下以常见的小T 子扣件与铺板材为例,规定相关尺寸,尺寸容许公差±2MM,见附图一。其余特制钢扣件以及大T 字扣件可参照此规定中尺寸作用做变化。A:铺板材的边距:5-8MM。防止行人高根鞋陷入铺板材间隙。B:小 T 字上宽度:≥ 3.5A 。保证扣件与铺板材之间抗弯、抗冲击能力。Rc:空心铺板材中空角需为圆弧,该圆弧半径:≥3MM。保证空心铺板材的抗弯、抗冲击能力。Rd:铺板材四周倒角,倒角在R1.5MM— R3MM之间。防止角部受损。E:二铺板材通过扣件连接后,凹口实际距离:≥B+0.5MM。预留蠕变间隙。F:龙骨高度: >H,且≥ 35MM。保证龙骨与基础之间使用膨胀螺丝紧固时,膨胀螺丝可沉头处理;保证固定卡口螺钉所需长度。G:T 字型扣件上高度:1/3H ≥G≥ 1/6H ,且≥ 5MM。保证卡口的抗弯抗冲击能力。H:铺板材高度。I :T 字型扣件小宽度:≥1.5R。保证卡口的抗弯抗冲击能力。附图一卡口可以选用304#不锈钢冲压材料、ABS材料、尼龙6、尼龙 66 压铸件。扣件不得使用回收料。7) 扇型铺板或者弧型铺设部分a)必须使用实心铺板材,将每一块板材经过计算,切割成大小头均匀过渡。b)...

1、当您付费下载文档后,您只拥有了使用权限,并不意味着购买了版权,文档只能用于自身使用,不得用于其他商业用途(如 [转卖]进行直接盈利或[编辑后售卖]进行间接盈利)。
2、本站所有内容均由合作方或网友上传,本站不对文档的完整性、权威性及其观点立场正确性做任何保证或承诺!文档内容仅供研究参考,付费前请自行鉴别。
3、如文档内容存在违规,或者侵犯商业秘密、侵犯著作权等,请点击“违规举报”。

碎片内容

塑木施工验收规范平台栈道

您可能关注的文档

确认删除?
VIP
微信客服
  • 扫码咨询
会员Q群
  • 会员专属群点击这里加入QQ群
客服邮箱
回到顶部