电脑桌面
添加小米粒文库到电脑桌面
安装后可以在桌面快捷访问

非处方药药品目录3doc-关于公布第四批非处方药药品目录VIP免费

非处方药药品目录3doc-关于公布第四批非处方药药品目录_第1页
1/17
非处方药药品目录3doc-关于公布第四批非处方药药品目录_第2页
2/17
非处方药药品目录3doc-关于公布第四批非处方药药品目录_第3页
3/17
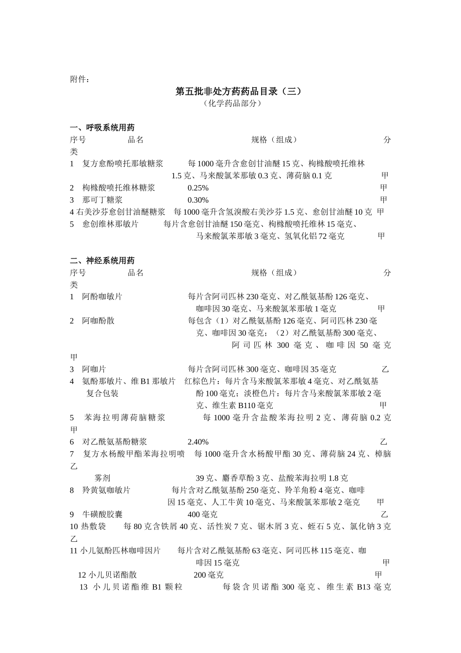
三、消化系统用药序号 药品名称 规格 分类 1 铋镁豆蔻片 每片含碱式碳酸铋 155 毫克、碳酸镁 206 毫克、颠茄 流浸膏 6 毫克、大黄粉 12 毫克、复方豆蔻酊 0.1 毫升 甲 2 复方碱式硝酸铋片 每片含碱式硝酸铋 350 毫克、碱式碳酸镁 400 毫克、碳 酸氢钠 200 毫克、大黄粉 25 毫克 甲 3 复方铝酸铋片 每片含铝酸铋 200 毫克、甘草浸膏 300 毫克、重质碳酸镁 200 毫克、碳酸氢钠 100 毫克、弗朗鼠李皮 25 毫克、茴香 10 毫克 甲 4 复方胃膜素片 每片含胃膜素 560 毫克、海螵蛸(漂)细粉 96 毫克、 莨菪流浸膏 0.032 毫升 甲 5 甘油灌肠剂 (1)60 毫升;(2)110 毫升 乙 6 鼠李铋镁片 每片含碱式硝酸铋 300 毫克、碳酸氢钠 200 毫克、碳酸 镁 400 毫克、弗朗鼠李皮 25 毫克 甲 7 维 U 颠茄铝镁片Ⅱ 每片含维生素 U50 毫克、颠茄流浸膏 2.6 毫克、氢氧 化铝 123 毫克、三硅酸镁 53 毫克 甲四、五官科用药序号 药品名称 规格 分类 1 呋麻滴鼻液 每 100 毫升含盐酸麻黄碱 10 克、呋喃西林 200 毫克、氯化钠 9 克 甲 2 复方硫酸软骨素滴眼液 每毫升含硫酸软骨素 5mg,氨基乙磺酸 1mg 乙五、皮科用药序号 药品名称 规格 分类 1 苯甲酸苄酯搽剂 每 1000 毫升含苯甲酸苄酯 250 克 乙 2 薄荷麝香草酚搽剂 每 1000 毫升含薄荷脑 15 克、樟脑 5 克、苯酚 10 克、麝香草酚 10克 乙 3 复方水杨酸苯甲酸搽剂 每 1000 毫升含水杨酸 30 克、苯甲酸 60 克、甘油适量、 月桂氮卓酮适量、薄荷脑适量 甲 4 复方水杨酸樟碘溶液Ⅱ 每 1000 毫升含水杨酸 60 克、苯甲酸 120 克、樟脑 75 克、 碘 酊 60 毫 升 、 甘 油 10 克 、 薄 荷 油 10 毫 升 甲 5 复方五倍子水杨酸搽剂 每 1000 毫升含五倍子提取物 50 克、苯甲酸 30 克、薄荷 油 15 毫升、甘油 100 毫升、水杨酸 40 克、β-萘酚 15 克、 苯 酚11 毫 升 、 70% 乙 醇 适 量 甲 6 复方氧化锌软膏 每 1000 克含氧化锌 200 克、苯酚 20 克、樟脑 54 克、水杨酸甲酯10 克 乙 7 水杨酸苯甲酸松油搽剂 每 1000 毫升含松馏油 300 毫升、苯甲酸 60 克、水杨酸 44 克 甲六、妇科用药序号 药品名称 规格 分类 1 克霉唑阴道片 (1)100 毫克;(2)150 毫克 甲七、维生...

1、当您付费下载文档后,您只拥有了使用权限,并不意味着购买了版权,文档只能用于自身使用,不得用于其他商业用途(如 [转卖]进行直接盈利或[编辑后售卖]进行间接盈利)。
2、本站所有内容均由合作方或网友上传,本站不对文档的完整性、权威性及其观点立场正确性做任何保证或承诺!文档内容仅供研究参考,付费前请自行鉴别。
3、如文档内容存在违规,或者侵犯商业秘密、侵犯著作权等,请点击“违规举报”。

碎片内容

非处方药药品目录3doc-关于公布第四批非处方药药品目录

海纳百川+ 关注
实名认证
内容提供者

热爱教学事业,对互联网知识分享很感兴趣

确认删除?
VIP
微信客服
  • 扫码咨询
会员Q群
  • 会员专属群点击这里加入QQ群
客服邮箱
回到顶部