电脑桌面
添加小米粒文库到电脑桌面
安装后可以在桌面快捷访问

PC2110工业在线PH计电子版说明书VIP免费

PC2110工业在线PH计电子版说明书_第1页
1/14
PC2110工业在线PH计电子版说明书_第2页
2/14
PC2110工业在线PH计电子版说明书_第3页
3/14
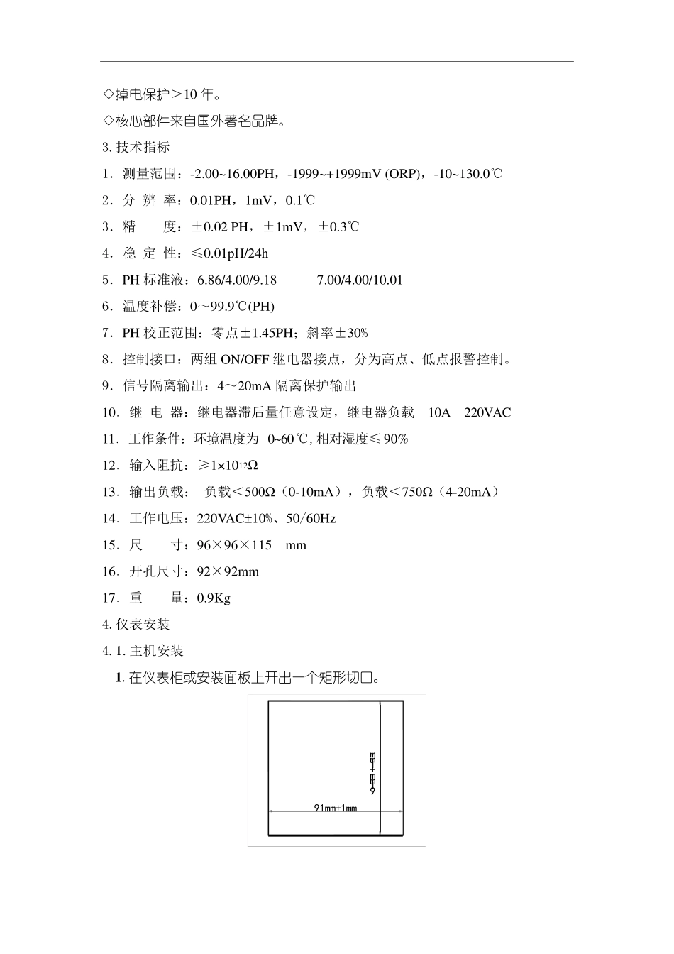
PC-2110 工 业在线中文 PH 计 注意事项  使用时请遵守本说明书之操作规程及注意事项。  在使用过程中若发现仪器工作异常或损坏请联系经销商,切勿自行修理。  为使测量更精确,仪器须经常配合电极进行标定;若您的电极购买时间已近一年或电极存在质量问题,请注意更换。  执行标定工作之前请将仪器通电预热三十分钟。  因产品更新换代,本说明书如有变动恕不另行通知。 1.产品配置 请确认您所购买的PC-2110 检测仪,包装盒是否完整,如有包装损坏或是有任何配件短缺的情形,请您尽快与经销商联系,配置如下。 标 准 配 置 ◇ PC-2110 仪表一台 ◇ PH 或 ORP 电极一支(注:一整套时含有) ◇ 紧固锁紧条两根 ◇ 用户使用说明书一本 ◇ PH 校准缓冲液药粉两包(6.86、4.00) 可 选 附 件 ◇ 电极安装支架 ◇ 电极流通杯 2.产品简介 PC-2110 是本公司自主研发的新一代智能水质检测仪,拥有专利权。具有中文菜单操作、稳定性高、重复性能优越、多功能等特点,能精确测量溶液中的PH 值、氧化还原电位(ORP)和温度值。广泛用于:环保、污水处理、火电、养殖、食品加工、印刷、冶金、制药、发酵、化工、自来水等溶液中 PH 值的在线检测。 主要特点: ◇大屏幕点阵液晶显示、中文菜单操作、多参数同时显示。 ◇自动温度补偿功能。 ◇通讯功能:具有 RS-485 通讯接口(MODBUS 协议部分兼容)(选配),可转换RS-232。4~20 mA 电流输出对应的 PH 值可以任意设定。 ◇可选配本公司上位机在线采集软件,进行数据采集和处理。 ◇记事本:PH/ORP 模式分别能存储50 个测量数据,用户可以根据需要记录测量数据。 ◇自动识别标准液,可恢复出厂设置。 ◇看门 狗 功能:确保仪表 不 会 死 机。 ◇掉电保护>10 年。 ◇核心部件来自国外著名品牌。 3.技术指标 1.测量范围:-2.00~16.00PH,-1999~+1999mV (ORP),-10~130.0℃ 2.分 辨 率:0.01PH,1mV,0.1℃ 3.精 度:±0.02 PH,±1mV,±0.3℃ 4.稳 定 性:≤0.01pH/24h 5.PH 标准液:6.86/4.00/9.18 7.00/4.00/10.01 6.温度补偿:0~99.9℃(PH) 7.PH 校正范围:零点±1.45PH;斜率±30% 8.控制接口:两组 ON/OFF 继电器接点,分为高点、低点报警控制。 9.信号隔离输出:4~20mA 隔离保护输出 10.继 电 器:继电器滞后量任意设定,继电器负载 10A 220VAC 11.工作条件:环境温度...

1、当您付费下载文档后,您只拥有了使用权限,并不意味着购买了版权,文档只能用于自身使用,不得用于其他商业用途(如 [转卖]进行直接盈利或[编辑后售卖]进行间接盈利)。
2、本站所有内容均由合作方或网友上传,本站不对文档的完整性、权威性及其观点立场正确性做任何保证或承诺!文档内容仅供研究参考,付费前请自行鉴别。
3、如文档内容存在违规,或者侵犯商业秘密、侵犯著作权等,请点击“违规举报”。

碎片内容

PC2110工业在线PH计电子版说明书

确认删除?
VIP
微信客服
  • 扫码咨询
会员Q群
  • 会员专属群点击这里加入QQ群
客服邮箱
回到顶部