电脑桌面
添加小米粒文库到电脑桌面
安装后可以在桌面快捷访问

冲压件检查标准VIP免费

冲压件检查标准_第1页
1/13
冲压件检查标准_第2页
2/13
冲压件检查标准_第3页
3/13
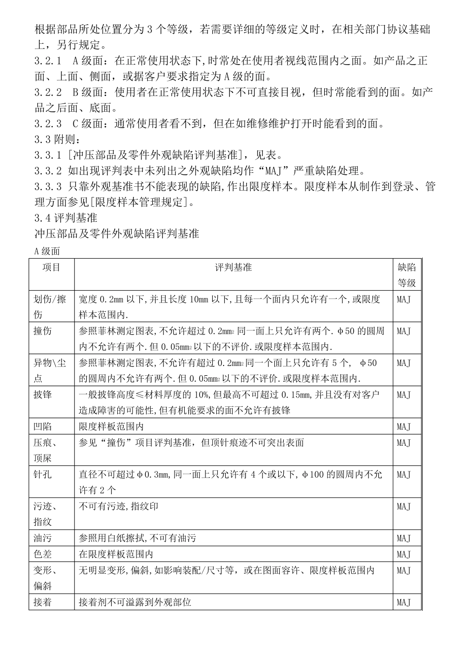
冲压件检查标准 1 .目的:确定冲压件的外观、线性尺寸、形位公差检验条件、检验手段的一般标准,指导合理、经济的进行检验与品质控制;并可指导相关工艺、检验作业指导书的制订。 2 .范围:本标准适用信发所有冲压件的外观、线性尺寸、形位公差检验控制。 3 . 外观检验 3.1 检查方法 产品及原材料的检查方法以如下条件进行目视检查,需要时可使用菲林,并可借助10倍放大镜。对所发现的外观缺陷按相应允收标准作出判定。 3.1.1 位置:检查人员的眼睛与被测对象物表面的距离:30~45cm。对测量对象表面要以垂直及45°的角度进行检查。(参照图 1) 3.1.2 照明:2X36W 白色日光灯在距离150~200cm 处发出之光亮。 3.1.3 视力:检查人员要求正常或矫正视力在 1.0 以上,且无色盲。 3.1.4 时间:不得在被测对象物上停留,必须以连续的动作进行,若发现异常时,允许不超过5 秒的停留时间作确认。 3.2 等级定义 光源图1测定对象面的目视位置与光源 垂直的面与光源 平 行的面光源 根 据 部 品 所 处 位 置 分 为 3 个 等 级 , 若 需 要 详 细 的 等 级 定 义 时 , 在 相 关 部 门 协 议 基 础上 , 另 行 规 定 。 3.2.1 A 级 面 : 在 正 常 使 用 状 态 下 ,时 常 处 在 使 用 者 视 线 范 围 内 之 面 。 如 产 品 之 正面 、 上 面 、 侧 面 , 或 据 客 户 要 求 指 定 为 A 级 的 面 。 3.2.2 B 级 面 : 使 用 者 在 正 常 使 用 状 态 下 不 可 直 接 目 视 , 但 时 常 能 看 到 的 面 。 如 产品 之 后 面 、 底 面 。 3.2.3 C 级 面 : 通 常 使 用 者 看 不 到 , 但 在 如 维 修 维 护 打 开 时 能 看 到 的 面 。 3.3 附 则 : 3.3.1 [冲 压 部 品 及 零 件 外 观 缺 陷 评 判 基 准 ], 见 表 。 3.3.2 如 出 现 评 判 表 中 未 列 出 之 外 观 缺 陷 均 作 “ MAJ” 严 重 缺 陷 处 理 。 3.3.3 只 靠 外 观 基 准 书 不 能 表 现 的 缺 陷 ,作 出 限 度 样 本 。 限 度 样 本 从 制 作 到 登 录 、 管理 方 面 参 见 [限 度 样 本 管 理 规 定 ]。 3.4 评 判 基 准 冲 压 部 品 及 零 件 外 观 缺 陷 评...

1、当您付费下载文档后,您只拥有了使用权限,并不意味着购买了版权,文档只能用于自身使用,不得用于其他商业用途(如 [转卖]进行直接盈利或[编辑后售卖]进行间接盈利)。
2、本站所有内容均由合作方或网友上传,本站不对文档的完整性、权威性及其观点立场正确性做任何保证或承诺!文档内容仅供研究参考,付费前请自行鉴别。
3、如文档内容存在违规,或者侵犯商业秘密、侵犯著作权等,请点击“违规举报”。

碎片内容

冲压件检查标准

确认删除?
VIP
微信客服
  • 扫码咨询
会员Q群
  • 会员专属群点击这里加入QQ群
客服邮箱
回到顶部