电脑桌面
添加小米粒文库到电脑桌面
安装后可以在桌面快捷访问

地下建筑结构总复习VIP免费

地下建筑结构总复习_第1页
1/7
地下建筑结构总复习_第2页
2/7
地下建筑结构总复习_第3页
3/7
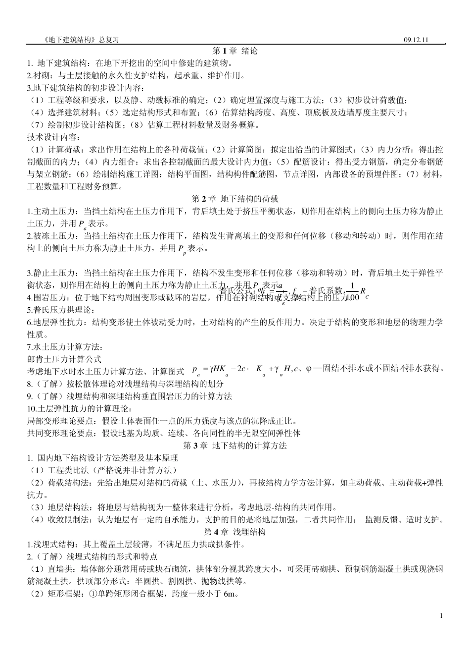
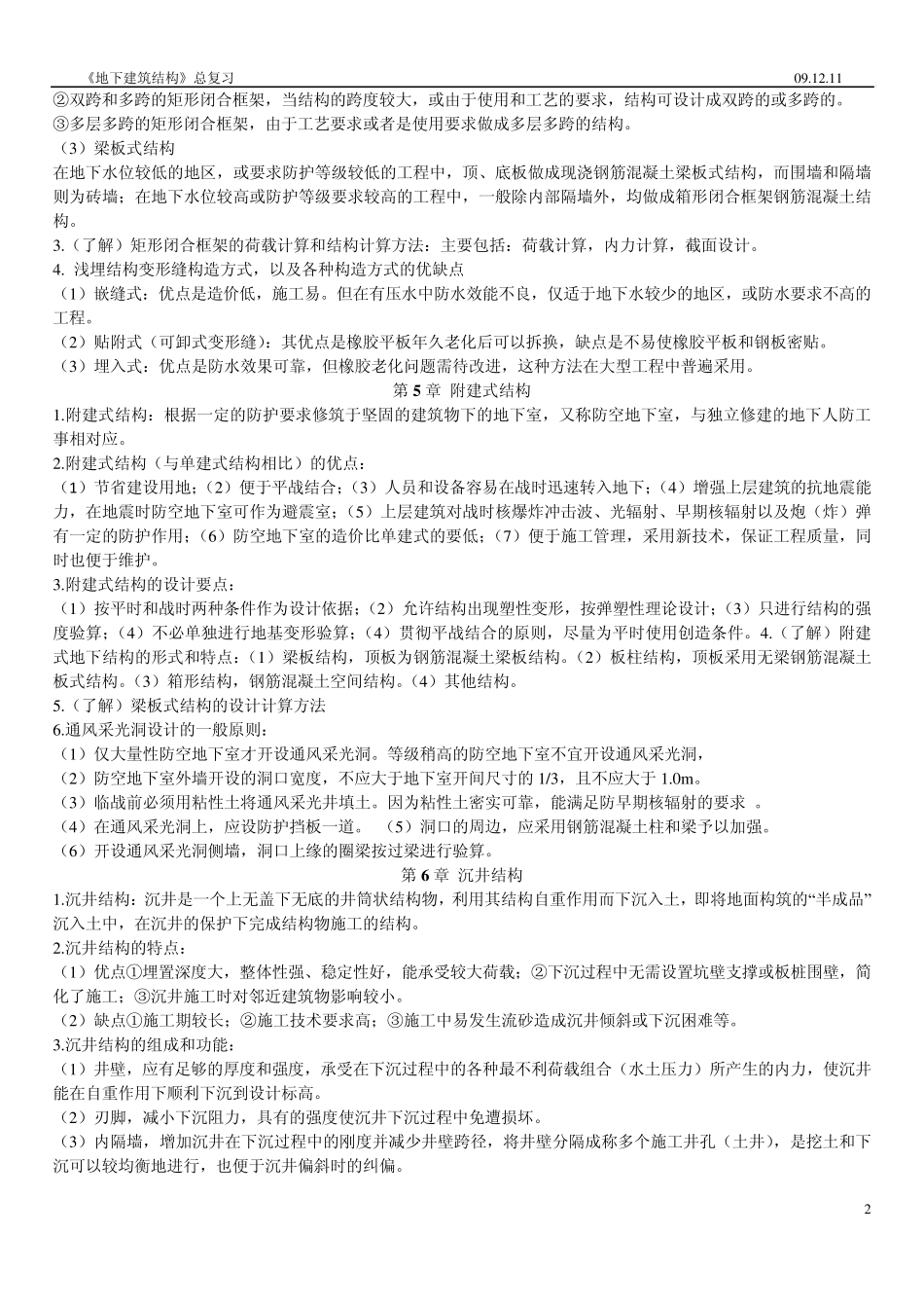
《地下建筑结构》总复习 09.12.11 1 第 1 章 绪论 1. 地下建筑结构:在地下开挖出的空间中修建的建筑物。 2.衬砌:与土层接触的永久性支护结构,起承重、维护作用。 3.地下建筑结构的初步设计内容: (1)工程等级和要求,以及静、动载标准的确定;(2)确定埋置深度与施工方法;(3)初步设计荷载值; (4)选择建筑材料;(5)选定结构形式和布置;(6)估算结构跨度、高度、顶底板及边墙厚度主要尺寸; (7)绘制初步设计结构图;(8)估算工程材料数量及财务概算。 技术设计内容: (1)计算荷载:求出作用在结构上的各种荷载值;(2)计算简图:拟定出恰当的计算图式;(3)内力分析:得出控制截面的内力;(4)内力组合:求出各控制截面的最大设计内力值;(5)配筋设计:得出受力钢筋,确定分布钢筋与架立钢筋;(6)绘制结构施工详图:结构平面图,结构构件配筋图,节点详图,内部设备的预埋件图;(7)材料,工程数量和工程财务预算。 第 2 章 地下结构的荷载 1.主动土压力:当挡土结构在土压力作用下,背后填土处于挤压平衡状态,则作用在结构上的侧向土压力称为静止土压力,并用 Pa 表示。 2.被冻土压力:当挡土结构在土压力作用下,结构发生背离填土的变形和任何位移(移动和转动)时,则作用在结构上的侧向土压力称为静止土压力,并用 Pp 表示。 3.静止土压力:当挡土结构在土压力作用下,结构不发生变形和任何位移(移动和转动)时,背后填土处于弹性平衡状态,则作用在结构上的侧向土压力称为静止土压力,并用 P0 表示。 4.围岩压力:位于地下结构周围变形或破坏的岩层,作用在衬砌结构或支撑结构上的压力。 5.普氏压力拱理论: 6.地层弹性抗力:结构变形使土体被动受力时,土对结构的产生的反作用力。决定于结构的变形和地层的物理力学性质。 7.水土压力计算方法: 郎肯土压力计算公式 考虑地下水时水土压力计算方法、计算图式 8.(了解)按松散体理论对浅埋结构与深埋结构的划分 9.(了解)浅埋结构和深埋结构垂直围岩压力的计算方法 10.土层弹性抗力的计算理论: 局部变形理论要点:假设土体表面任一点的压力强度与该点的沉降成正比。 共同变形理论要点:假设地基为均质、连续、各向同性的半无限空间弹性体 第 3 章 地下结构的计算方法 1. 国内地下结构设计方法类型及基本原理 (1)工程类比法(严格说并非计算方法) (2)荷载结构法:先给出地层对结构的荷载(土、水压力),...

1、当您付费下载文档后,您只拥有了使用权限,并不意味着购买了版权,文档只能用于自身使用,不得用于其他商业用途(如 [转卖]进行直接盈利或[编辑后售卖]进行间接盈利)。
2、本站所有内容均由合作方或网友上传,本站不对文档的完整性、权威性及其观点立场正确性做任何保证或承诺!文档内容仅供研究参考,付费前请自行鉴别。
3、如文档内容存在违规,或者侵犯商业秘密、侵犯著作权等,请点击“违规举报”。

碎片内容

地下建筑结构总复习

您可能关注的文档

确认删除?
VIP
微信客服
  • 扫码咨询
会员Q群
  • 会员专属群点击这里加入QQ群
客服邮箱
回到顶部