电脑桌面
添加小米粒文库到电脑桌面
安装后可以在桌面快捷访问

水镁石粉旋转闪蒸干燥机,水镁石粉干燥机,水镁石粉烘干设备VIP免费

水镁石粉旋转闪蒸干燥机,水镁石粉干燥机,水镁石粉烘干设备_第1页
1/4
水镁石粉旋转闪蒸干燥机,水镁石粉干燥机,水镁石粉烘干设备_第2页
2/4
水镁石粉旋转闪蒸干燥机,水镁石粉干燥机,水镁石粉烘干设备_第3页
3/4
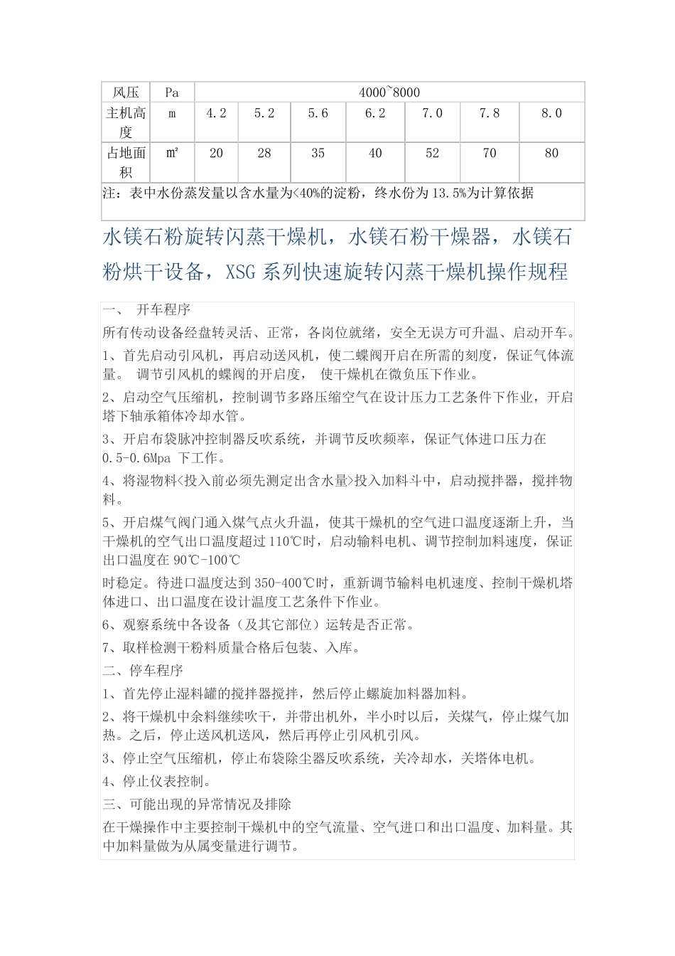
水镁石又名氢氧镁石(Brucite)Mg(OH)2。硬度: 2.5。是单晶体呈厚板状,常见者为片状集合体;有时成纤维状集合体,称为纤水镁石(nemalite)或水镁石石棉。水镁石还常形成方镁石的假象。颜色: 白至淡绿色,含有锰或铁者呈红褐色。水镁石的颜色变化取决于混入物的含量,如含铁、锰杂质的变种呈现黄色或褐红色。 水镁石粉旋转闪蒸干燥机,水镁石粉干燥器,水镁石粉烘干设备,XSG 系列快速旋转闪蒸干燥机是发展早、应用最广泛的干燥机型之一,在国内也称旋流干燥机或旋转快速干燥机。闪蒸干燥机有机地结合了流化、旋流、喷动、粉碎、分级技术、是流化技术、旋流技术、喷动技术及对流传热技术的优化组合,设备的技术含量高,适用于膏糊状、颗粒状、滤饼状及泥浆状物料的干燥。闪蒸干燥机具有热效率高、干燥时间短、节能效果好等优点。对膏糊状物料可直接干燥制成粉状干燥产品,节省了干燥前预处理,干燥后粉碎、筛分等工序。由于干燥速度快,物料受热时间短,不易破坏干燥物料的组分,特别有利于对热敏性物料的干燥。干燥过程全封闭,无杂质混入,成品质量高,操作环境好。目前,闪蒸干燥机已根据不同的物料设计出了多种机型,并形成了系列产品,在化工、制药、轻工、食品、矿业等行业的应用越来越广泛。136.一611.二988 水镁石粉旋转闪蒸干燥机,水镁石粉干燥器,水镁石粉烘干设备,XSG 系列快速旋转闪蒸干燥机设备特点: 1、干燥室底部设置内锥体结构,使干燥器气体流通截面积自下而上不断交大,底部气速相对较大,上部气 >速相对较小,从而保证了下部的大颗粒处于流化状态的同时,上部的小颗粒也处于流化状态。内锥体结构还缩短了搅拌轴悬臂部分的长度,从而增加了运转的可靠性。另外,这一结构可以有效防止轴承在高温区工作的恶劣状态,从而延长了轴承的使用寿命。 2、搅拌齿上设置刮板。物料在被搅抖齿旋转粉碎的同时,又被抛向器壁,粘在壁面上,如果不及时将粘在 器壁上的物料刮下,则会出现严重“结疤“现象,导致不能正常操作。搅拌齿上安装刮板,可以保证在物料与器壁粘结牢固前,将其剥落。 3、干燥室顶部设置分级环。其作用主要是将颗粒较大、还没有干燥的物料分离挡下,继续进行干燥,从而 保证满足产品粒度分布窄、湿含量均匀一致的要求。 4、锥底热风入口处设置冷却夹套。热风开始与物料接触处,温度很高,一般接近热空气的温度,远远高于 床层中的温度,操作中难免出现少部分物料在环隙附近粘结,停留时间过长,从而导致...

1、当您付费下载文档后,您只拥有了使用权限,并不意味着购买了版权,文档只能用于自身使用,不得用于其他商业用途(如 [转卖]进行直接盈利或[编辑后售卖]进行间接盈利)。
2、本站所有内容均由合作方或网友上传,本站不对文档的完整性、权威性及其观点立场正确性做任何保证或承诺!文档内容仅供研究参考,付费前请自行鉴别。
3、如文档内容存在违规,或者侵犯商业秘密、侵犯著作权等,请点击“违规举报”。

碎片内容

水镁石粉旋转闪蒸干燥机,水镁石粉干燥机,水镁石粉烘干设备

精品文库+ 关注
实名认证
内容提供者

该用户很懒,什么也没介绍

相关文档

确认删除?
VIP
微信客服
  • 扫码咨询
会员Q群
  • 会员专属群点击这里加入QQ群
客服邮箱
回到顶部