电脑桌面
添加小米粒文库到电脑桌面
安装后可以在桌面快捷访问

整流电路教案VIP免费

整流电路教案_第1页
1/9
整流电路教案_第2页
2/9
整流电路教案_第3页
3/9
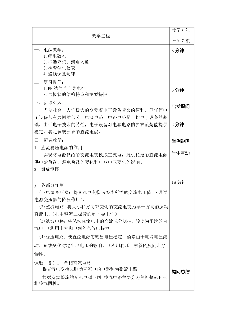
《 单 相 整 流 电 路 》 教 案 课题名称:单 相 整 流 电 路 教学目的:通 过 本 节 内 容 的 学 习 , 首 先 对 直 流 稳 压 电 源 有 一 个 整体 的 动 态 了 解 , 然 后 讨 论 单 相 整 流 电 路 基 本 结 构 、工作原理的 分析、主要参数的 计算及整 流 器件的 选用。 教学目标: 掌握直 流 稳 压 电 源 各部分组成、作用;单 相 整 流 电 路的 组成, 工作原理及简单 计算;整 流 二极管的 选择; 能力目标:培养分析问题(电 路 结 构 、原理), 讨 论结 果, 同学 间的 交流 、团队协作精神。 教学重点:1. 直 流 稳 压 电 源 的 四部分组成; 2. 单 相 桥式整 流 电 路 的 工作原理。 教学难点:单 相 桥式整 流 电 路 的 工作原理、输出计算及整 流 二极管的 选择。 课程类型:教 授课(PPT) 教学方法:讲授、提问、实验演示相 结 合 课 时:2学 时 教学过程: 1.组织教 学 2.复习 提问 3.引入新课 4.讲授新课 5.提问 6.课结 7.布置作业 教学分析:从教 材的 组织内 容 看, 本 节 内 容 学 生比较容 易理解 与掌握。在学 习 新知识前, 需复习 二极管的 单 向导电 性和正弦交流 电 的 画法。在讲解 单 相 桥式整 流 电 路 时,可根据学 生已掌握的 半波整 流 原理, 运用行为引导型教 学 方法, 让学 生分组讨 论 , 并展示出分组分析工作过 程的 结 果。 教学反思:通 过 本 节 课 的 学 习 , 使 了 解 了 直 流 电 源 的 方 框 图 和 各部 分 的 作 用 , 大 部 分 同 学 们 掌 握 了 单 相 整 流 电 路 基 本结 构 、工作 原理的 分 析、主要参数的 计算及整 流 器件的 选用 。但有少数同 学 对工作 原理的 分 析及整 流 器件的 选用 还没有完全掌 握 。希望老师课 下进行辅导, 同学 们 加强练习 , 以便加深理解 。 教 学 进 程 教 学 方 法 时 间 分 配 一 、 组 织 教 学 : 1.师 生 致 礼 2.考 勤 登 记 、 清 点 人 数 3.检 查 学 生 仪 表 4.整 顿 课 堂 纪 律 二 、 复 习 提 问 : 1.PN 结 的 单 向 导 电 性 2.二 极 管 的 结 构 特 点 和 主 要 特 性 三 、...

1、当您付费下载文档后,您只拥有了使用权限,并不意味着购买了版权,文档只能用于自身使用,不得用于其他商业用途(如 [转卖]进行直接盈利或[编辑后售卖]进行间接盈利)。
2、本站所有内容均由合作方或网友上传,本站不对文档的完整性、权威性及其观点立场正确性做任何保证或承诺!文档内容仅供研究参考,付费前请自行鉴别。
3、如文档内容存在违规,或者侵犯商业秘密、侵犯著作权等,请点击“违规举报”。

碎片内容

整流电路教案

您可能关注的文档

确认删除?
VIP
微信客服
  • 扫码咨询
会员Q群
  • 会员专属群点击这里加入QQ群
客服邮箱
回到顶部