电脑桌面
添加小米粒文库到电脑桌面
安装后可以在桌面快捷访问

图书馆学概论复习VIP免费

图书馆学概论复习_第1页
1/25
图书馆学概论复习_第2页
2/25
图书馆学概论复习_第3页
3/25
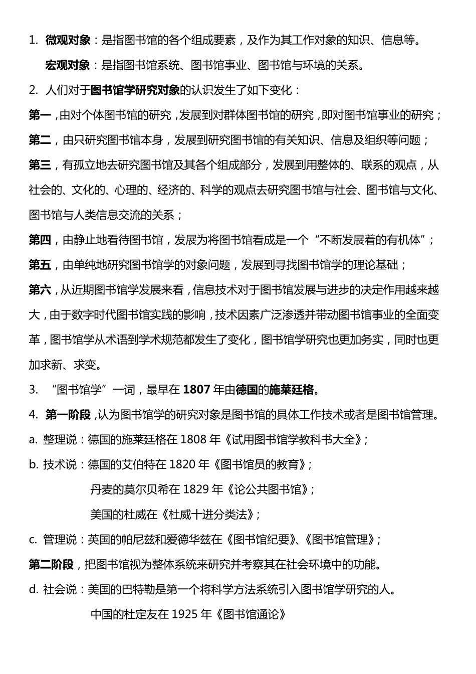
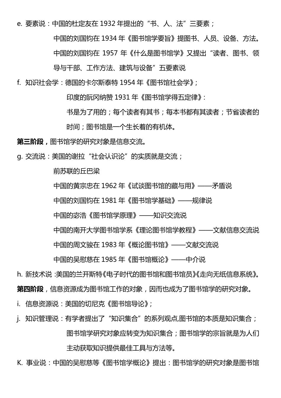
1. 微 观 对 象 : 是 指 图 书 馆 的 各 个 组 成 要 素 , 及 作 为 其 工 作 对 象 的 知 识 、 信 息 等 。 宏 观 对 象 : 是 指 图 书 馆 系 统 、 图 书 馆 事 业 、 图 书 馆 与 环 境 的 关 系 。 2. 人 们 对 于 图 书 馆 学 研 究 对 象 的 认 识 发 生 了 如 下 变 化 : 第 一, 由 对 个 体 图 书 馆 的 研 究 , 发 展 到 对 群 体 图 书 馆 的 研 究 , 即 对 图 书 馆 事 业 的 研 究 ; 第 二, 由 只 研 究 图 书 馆 本 身 , 发 展 到 研 究 图 书 馆 的 有 关 知 识 、 信 息 及 组 织 等 问 题 ; 第 三, 有 孤 立 地 去 研 究 图 书 馆 及 其 各 个 组 成 部 分 , 发 展 到 用 整 体 的 、 联 系 的 观 点 , 从社 会 的 、 文 化 的 、 心 理 的 、 经 济 的 、 科 学 的 观 点 去 研 究 图 书 馆 与 社 会 、 图 书 馆 与 文 化 、图 书 馆 与 人 类 信 息 交 流 的 关 系 ; 第 四, 由 静 止 地 看 待 图 书 馆 , 发 展 为 将 图 书 馆 看 成 是 一 个 “不断发 展 着的 有 机体 ”; 第 五, 由 单纯地 研 究 图 书 馆 学 的 对 象 问 题 , 发 展 到 寻找图 书 馆 学 的 理 论基础; 第 六, 从 近期图 书 馆 学 发 展 来看 , 信 息 技术对 于 图 书 馆 发 展 与 进步的 决定作 用 越来越大, 由 于 数字时代图 书 馆 实践的 影响, 技术因素 广泛渗 透 并 带 动 图 书 馆 事 业 的 全 面 变革 , 图 书 馆 学 从 术语 到 学 术规 范 都 发 生 了 变 化 , 图 书 馆 学 研 究 也 更 加 务 实, 同 时也 更加 求 新 、 求 变 。 3. “图 书 馆 学 ”一 词 , 最 早 在 1807 年 由 德国的 施莱廷格。 4. 第 一阶段,认 为 图 书 馆 学 的 研 究 对 象 是 图 书 馆 的 具 体 工 作 技术或 者 是 图 书 馆 管 理 。 a. 整 理 说 : 德 国 的 施 莱 廷 格 在 1808 年 《 试 用 图 书 馆 学 教 科 书 大全 》 ; b. 技术...

1、当您付费下载文档后,您只拥有了使用权限,并不意味着购买了版权,文档只能用于自身使用,不得用于其他商业用途(如 [转卖]进行直接盈利或[编辑后售卖]进行间接盈利)。
2、本站所有内容均由合作方或网友上传,本站不对文档的完整性、权威性及其观点立场正确性做任何保证或承诺!文档内容仅供研究参考,付费前请自行鉴别。
3、如文档内容存在违规,或者侵犯商业秘密、侵犯著作权等,请点击“违规举报”。

碎片内容

图书馆学概论复习

小辰3+ 关注
实名认证
内容提供者

出售各种资料和文档

确认删除?
VIP
微信客服
  • 扫码咨询
会员Q群
  • 会员专属群点击这里加入QQ群
客服邮箱
回到顶部