营销业务流程图 → → → → ↘ ↓ ↓↑ ↖现结 ← ↙有账期营销人员进行产品销售或项目开发工作商务部协助营销人员进行询价、报...
三岔河镇金星小学“营养餐工程”鲜奶、鸡蛋供应流程图供应商验 收储 存 加 工 垃圾回收 学生食用 分 发 鲜奶品牌:伊利厂家:西安...
药品采购流程图药库管理员生成采购申请责任人:药库管理员工作要求: 1 、严格遵守药品采购管理制度;2 、严格履行药品采购申请程序;3...
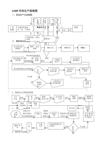
GMP 车间生产流程图一、药品生产主流程图:二、物料供应流程图: 1、定点供应商确认流程图: 供应商的质检报告 供应商基本 请验单 物料...
化学药品新药研制流程:化学药品仿制药的申报程流程:
新药、仿制药的报批(一)一、报省局所有讨论工作完成(有合格的样品、完整原始记录),带一套资料报往省局。[其中资料有:注册申请表(注册申...
受权人签发沟通函反馈到投诉人或药监部门药品召回程序流程图(一级 24h 内)(二级 48h 内) NO (Ⅲ级 72h 内)YES(二级 3 日内...
目录目录.............................................................................................................................
四查十对操作流程 调剂差错管理流程 严 重 事 件查处方查 配 伍 禁忌查药品发药人员对 姓 名 、年 龄 , 并交 待 用 法及...
药剂科工作流程图西药库工作流程图西药库药品计划有疑问医药公司药品采购验收、入库药品会计药库不合格药品门诊西药房药房计划科主任复核院...
茅台酒生产工艺流程图第 1 轮(下沙) 第 2 轮(糙沙) 第 3 轮蒸酒蒸料70% 整粒高粱30% 粉碎高粱加热水调料出甑酒醅加水冷却堆...
Pre2catch the butterfly;take photos;play KongFuOk,everybody,look at me carefully.guess,what am I doing? Greet.catch th...
动手查资料:查“高分子化工”方面资料了解苯乙烯作为高聚物合成的单体,地位如何? 课题:乙苯脱氢生产苯乙烯 授课内容:● 乙苯脱氢生...
灸法操作规程灸法就是用艾绒做成艾柱或艾条,点燃后在穴位或患处熏灸,借助温热性和药物作用,以温通经络,调和气血,燥湿祛寒,回阳救逆,消...
艾条灸操作流程图 ← ↓ → ↓ ← ↓ → ← ↓ → ↓ ← ↓ → 评估主要临床表现、既往史、艾条施灸部位的皮肤情况、对痛苦...
自来水厂工艺流程概述 自来水厂工艺流程图现在人们谈到饮用自来水 会“心有余悸”,主要是因为害怕自来水生产过程中未能除尽水中的杂质及...
PLC 工业污水处理控制流程1 工业污水处理系统的工作原理1。1 控制系统总体框图PLC 为核心控制器,通过检测操作面板按钮的输入、各类传感...
自动排痰机操作流程图遵照医嘱,评估病人选择合适的叩击头摆放正确体位设定频率和治疗时间振动叩击治疗无效咳嗽实行其它治疗方法有效咳嗽引...
功能自动化测试流程解析本流程是描述软件功能自动化测试过程中的步骤、内容与方法,明确各阶段的职责、活动与产出物.1流程图2流程说明2.1 ...
脓毒症和脓毒性休克治疗流程一、诊断脓毒症 3.0 定义:宿主对感染的反应失控导致危及生命的器官功能衰竭脓毒症休克:指脓毒症患者尽管充分...

