旅游景区运营法律实务一、概述(一)旅游景区旅游景区,就是指具有吸引国内外游客前往游览得明确得区域场所,能够满足游客游览观光,消遣娱...
XX 有限公司 XX 景区管理制度汇编编制: 审核:确认:签发日期:备注: 目 录第一章 总则 …………………………………………………...
考勤与休假管理制度 (试行版)目录第一章 总则 .............................................................3 ddXVZ5F。第二章 ...
旅游景区是提供旅游设施与旅游服务的独立管理区,旅 游的季节性与旅游时间的集中性在旅游景区表现的极为突 出。尤其在节假日、“黄金周”...
景 区 服 务 礼 仪景区越大,但是旅游服务水平确没有相对跟上,很多时候游客对景区的不满,除了硬件之外,往往都是工作人员个人问题,...
旅游景区文化建设方案景区文化建设是一项长期工作,既要坚持,又要出新,天长地久,潜移默化,教育人,塑造人的功效自然会被人们所认识。开...
旅游市场营销作业模板—— (榆林)XXX 景区营销策划书 设计人员: 编号:(学号) 日期: 目录(榆林)XXX 景区简介 (榆林)XXX 景区...
旅游景区物业应急处理预案一、突发事件处理标准作业规程1.0 目的法律规范秩序维护部处理突发事件的程序(火警、火灾除外),提高对突发事...
旅游景区开发运营模式总结1. 流量型模式追求最大的游客容量,而游客的消费次数相对较低。此种模式对刚起步的景区是解决资金不足有着很好的...
旅游景区质量等级的划分与评定 Standard of rating for quality of tourist attractions2025-10-28 发布 2025-01-01 实施中...
旅游景区清扫保洁服务内容及要求1.管理职责:清扫保洁质量达到《深圳市环境卫生管理作业标准》和有关要求,统筹全岛清扫保洁,确保环境洁净...
旅游景区游客中心岗位服务法律规范 一、职业道德 爱国爱企自尊自强 遵纪守法敬业爱岗 公私分明诚实善良 克勤克俭宾客至上 热情大度清...
旅游景区工作总结暨工作计划关键点 (本文为 WORD 格式,下载后可修改) xx 旅游区年工作总结暨 年工作计划关键点 年 xx 旅游区在市...
旅游景区导游劳动合同书 甲方:名称: 乙方: 年龄: 文化程度: 籍贯: 省 市 县 (区)乡 (街办) 现住址: 身份证号码: 导游...
旅游景区安保服务的内容及标准1. 服务内容:根据“预防为主、防消结合”的工作方针,统筹全 岛安全保卫管理,确保安全管控到位、运行秩序...
旅游景区安全保卫管理制度第一章总则第 条目的为了确保企业财产不受损失,保障员工的劳动安全,维护企业正常生产,工作和生活秩序,特制定...
附件二:旅游景区容量测算参考方法(试 行)1、南京市旅游景区容量测算原则(1)有效保护原则:通过旅游容量得测算与对客流得调控,实现对...
第一章 保安组组织构造与基本职能一、保安组组织构造与基本事务图二、岗位设置图注:1、根据景区工作需要配置保安人员。2、根据保安人员数...
旅游景区办公及接待区物业管理服务内容及标准负责现有岛内办公区域、岛夕卜办公区域、南沙营区域及部分其他 建筑区域等的综合物业管理服务...
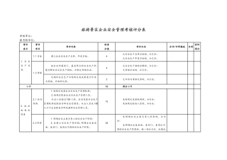
旅游景区企业安全管理考核评分表考核单位:被考核单位:考评类目考评项目考评内容标准分值考评办法自评/评审描述空项实际得分1. 安 全生...

