公务员考核量化测评原则内容要素分值等次要素原则成果德15分政治思想5(优)认真贯彻执行党和国家的方针、政策,模范遵守国家法律、法规和...
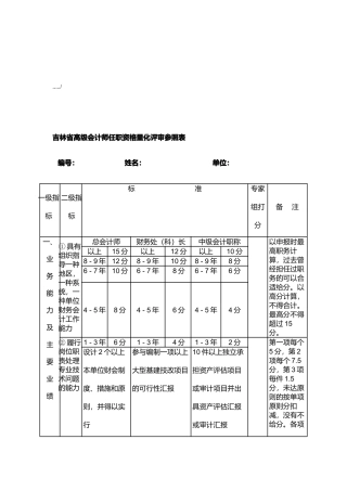
...../吉林省高级会计师任职资格量化评审参照表 编号: 姓名: 单位: 一级指标二级指标 标 准专家组打分 备注一、业务能力及主要业...
宝安区民办学校校长考核量化评分表单位: 姓名: 日期: 年 月 日测 评 内 容5 分4 分3 分2 分1 分小计德1贯彻执行教育方针、...
校长绩效考核量化记分表单位: 被考核对象: 考 核内容考 核要点权重考核要求考核量标得分工作量(25%)行 政工作20仔细贯彻执行上级政...
城关小学艺术教师考核量化评价实行细则为全面贯彻《国家中长期教育改革和发展规划纲要(-)》及省、市、县“十二五”规划,深入规范办学行...
最全人力资源管理的量化指标及公式一,中文摘要本讨论旨在探究与人力资源管理效能相关之量化指标,并尝试以学者专家之建议筛选出重要量化指标...
唐山师范学院晋升专业技术职务量化考核表(一)一级指标二级指标考 核 内 容分数标准系部评分学校核分备注工作表现14 分现时表现 5分...
第 23 章 酒店宾馆绩效考核全案23.1 前厅部关键绩效考核指标序号KPI 指标考核周期指标定义/公式资料来源1客房营业额月/季/年度考核期...
新产品概念开发量化管理一、什么是新产品概念开发 ,新产品概念与新产品创意的区别 ,二、为什么要做新产品概念开发 ,三、如何进行新产品...
微山经济开发区春蕾小学文件微开春字[2024 ]8 号关于印发《教职工考勤量化及岗位管理规定(暂行)》的通知各处、室、园:为加强学校内部管...
五月花中小学教研组长工作职责及量化考核细则教学讨论工作是学校教学工作的基础,也是现代教育的重要特征.学校教研组是各学科老师开展教学讨...
三明市陈景润实验小学 20 -20 学年老师绩效考核量化评分表姓名: 职称: 任教学科: 组别: 年 月 日评价指标评价要素自评 互评校...
新华南路小学老师综合考核量化表2024——2024 学年度一级指标二级指标考核要点分值自评得分组评得分一、徳20分(一)政治态度5 分1、 拥...
砖井镇学区老师绩效工资考核分配办法(讨论稿)为了全面贯彻落实科学进展观,全面贯彻落实教育局教育工作会议精神,法律规范教学行为,强化...
老师日常工作量化考核表内容具体内容应得分实得公晨检活动1.接待幼儿热情并使用文明用语。12.晨间活动组织有序。13.晨检到位,做好相应记录...
老师教学常规量化考核细则教学质量是学校进展的生命线.为了进一步加强教学常规管理,进一步法律规范老师的教学行为,不断提高老师的教育教...
老师教学成绩量化考核方案为进一步调动老师的教学积极性,提高我校的整体教学质量,更加科学、合理、全面地评估老师的教学工作。根据县教育...
老师教学常规量化考核细则教学质量是学校进展的生命线。为了进一步加强教学常规管理,进一步法律规范老师的教学行为,不断提高老师的教育教...
老师教学常规量化考核细则(草)老师业务量化考评细则如下:考核原则:公正、公开、公平。考核对象:全体任课老师。考核方式:实行日积累、周统...
注:常规检查方法:书院街小学老师教学常规工作考核量化评分细则学校(盖章) 被考核老师姓名: 督查人员(签名): 2024 年春项目评分...

