苏教版小学数学四年级数学(下册)电子备课执教:沈章勇第一单元:乘法第一部分:单元分析:一、教学内容本单元教学三位数乘两位数,这是在...
《春夜喜雨》改写的小故事夜晚,小雨从天而降,绵绵不断地下着。 杜甫坐在窗户边上,欣赏着这场及时雨。他心想:啊,多么及时的一场春雨呀...
教 学 计 划 表(2010----- 2011 第一学期)姓 名苏兰慧任教学科语文任教班级10 电子.数控班周课时数10学期课时数180所用教材语文...
摘 要:纺织业是中国重要的传统支柱产业,中国同时是世界上最大的纺织品生产和出口国,纺织品出口的持续稳定增长对保证中国外汇储备、国际...
天津市农业信息网站项目需求文档修订记录日期版本章节修订说明作者2010062601常连城目录第 1 章. 需求概述...............................
兰州一中 2010—2011 学年下期高二年级期中考试参考答案一、选择题(每题 4 分,共 40 分)题号12345678910选项CDAAABDCBD11.(每空 2...
<<乌塔>>说课稿一、说教材《乌塔》是人教版义务教育课程标准实验教科书小学语文四年级上册的一片略读课文。课文主要讲了一个十四岁的德国女...
第二章 使用习惯与态度研究第一节 概述一、何谓使用习惯与态度研究消费习惯是指人们对于某类商品或某种品牌长期维持的一种消费需要,它是...
《不做教书匠》读后感王晓琴 捧起管建刚老师撰写的《不做教书匠》一书,“做一个有方向感的教师、做一个有约束感的教师、做一个有责任感的...
内容简介 骆驼祥子祥子老家在乡间,十八岁时,父母去世,他便跑到北平来赚钱谋生。带着乡间小伙子的健壮、木讷、勤快与诚实,卖力气换饭吃...
初中语文阅读教学问题设计的研究调查问卷(学生卷) 各位同学:你们好!我们正在对初中语文阅读教学问题设计开展调查研究,为更好地了解语...
教学案例实录:角色游戏开始了,赵歌和盛佳敏穿起了理发师的白大褂,做好了准备工作,迎接顾客的到来。他们把该做的准备都做好了,还不见一...
验证总计划方针:通过验证确立控制生产过程的运行标准,通过对已验证状态进行监控,控制整个工艺过程,确保质量,并不断通过验证、建标、监...
ACTION 行动(购买)ATTENTION 注意INTEREST 兴趣DISIRE 要求第二阶段第三阶段第四阶段第一阶段第五章 广告研究第一节 广告研究的有...
2012 年第 7 期(总第 99 期)文稿保监会进一步完善保险中介市场准入机制 为进一步贯彻落实全国保险监管工作会议精神,完善保险中介...
浅析酒店人力资源的潜质管理_人力资源管理论文-毕业论文作者:网络收集下载前请注意:1:本文档是版权归原作者所有,下载之前请确认。2:如...
关于杰姆斯重要电子数据安全管理技术解决方案[关键字]山丽防水墙、泄密途径、服务器、工作站、加密、解密、资质、产品功能、部署邮件、IM ...
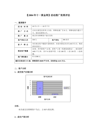
【2004 年十一黄金周】活动推广效果评估一、重要数字活 动 时 间10 月 1 日——10 月 7 日推 广 方 式点对点派发宣传单 2 ...
行政部工作实用图表5.1 公司前台来访客人登记表公司前台来访客人登记表,如表 5-1 所示。表 5-1 公司前台来访客人登记表 年 月 日...
2015 年消防工程师消防安全技术实务知识点:消防给水设施作者: 来源: 日期:2015-07-22 19:53:40 人气:37 加入收藏 评论:0 标签...

