小学美术第三期作业评分标准制定人:伍海军 罗敬萍 抄袭程度(40 分)试卷分析(30 分)语言、语句(10 分)字数(20 分)全部抄袭(...
初中美术第三期作业评分标准制定人:伍海军 张晓梅 抄袭程度(40 分)试卷分析(30 分)语言、语句(10 分)字数(20 分)全部抄袭(...
高中美术第三期作业评分标准制定人:伍海军 刘道学 抄袭程度(40 分)试卷分析(30 分)语言、语句(10 分)字数(20 分)全部抄袭(...
班级管理评分细则一、指导思想为了强化班级管理制度,提升班级管理水平。为了着重培养同学们的集体精神。本着公平,平等的原则,特制订此班...
2014-2015 学年度武汉市部分学校九年级调研测试语文试题参考答案及评分细则 一、(共 12 分,每小题 3 分)1. B(陶冶 鄙薄 bó)...
作文评分标准一类卷( 60—55 ),符合题意,立意深刻、新颖,思想健康,中心突出,有自己的生活体验,感情真切,内容丰富,结构合理,语...
四龙实验小学班主任工作考核评分细则一、常规考核系列(每项满分 10 分,最后取平均分。)1、班主任计划、总结,德育导师记录表等文字材...
类风湿关节炎 ( 含各种评分标准 ) 课件目录contents• 类风湿关节炎概述• 类风湿关节炎的评分标准• 类风湿关节炎的治疗方法• 类...
春季校运会期间安全、卫生、纪律方面的评分规则1、安全方面:(3 分)(1)运动会期间各班应教育学生做好各项安全防范工作。(2)校运会期...
心理年龄测试量表及评分标准心理年龄测试量表及评分标准 1.下决心做某事后便小别大做:A.是。B.介于是、否之间C.否 c2.往往凭经验办...
腹腔穿刺术考核评分表考生姓名:所在科室:评分:患者姓名:住院号:病案号:床号:评分项目评分细则满分扣分准备阶段(20分) 准备用物检查...
精品welcome “星汇广场”项目销售案场物业服务质量考核评分一、考核目的:为了提升星汇广场项目整体服务水平,进一步加强对案场物业服务...
哮喘控制的评估 (5 ~11 岁) (NAEPP 2007,美国哮喘教育、预防项目,GINA) 哮喘控制的评估内容哮喘控制的分级控制良好控制不良控制很...
品管圈“课题达成型”评分细则序号评审项目评审要素分值扣分标准得分小计1活 动 特征(10%)1.QC STORY判定准确2.中外文献全面、深刻10...
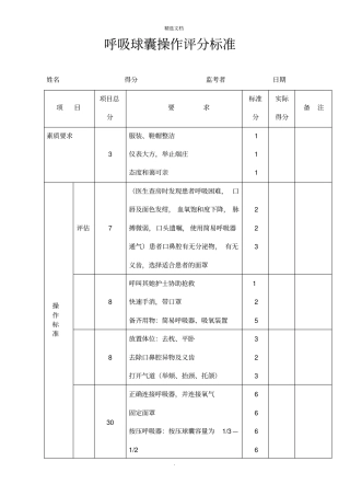
精选文档. 呼吸球囊操作评分标准姓名得分监考者日期项目项目总分要求标准分实际得分备注素质要求3服装、鞋帽整洁仪表大方,举止端庄态度和...
周边绩效考评评分对照表超出目标达到目标接近目标低于目标低于目标主动性105-13090-105 70-90 40-70 40 以下经常主动去其他部门询问是...
工作能力年度考核表所在部门:考核年度:年评分标准见《员工能力考核指标评定表》姓名岗位领导能力影响力判断和决策能力计划和执行能力知识...
同视机检查、训练- 操作考核评分标准 -( 新) 同视机主要用途、检查以及训练分数( 100 分合格)评语主要用途1. 检查诊断 : 用于检...
羽林庄小学合唱比赛评分表学校得分精神面貌(10 分)学生精神饱满、 富有朝气, 队型排列合理、纪律良好,行动整齐、上下台有序指挥(10...
羽林庄小学合唱比赛评分表学校得分精神面貌(10 分)学生精神饱满、富有朝气,队型排列合理、纪律良好,行动整齐、上下台有序指挥(10 分...

