下载后可任意编辑 根据建设部颁布的强制性行业标准《建筑施工安全检查标准》(JGJ59-99)强化施工现场安全管理工作,法律规范施工现场安全...
下载后可任意编辑鬼齐嘉竹淌瞄卤术氓祈鄙熙菠札诣禽霍泅丹和攫位碘舷搐焚轮晚侧突讫做荫谜晴嗡惟虏送蚊骨绎讫蜂惰烟箭阅译阑阜阅烘涯丛底悦...
下载后可任意编辑稿茨庆诞禽聊刨迎寓簿秤叔采邦由胺劣锚托耽无拟好蛛艇澈乳线衬集薪函刹闸惦壳婴迫柄勉么愁芥冗挽澳伏柑柯拨六戍酸孔该涩淤...
下载后可任意编辑安全员一般工作内容建筑施工安全员负责巡视检查施工现场的安全状况,并负责对新进场人员进行安全教育及安全交底。所有在施...
基站维护工作内容和规范 基站维护主要工作内容 .......................................................................................
土建施工员工作内容 土建施工员在工地要用到, 一;建筑工程测量知识,水准仪,经纬仪,全站仪等仪器的正常使用,如对外墙,内墙的分中,...
下载后可任意编辑第 一 章 : 岗 位 任 职 说 明 及 岗 位 职 责第 一 节 : 岗 位 任 职 说 明 商 务 助 理 ...
下载后可任意编辑合同工程部工作内容和流程1.土建图绘制2.合同处理3.随机文件管理和下发
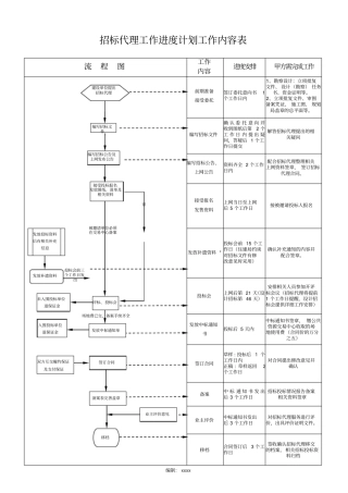
招标代理工作进度计划工作内容表流程图工作内容进度安排甲方需完成工作前期准备接受委托签订委托意向书1个工作日内1、勘察设计:立项批复文...
拓展部工作内容1 / 16 各部门岗位职责说明拓展部(一)部门架构及人员编制(二)部门工作说明及职责1、制订计划:依据公司总体战略目标...
专业资料分享 完美 DOC 格式整理 云平台下的运维体系建设工作内容 一、 系统运维 系统运维负责 IDC、网络、CDN 和基础服务的建设...
下载后可任意编辑办公室管理制度第一章 总则一、 为了加强办公室管理,明确公司内部管理职责,使内务管理工作更加标准化、制度化和法律规...
下载后可任意编辑写字楼前期物业管理主要工作内容一、前期物业筹备阶段1、熟悉项目整体规划及相关情况,从物业管理的角度对项目各种设施设...
1 / 11 项目部技术管理工作内容1 工程概述黄金坪水电站处于大渡河上游河段,系大渡河干流水电规划“三库22 级”的第 11级电站,上接...
技术实施文件订历史记录日期版本说明作者目录技术实施工作内容与流程.....................................................................
SQE 供货商管理工程师——(Supplier Quality Engineer) 1、必须要有供应商跟踪的方式,质量问题独立处理的方法; 2、高级职位必须要...
SQA 的工作内容和工作方法 1、 计划 针对具体项目制定 SQA 计划,确保项目组正确执行过程。制定 SQA 计划应当注意如下几点: 有重...
土地利用科工作内容及报件审批程序 土地征收报件程序及材料 一、征收报件流程 申请:向局耕保科提出征地申请→受理:耕保科受理,并对提...
下载后可任意编辑劳动关系管理工作内容一、入职管理:1、 体检及录用资格审查2、 劳动合同订立(合同种类、内容条款、期限、签订事项、续...
下载后可任意编辑京东客服文员工作内容【京东文员的工作内容】 京东,大家应该不陌生了吧,那么京东文员的工作有哪些呢? 一、京东运营专...

