A 组 专项基础测试三年模拟精选选择题1.(2015·衡水中学四调)已知 x>0,y>0,lg 2x+lg 8y=lg 2,则+的最小值是( )A.4 B.3 C....
专题六 元素周期律和元素周期表 A 组 三年高考真题(2016~2014 年)1.(2016·新课标全国Ⅰ,13,6 分)短周期元素 W、X、Y、Z 的...
第三节 简单的线性规划A 组 专项基础测试三年模拟精选一、选择题1.(2015·四川省统考)已知 x,y 满足不等式组则 z=2x+y 的最大值...
A 组 专项基础测试三年模拟精选一、选择题1.(2015·嘉兴一模)经过椭圆+y2=1 的一个焦点作倾斜角为 45°的直线 l,交椭圆于A,B 两...
【大高考】(三年模拟一年创新)2016 届高考数学复习 第二章 第四节 指数与指数函数 文(全国通用)A 组 专项基础测试三年模拟精选...
专题十三 铁、铜及其化合物A 组 三年高考真题(2016~2014 年)1.(2016·课标全国卷Ⅱ,13,6 分)下列实验操作能达到实验目的的是( )...
A 组 专项基础测试三年模拟精选一、选择题1.(2015·广东广州模拟)若某市 8 所中学参加中学生合唱比赛的得分用茎叶图表示(如图),其中...
专题 11 化学反应中的能量变化1.【2016 年高考海南卷】油酸甘油酯(相对分子质量 884)在体内代谢时可发生如下反应:C57H104O6(s)+80O...
【大高考】(三年模拟一年创新)2016 届高考数学复习 第二章 第八节 函数模型及其综合应用 文(全国通用)A 组 专项基础测试三年模...
专题二十一 中国特色社会主义建设的道路A 组 三年高考真题(2016~2014 年)1.(2016·课标全国Ⅱ,31)“一五”计划期间,我国住宅建设...
专题 10 反应速率、化学平衡1.【2018 天津卷】室温下,向圆底烧瓶中加入 1 molC2H5OH 和含 1molHBr 的氢溴酸,溶液中发生反应;C2...
基层党建三年工作推进会讲话稿 讲话稿一 同志们: 打赢基层党建三年行动收官战,是当前我县基层党建一项最重要的工作任务。今天,县委决...
【三年经典】2011-2013 年全国各地中考生物试题分类汇编:人体的呼吸系统1.(2012 年滨州)人体呼吸系统的组成是()A.气管、肺 B.呼吸...
三年思想工作总结近 3 年来,我坚持以***为指导,认真贯彻落实 D 的**大和十八届三中、四中全会精神,自觉贯彻落实 ZY 和省shiwei ...
某社区三年履职情况工作总结 (2015-2018) 尊敬的各位领导、居民代表们:大家下午好。我受***社区第九届社区居民委员会委托就***社区居...
镇长个人三年工作总结个人工作总结 三年来,在县委、县政府的正确领导下,本人坚持以“三个代表”重要思想为指导,深入贯彻党的十六大和十...
组工干部近三年工作总结 ***同志近三年组织工作总结 自 2010 年以来,在部领导的正确领导下,在全体同志的关心和帮助下,我以求真务实...
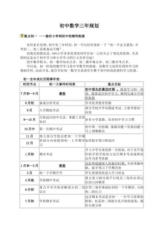
初中数学三年规划重点初一 ——做好小学到初中的顺利衔接 有些家长觉得:初中有三年时间,初一可以好好放松一下“初一不必太紧张,中考初...
水务局副局长三年个人工作总结 水务局副局长三年个人工作总结三年的时间即将结束,现将三年以来的工作总结汇报如下: 一、潜心尽力抓好分...
三年上册Unit9_IS_IT_A_CAT_?课件

