基坑和管沟支撑计算书工程;属于框架结构;地上0层;地下0层;建筑高度:0.00m;标准层层高:0.00m ;总建筑面积:0.00平方米;总工期:0天...
土钉支护结构设计在土木工程中的应用土钉支护结构设计在土木工程中的应用 【摘要】土钉支护结构的设计是土木工程中极其重要的部分之一,一...
土 钉 墙 支 护 工 程 施 工 方 案 编 制 单 位 :编 制 时 间 : 目 录 第 一 章 、 编 制 依 据第 二 章...
土钉抗拔试验方案本工程基坑支护主要采纳土钉墙、锚杆和地下连续墙支护,根据《建筑基坑支护技术规程》(JGJ120—99)现场抽取 4 组(6 ...
支护施工及质量控制【摘 要】土钉墙是一种原位土体加筋技术。将基坑边坡通过由钢筋制成的土钉进行加固,边坡表面铺设一道钢筋网再喷射一层...
土钉墙支护技术在西安御城高层住宅楼工程中的应用 [摘要]西安御城高层住宅楼基坑施工中采纳了土钉墙支护技术。本文结合场地地质条件,主要...
xx 项目一期基坑支护、降水工程工方案xx 有限公司二零一二年七月十二日目 录一、编制依据二、工程概况2.1、拟建工程位置及周边环境2.2、...
1.0 概述1.1 工程概况 在建的 xx 宾馆综合楼位于 xx 市 xx 路与 xx 路交叉口西南角的 xx宾馆院内,该楼长约 25.1m,宽约 13....
加 强 型 土 钉 墙 在 软 弱 土 层基 坑 支 护 工 程 中 的 应 用 摘 要 单纯的土钉墙在土质较差的软土基坑中不能单...
绪 论80 年代以来,随着我国经济建设的不断进展,高层建筑不断的增加随着建筑高度的增加,根据构造要求与使用要求,基础的埋深也随之不断...
编 制 目 录1.工程概况:…………………………………………………………………22.准备工作:…………………………………………………...
目 录一,工程项目概况1.1建筑概况……………………………………....................... 21.2工程地质条件………………………….………...
1. 概述...............................................................................................11.1 工程概述................
土方、护坡施工方案一、工程概况xx 花苑地下室工程由 xx 市建业建筑有限公司中标建设。该项目工程建设地点在市区人民路大成商贸城西侧。...
xx 妇幼保健院住院部基坑支护工程施工方案xxxx 项目部二〇一四年十一月目录1 工程概况..................................................
目录1、综合说明:....................................................................................................................
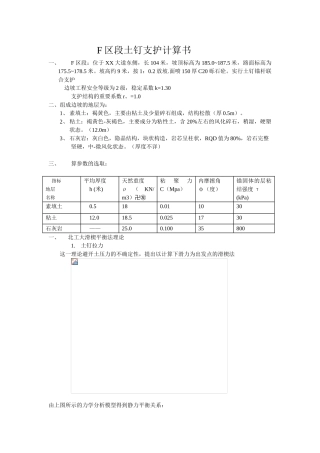
F 区段土钉支护计算书一、F 区段:位于 XX 大道东侧,长 104 米,坡顶标高为 185.0~187.5 米,路面标高为175.5~178.5 米。坡高约...
B 区段土钉支护计算一、边坡位于 XX 大道的东侧,坡顶为市 XX 段,坡顶有一栋四层宿舍,宽度约10.0m,基础为天然基础(条基),埋深约...
目 录第一部分 基坑围护设计说明一、 方案设计依据二、 工程概况三、 设计原则四、 工程地质条件五、 基坑围护方案六、 基坑排水和...
----------------------------------------------------------------------项目: 13米基坑 土钉支护-----------------------------------...

