生产部目标、指标及各岗位职责1 公司管理方针、目标和部门目标、指标1.1 质量方针、目标1.1.1 公司质量管理方针以质为本,做企业诚信服务...
生产部生产管理制度1。目 的为了进一步加强部门现场管理,法律规范生产部员工的行为准则,特制定本制度。2。范 围凡在生产部从事生产及辅...
生产部班组长薪资及绩效考核方案(试行)为了充分发挥一线班组长的职能作用,提高班组长的管理水平,调动班组的积极性,充分体现多劳多得酬...
HBM 生产部生产异常处理流程1、流程名称:生产异常处理流程2、目的 为法律规范公司生产异常处理流程操作程序,明确责任范围,细化操作标准...
生产部提高生产效率改善方案一:主要问题点1、 组装拉整体产能低,整体作业员作业速度慢,直通率低,很多产品在 80%以下。2、 现阶段瓶颈...
深圳市祥亮照明有限公司生产主管岗位职责说明书岗位名称生产线拉长所属部门生产部所属系统生产管理体系晋升方向生产主管轮转岗位岗位代码工...
深圳市祥亮照明有限公司生产主管岗位职责说明书岗位名称生产线拉长所属部门生产部所属系统生产管理体系晋升方向生产主管轮转岗位岗位代码工...
生产部技术员岗位安全职责在主管领导下,负责工艺、技术管理,根据“管工作,必须管安全”的原则,负责做好本岗位工艺、技术管理过程中的各...
组装车间2024年工作总结与2024年工作计划2024 年已经接近尾声,我们即将迎来了崭新的一年,在过去的一年中生产部在上级领导的大力支持和本部...
生产部年终总结报告尊敬的诸董、各位领导、各位同事:大家下午好!下面我代表生产部四十余名员工对本部门在 2024 的工作予以总结,请予审...
生产部年终工作总结生产部个人年终工作总结回顾一年来的工作,感受很多,收获很多,这其中包涵了各级领导的培育、教育,同志们的帮助、关怀...
关于成立专家顾问团的管理方案一、成立生产专家顾问团目的:为适应公司快速进展,更快更有效的服务于生产,确实解决生产过程中的疑难问题,...
在當前經濟形勢下,需要進一步節能降耗,為了確保車間的各項工作規範有序地進行,充分調動各班組的管理積極性,提高員工的節能、成本意識,...
生产部奖罚制度1 总 则 (1) 为确保生产秩序和纪律严明,保证各项生产正常运作,持续营造良好的工作环境,促进本公司的进展,结合本公...
职位名称(Position): 工艺工程师 部门(Department): 生产一部 职务概念(Position concept):负责产线工艺技术,解决生产过程异常问...
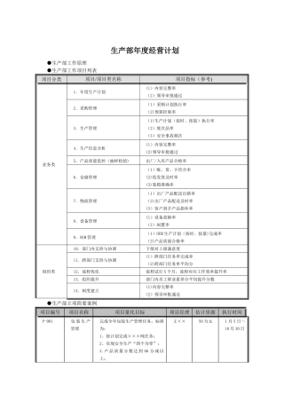
生产部年度经营计划●生产部工作原理●生产部工作项目列表项目分类项目/项目类名称项目指标(参考)业务类1.年度生产计划(1)内容完整率(2...
XXX 有限公司生产部 2024 年度工作总结2024 年公司面临激烈的市场竞争、融资困难带来的资金周转压力等多方面的影响,2024 年浆和纸的...
篇一:生产部工作总结(范文)生 产 部 工 作 总 结时间飞逝,眨眼一年过去了,回顾一年来,在公司领导的英明决策和精心经营下,公司在...
篇一:2024 年销售部年度总结 ppt 模板2024 年销售部年度总结 ppt 模板我给大家整理的销售部年度总结 ppt 模板,仅供参考。1、封面...
职 务 说 明 书版 本 :一 、 职 位 基 本 信 息职 位 名 称生 产 部 工程 师所 属 部 门 /课 室生 产 部所 ...

