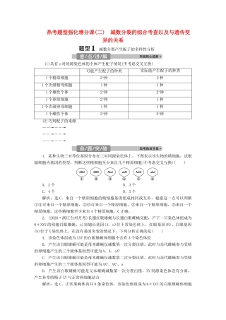
有丝分裂与减数分裂比较1.从表格式、坐标式的角度认识有丝分裂和减数分裂(1)表格式。在有丝分裂和减数分裂过程中,细胞核内 DNA 含量及染...
第二章 减数分裂和有性生殖第一节 减数分裂一、减数分裂的概念减数分裂(meiosis)是进行有性生殖的生物形成生殖细胞过程中所特有的细胞分...
第一节 减数分裂学习目标:1.减数分裂的概念和意义2.图示说明细胞减数分裂的过程3.细胞减数分裂中染色体的行为变化及染色体、DNA 的数...
第 2 课时 生殖细胞的形成、减数分裂中遗传物质的数目变化[学习导航] 1.结合教材图示,阐明精子的形成过程,并和卵细胞的形成过程进行...
第 1 课时 细胞的减数分裂[学习导航] 1.说出减数分裂的概念。2.结合教材 P8~9,概述减数分裂的基本过程。3.通过观察蝗虫精母细胞减数...
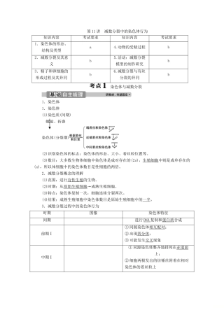
第 1 课时 细胞的减数分裂一、减数分裂的概念[填表]项目表现范围进行有性生殖的生物时期形成成熟生殖细胞过程中特点染色体复制一次,细...
第 3 课时 减数分裂的观察、受精作用[学习导航] 1.结合教材 P21内容,学会使用高倍镜观察蝗虫精母细胞减数分裂固定装片,并掌握辨析各...
第 2 课时 卵细胞的形成过程、减数分裂中遗传物质的数目变化[学习导航] 1.结合教材图 2-5,阐明卵细胞的形成过程,并和精子的形成过...
第 1 课时 减数分裂的概念、精子的形成过程[学习导航] 1.结合教材 P16“问题探讨”,阐明减数分裂的概念。2.结合教材 P18内容,阐述...
第 2 课时●教学过程[课前准备]1.哺乳动物卵细胞形成过程的 CAI 动态课件。2.女性内生殖系统示意图、卵巢的横切面示意图。3.蝗虫精母...
第 1 节 减数分裂和受精作用●从容说课本节内容分 2 个小节:《减数分裂》和《受精作用》。教学知识点主要包括减数分裂的概念、精子和...
课题: 减数分裂 (第 2 课时) 【学习目标】三维目标:1)知识与能力:掌握减数分裂的概念和精子的形成过程。2)过程与方法:① 通...
课题: 减数分裂 (第 1 课时) 【学习目标】三维目标:1)知识与能力:掌握减数分裂的概念和精子的形成过程。2)过程与方法:①通过...
《减数分裂和受精作用》教学设计说明厦门市第二外国语学校 陈丽珍本节《减数分裂和受精作用》分为两个小节:《减数分裂》和《受精作用》。...
第二章 基因和染色体的关系第 1 节 减数分裂和受精作用一 减数分裂(第一课时) 厦门市第二外国语学校 陈丽珍一、教学目标知识目标...
减数分裂与配子的形成生 14 孙晓川 2025011983一、实验目的:通过对动物镜子的形成过程中减数分裂的观察,了解动物生殖细胞形成的一般过...
教材版本:人教版生物必修二《遗传与进化》第 2 章第 1 节课题名称 减数分裂和受精作用第 2 课时主讲老师:周 培指导老师:何旺科...
2025 苏教版必修 2 第一节《减数分裂》word 学案知识梳理:(1)减数分裂1.概念:是进行 的生物,在产生 时进行的 的细胞分裂。 2....
高中生物有丝分裂与减数分裂专题训练一、单项选择题(本大题共 30 小题,每小题 2 分总分 6 0分,每小题有且只有一个选项)1.制作洋葱...
有丝分裂与减数分裂有丝分裂一、过程时期间期前期中期后期末期特 点① 变化:完成D N A 得复制与有关蛋白质得合成② 结果:每个染色...

