课时分层训练(六十二)古典概型A组基础达标(建议用时:30分钟)一、选择题1.(2014·全国卷Ⅰ改编)将2本不同的数学书和1本语文书在书架上随机...
第二节古典概型————————————————————————————————[考纲传真]1.理解古典概型及其概率计算公式.2.会用列举...
课时分层训练(六十一)随机事件的概率A组基础达标(建议用时:30分钟)一、选择题1.有一个游戏,其规则是甲、乙、丙、丁四个人从同一地点随机...
第十章概率[深研高考·备考导航]为教师授课、学生学习提供丰富备考资源[五年考情]考点2016年2015年2014年2013年2012年随机事件的概率全国卷...
7.概率与统计1.随机抽样方法简单随机抽样、系统抽样、分层抽样的共同点是抽样过程中每个个体被抽取的机会相等,且是不放回抽样.[问题1]...
专题七概率与统计第一讲计数原理、二项式定理适考素能特训理一、选择题1.[2016·广东测试]在6的展开式中,常数项等于()A.-B.C.-D.答案...
专题七概率与统计第三讲概率、随机变量及分布列适考素能特训理一、选择题1.[2016·合肥质检]某企业的4名职工参加职业技能考核,每名职工均...
专题七概率与统计第1讲概率(限时:45分钟)【选题明细表】知识点、方法题号随机事件1,9古典概型2,3,4,7,9,12,14几何概型5,6,8,10,11重点把关1...
课时提升作业(六十四)随机事件的概率(25分钟50分)一、选择题(每小题5分,共35分)1.把颜色分别为红、黑、白的3个球随机地分给甲、乙、丙3人,...
6.2概率、统计解答题命题角度1离散型随机变量的分布列与期望、方差高考真题体验·对方向1.(2018全国Ⅰ·20)某工厂的某种产品成箱包装,每箱2...
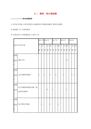
6.1概率、统计基础题命题角度1抽样方法高考真题体验·对方向1.(2013全国Ⅰ·3)为了解某地区的中小学生的视力情况,拟从该地区的中小学生中抽...
课时分层作业六十七随机事件的概率一、选择题(每小题5分,共35分)1.抛一枚骰子,记“正面向上的点数是1”为事件A,“正面向上的点数是2”为事...
课时分层作业五十七随机事件的概率一、选择题(每小题5分,共35分)1.将一根长为1m的铁丝随意截成三段,构成一个三角形,此事件是()A.必然事件B....
课时分层作业五十九几何概型一、选择题(每小题5分,共40分)1.如图,在边长为1的正方形中随机撒1000粒豆子,有280粒落到阴影部分,估计阴影部分...
课时分层作业五十八古典概型一、选择题(每小题5分,共25分)1.(2018·汕头模拟)一袋中装有大小相同,编号分别为1,2,3,4,5,6,7,8的八个球,从中...
课时达标检测(四十八)随机事件的概率[——小题对点练点点落实]对点练(一)随机事件的频率与概率1.容量为20的样本数据,分组后的频数如下...
12+4分项练7概率1.(2018·辽宁省部分重点中学协作体模拟)甲:A1,A2是互斥事件;乙:A1,A2是对立事件,那么()A.甲是乙的充要条件B.甲...
12+4分项练6数列1.(2018·烟台模拟)设等差数列{an}的前n项和为Sn,若a7=5,S9=27,则a20等于()A.17B.18C.19D.20答案B解析由等差数...
课时达标第52讲几何概型[解密考纲]几何概型在高考中常以选择题或填空题的形式出现.一、选择题1.在区间[-2,3]上随机选取一个数X,则X≤1...
课时达标第51讲古典概型[解密考纲]古典概型在高考中常以选择题或填空题的形式出现,有时与集合、函数、不等式等知识综合,以解答题形式出现...

