国家标准规定了电阻的阻值按其精度分为两大系列,分别为E-24 系列和E-96 系列,E-24 系列精度为5%,E-96 系列为1%。 精度为5%的碳膜...
1 变压器直流电阻测试仪 目 录 第一节 产品概述 ……………………………………………………………… 2 第二节 功能特点 …………...
松下电阻焊控制器中文手册
23图Rx)R4,称作电桥间连接检流计 G,构成“桥”用以比较桥两流计 G 指零,即 IQ=0,电桥达到了衡状态。此时有3')惠斯通电桥测电阻实验目...
输电线路杆塔接地电阻测量方法 1 杆塔接地的标准和要求 线路杆塔的接地电阻主要根据防雷接地的要求来决定。高压输电线路中,一般每基杆...
绝缘电阻测试记录 该记录适用于单相、单相三线、三相四线、三相五线制的照明、动力线路及电缆线路、电机等绝缘电阻的测试。表中 A 代表...
精品文档---下载后可任意编辑物理《电压电阻》知识点题型滑动变阻器,本单元只要求掌握工作原理、电路图及根据要求选择下椄线柱即可。 重...
电阻与变阻器❤知识梳理❤【知识点①】导体绝缘体① 导 体 : 定义:__________电旳物体。 常见材料:金属、石墨、人体、大地、酸碱盐...
内容: 插件电阻色环怎么读数 .......................................................................................................
武汉市华天电力自动化有限责任公司 1 接触电阻检测仪说明书 由于输入输出端子、测试柱等均有可能带电压,在插拔测试线、电源插座时,会...
接地装置冲击接地电阻与工频接地电阻的换算
水平接地体计算公式垂直接地体计算公式接地模块计算公式离子接地极计算公式闭合接地网计算公式多个接地体并联公式 接地体并联电阻公式序号...
第一章 总则 第1 .0 .1 条 电力装置接地设计必须认真执行国家的技术经济政策,并应做到:保障人身与设备安全、供电可靠、技术先进和...
接地电阻的测量 一、仪器设备的选用 目前通用的测接地电阻的仪器有接地电阻摇表ZC29B-2 和钳形接地电阻测试仪ETCR2000B+。当测量单个设...
接地电阻的影响因素及降阻措施 一、影响电阻(率)的因素 接地的介质主要有土壤、混凝土和水三种,最常用的接地是将作为接地极的导体置于...
第 1 页 共 7 页 编号:Q/NDL ZY 0304/003-2005 接 地 电 阻 测 量 标 准 化 作 业 指 导 书 编写: 年 月 日 ...
目录 一、概述 接地电阻测量意义 ...................................................................................................
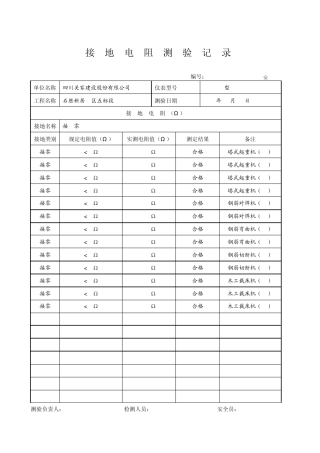
接地电阻测试记录 工程名称 仪表型号 测试日期 年 月 日 计量单位 Ω(欧姆) 天气情况 气温 接地类型 □ 防雷接地 □ 保护...
以下是引用片段: 以下是引用czy01在2009-8-18 10:19:00的发言: 大家好 我刚接触安装这块 想请问大家 屋面防雷接地的电阻怎么测试?...
- 1 - 接地电阻测试方法(带图) 一、接地电阻测试要求: a. 交流工作接地,接地电阻不应大于4Ω; b. 安全工作接地,接地电阻不应...

