PC 钢棒定尺剪切、倒角滚丝生产线操作规程预备工作供电:检查主控柜进线电源是否正常,合上主电源开关,确认急停按钮在正常位置,向右转动...
PC 钢棒热处理生产线操作规程预备工作检查拉丝机压轮、前后牵引机及其他设备的气动装置是否正常;检查各电器设备的开关是否处于“关”状态...
广西桂三高速公路 GSTJ02 合同段十队盖梁穿心、钢棒法专项施工方案第一节工程概况厦门至成都国家高速公路广西境桂林至三江(桂黔界)段公...
盖梁穿心钢棒法施工方案一、 工程概况本互通位于巴中市境内,用以连接省道 S101 与广巴高速公路连接线.L:LK0+088。981~LK1+300;A:AK0+...
精品文档---下载后可任意编辑GCr15 轴承钢棒线材热连轧过程微观组织演化的数值模拟的开题报告摘要:本文针对 GCr15 轴承钢棒线材的热连...
ASTME381-2017 钢棒、钢坯、初轧坯及锻件的宏观浸蚀的标准方法 StandardMethodofMacroetchTestingSteelBars,Billets,Blooms,andForgings...
下载后可任意编辑2024 年中国 pc 钢棒行业现状一、pc 钢棒行业概念及产业链1、概念预应力混凝土用钢棒(简称 PC 钢棒)是由日本高周...
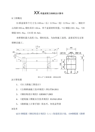
XX桥盖梁剪力销棒法计算书1工程概况XX桥盖梁单个尺寸为1495cm(长)X170cm(宽)X170cm(高),墩柱中心间距895cm,墩柱直径140cm。单个盖梁...
盖梁钢棒法计算书-CAL-FENGHAI.-(YICAI)-CompanyOnel2一、施工总荷载薄壁墩盖梁尺寸如图1所示1110图1薄壁墩盖梁尺寸示意图盖梁模板施工体系...
FinalapprovaldraftonNovember22,2020盖梁施工方案一、编制依据1、国道108线神堂堡至砂河段公路工程路基第二合同段两阶段设计图纸;2、《公...
7墩J钢模①120mm钢|乂I方木间距20cmT14工字钢小梁――|-~T间距80cmT45工字钢横向大①120mm钢承力主盖梁悬空支架法施工示意盖梁穿钢棒法计算...
-1-盖梁施工方案一、编制依据1、国道108线神堂堡至砂河段公路工程路基第二合同段两阶段设计图纸;2、《公路工程技术标准》JGJB01-20083、《...
年产3万吨PC钢棒、1万吨法兰片生产线建设项目建设项目基本情况项目名称年产3万吨PC钢棒、1万吨法兰片生产线建设项目建设单位宁乡瑞华新材料...

